在本文中,我们将在贝叶斯框架中引入回归建模,并使用PyMC3 MCMC库进行推理。

最近我们被客户要求撰写关于叶斯线性回归模型的研究报告,包括一些图形和统计输出。我们将首先回顾经典频率论的多重线性回归方法。然后讨论贝叶斯如何考虑线性回归。
视频:线性回归中的贝叶斯推断与R语言预测工人工资数据案例
贝叶斯推断线性回归与R语言预测工人工资数据
,时长09:58
用PyMC3进行贝叶斯线性回归
在本节中,我们将对统计实例进行一种经典的方法,即模拟一些我们知道的属性的数据,然后拟合一个模型来推算这些原始属性。
什么是广义线性模型?
在我们开始讨论贝叶斯线性回归之前,我想简要地概述广义线性模型(GLM)的概念,因为我们将使用它们来在PyMC3中建立我们的模型。
广义线性模型是将普通线性回归扩展到更一般形式的回归的灵活方法,包括逻辑回归(分类)和泊松回归(用于计数数据)以及线性回归本身。
GLM允许具有除正态分布以外的误差分布的因变量。
用PyMC3模拟数据并拟合模型
在我们使用PyMC3来指定和采样贝叶斯模型之前,我们需要模拟一些噪声线性数据。
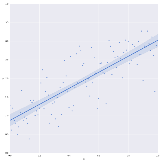
输出如下图所示:

通过Numpy,pandas和seaborn模拟噪声线性数据
现在我们已经进行了模拟,我们想要对数据拟合贝叶斯线性回归。这是glm方法。
然后我们将找到MCMC采样器的最大后验概率(MAP)估计值。最后,我们将使用No-U-Turn Sampler(NUTS)来进行实际推理,然后绘制模型的曲线,将前500个样本丢弃为“burn in”预烧过程。
traceplot如下图所示:

使用PyMC3将贝叶斯GLM线性回归模型拟合到模拟数据
首先我们使用seaborn lmplot方法,fit_reg参数设置False,不绘制频数回归曲线。然后我们绘制100个采样的后验预测回归线。最后,我们绘制使用原始的“真实”回归线和β1=2的参数。
我们可以在下图中看到回归线的抽样范围:




















