在 Kafka 的消息处理体系中,数据的可靠性和高可用性是至关重要的目标。而 ISR(In-Sync Replicas,同步副本)机制作为 Kafka 实现这一目标的关键技术,在消息复制、故障容错等方面发挥着核心作用。接下来,我们将通过图文结合的方式,深入剖析 ISR 机制的原理、工作流程及其在实际应用中的重要意义。
一、ISR 机制概述
在 Kafka 的分区架构中,每个分区都存在一个领导者副本(Leader Replica)和多个追随者副本(Follower Replica)。领导者副本负责处理生产者发送的消息写入请求,以及消费者的读取请求;追随者副本则从领导者副本拉取消息,保持与领导者副本的数据同步。
ISR 机制的核心思想是,Kafka 会动态维护一个与领导者副本保持同步状态的追随者副本集合,这个集合就被称为 ISR 列表。只有在 ISR 列表中的副本,才有资格在领导者副本发生故障时被选举为新的领导者,
并且只有所有 ISR 副本都确认消息写入后,生产者发送的消息才会被认为是已提交状态。这种机制确保了已提交的消息在多个副本中都有备份,从而提高了数据的可靠性和容错能力。
二、ISR 机制的工作原理
2.1 副本同步流程
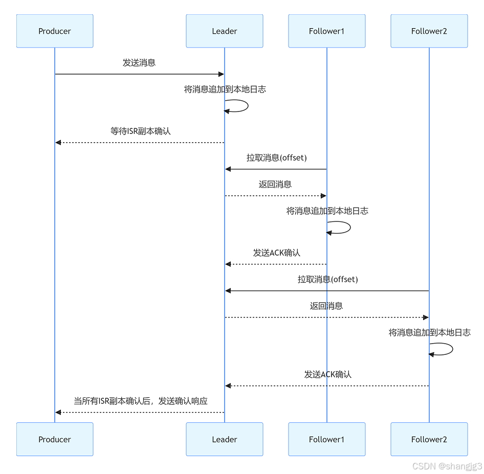
当生产者向 Kafka 主题的某个分区发送消息时,消息首先会被写入领导者副本的日志中。领导者副本在成功写入消息后,会将该消息的偏移量(Offset)记录下来,并开始等待追随者副本的同步。
追随者副本会定期向领导者副本发送拉取请求,获取新的消息。当追随者副本接收到消息后,会将其写入自己的日志,并向领导者副本发送 ACK 确认,表示已经成功同步该消息。领导者副本会维护一个列表,记录每个追随者副本的同步状态,这个列表就是 ISR 列表。只有那些与领导者副本保持一定同步程度的追随者副本,才会被纳入 ISR 列表。
以下是副本同步流程的示意图:

2.2 ISR 列表的动态维护
ISR 列表并不是固定不变的,它会根据追随者副本的同步状态进行动态调整。Kafka 会定期检查每个追随者副本的同步情况,判断其是否与领导者副本保持 “同步”。判断的标准通常基于副本的滞后程度,例如,追随者副本落后领导者副本的消息数量是否超过了一定阈值,或者追随者副本长时间没有向领导者副本发送拉取请求等。
如果某个追随者副本落后领导者副本太多,或者长时间没有响应,Kafka 会将其从 ISR 列表中移除。当该副本重新追上领导者副本的进度,并开始正常同步消息后,又会被重新加入到 ISR 列表中。这种动态维护机制确保了 ISR 列表中的副本始终与领导者副本保持较高的同步程度,从而保证了数据的一致性和可靠性。
三、ISR 机制与消息确认
Kafka 生产者可以通过配置acks参数来控制消息发送的确认级别,而 ISR 机制在这个过程中起着关键作用。
- acks=0:生产者发送消息后不需要等待任何确认,直接认为消息发送成功。这种情况下,ISR 机制不参与消息确认过程,消息可靠性最低。当
- acks=1:生产者发送消息后,只需要等待领导者副本确认接收即可。此时,只要领导者副本将消息写入本地日志,就会向生产者发送确认响应,而不需要等待追随者副本同步,这种方式在一定程度上牺牲了数据的可靠性,提高了消息发送的吞吐量。
- acks=all(或 acks=-1):生产者发送消息后,需要等待所有 ISR 中的副本都确认接收消息。只有当所有 ISR 中的副本都将消息写入本地日志后,领导者副本才会向生产者发送确认响应。这种配置方式下,ISR 机制充分发挥作用,提供了最高的消息可靠性,但由于需要等待多个副本确认,会增加消息发送的延迟,降低吞吐量。
四、ISR 机制与故障容错
当领导者副本所在的 Broker 节点出现故障时,Kafka 需要从追随者副本中选举出新的领导者副本,以保证分区的正常工作。而 ISR 机制在选举过程中扮演着重要角色。
在进行领导者选举时,Kafka 只会从 ISR 列表中的副本中选择新的领导者。这是因为 ISR 列表中的副本与原领导者副本保持了较高的同步程度,确保新选举出的领导者副本包含了所有已提交的消息,从而保证了数据的一致性。如果从非 ISR 列表中的副本选举领导者,可能会导致部分已提交的消息丢失,破坏数据的完整性。
例如,假设某个分区的 ISR 列表包含领导者副本 L 和追随者副本 F1、F2。当领导者副本 L 发生故障时,Kafka 会从 F1 和 F2 中选举新的领导者。选举完成后,新的领导者会继续处理消息的读写请求,保证分区的正常运行。同时,其他未在 ISR 列表中的追随者副本会从新的领导者副本处追赶数据,重新达到同步状态后,可能会被重新加入到 ISR 列表中。
以下是故障发生时 ISR 机制处理流程的示意图:

五、ISR 机制的意义与应用场景
ISR 机制的存在,使得 Kafka 在分布式环境下能够有效应对节点故障、网络延迟等问题,保障数据的可靠性和一致性。通过动态维护同步副本集合,并将其与消息确认、领导者选举等过程相结合,Kafka 实现了高可用的消息处理能力。
在实际应用中,对于金融交易、订单处理等对数据可靠性要求极高的场景,通常会将acks参数设置为all,充分利用 ISR 机制确保消息不丢失;而对于一些对实时性要求较高,但对数据可靠性要求相对较低的场景,如实时日志收集、监控数据上报等,可以将acks设置为1,在保证一定可靠性的同时,提高系统的吞吐量。
Kafka 的 ISR 机制是其实现数据可靠性和高可用性的核心保障。通过深入理解 ISR 机制的原理和工作流程,我们能够更好地配置和使用 Kafka,根据不同的业务需求,在数据可靠性和系统性能之间找到最佳平衡点,构建稳定、高效的分布式消息处理系统。
以上文章全面解析了 Kafka 的 ISR 机制。若你想了解 ISR 机制在复杂集群环境下的优化策略,或对某部分内容有更深入的探讨需求,欢迎随时和我说。



















