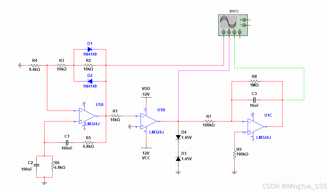
一、电路

二、示波器

三、示波器波形

四、所遇到的问题
1、只是把电路仿真出来了,具体原理没有理解。
解:
第一个波形是正弦波,是由电阻和电容的振荡电路产生的。
第二个波形是方波,产生的正弦波通过电压比较器输出一个方波。
第三个是三角波,是有积分器产生的。
目前已知这些内容。
2、放置放大器 的时候有好几个选项看不懂,ABCD选项

解:
可能表示一个器件里面包含了四个放大器。如下图

所以我们放置的时候,要1A、1B、1C、1D这样放置,这样表示的是你放置了一个器件,用了其中的四路放大器。
如果你放置的是1A、2B、3C、4D,这样表示你放置了四个有四路的比较器,第一个用的是A比较器,第二个用的是B比较器,第三个用的是C比较器,第四个用的是D比较器。
3、第一个和第三个的P4、P11引脚没有接电压,放置了一个❌符号,这个符号不知道怎么放。

解:一开始放的没有❌符号是因为你放置的不是同一个器件。当你放置的是同一个器件时,会自动标识❌符号,意思是该器件已经有电源供电了。
4、一开始波形是直线,不知道哪里没有调试好

解:波形振荡启动需要等一段时间才会出现波形。
5、稳压二极管找不到1.45V这种可以改变电压的。

解:没有找到资料,最后问了下AI,找到了解决办法。



6、出来的波形不对,放置的二极管不是1.45V时,出来的三角波上面是平的,不是尖角。


解:一开始使用的是1N4097,更换成1.45V的稳压管后就正常了。具体原因还没有理解,还得回到问题一。





![2025年渗透测试面试题总结-华顺信安[实习]安全服务工程师(题目+回答)](https://i-blog.csdnimg.cn/direct/2ea6508e11f348769528e86055da4fc5.png)












