高级架构软考之网络:
1.OSI网络模型:
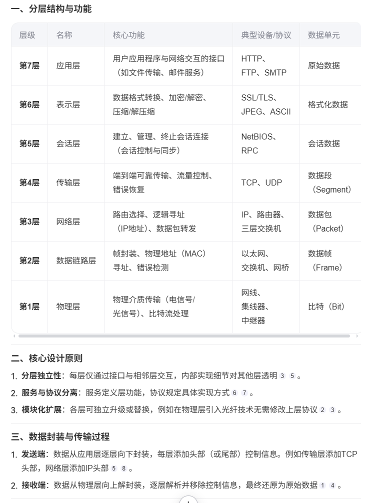
a.物理层:
a.物理传输介质物理连接,负责数据传输,并监控数据
b.传输单位:bit
c.协议:
d:对应设备:中继器、集线器
b.数据链路层:
a.在物理层基础上,在通讯实体间建立数据链路链接,传输以“帧”为单位的数据包,并采用差错控制和流量控制的方法,无差错的数据链路;
b.传输单位:帧
c.IEEE802、ATM(异步传输)、PPP(点对点协议)、SDLC(同步数据链路控制)、HDLC(高级数据链路控制)、STP(生成树协议)等;
d.交换机、网桥;
c.网络层:
a.建立逻辑链接,通过路由选择算法,计算出最优路径;及实现拥塞控制、网络互联等;
b.传输单位:IP分组
c.协议:IP、IPX、ICMP、IGMP、ARP、RARP
d.路由器
d.传输层:
a.数据可靠的端到端数据传输、并处理报错;
b.传输单位:报文段;
c.协议:TCP、UDP
d.设备:网关
e.会话层
a.session管理(建立session、中止)
c.协议:RPC
d.网关
f.表示层
a.对数据进行加密等格式化处理
b.格式化后的数据
c.协议:SSL/TLS、JPEG、ASCII等
d.网关
g.应用层
a.应用程序与网卡的交互
b.原始数据
c.协议:http、ftp、smtp、telnet、dns、dhcp、pop3等
d.网关

物理地址和逻辑地址(IP地址)对比总结




















