目录
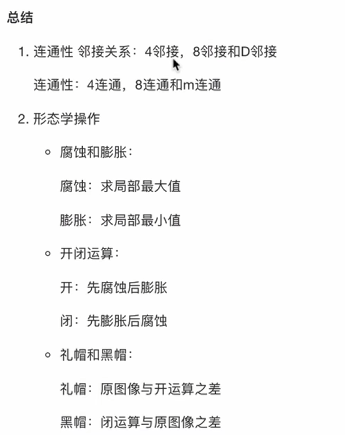
1、连通性
2、形态学操作
2.1腐蚀和膨胀
2.2开闭运算
2.3礼帽和黑帽
2.4总结
3、图像平滑
3.1图像噪声
3.2均值滤波
3.3高斯滤波
3.4中值滤波
3.5总结
4、直方图
4.1直方图的原理与显示
4.2掩膜的应用
4.3直方图均衡化
4.4自适应均衡化
4.5总结
5、边缘检测
5.1边缘检测原理
5.2 sobel算子
5.3 laplacian算子
5.4 Canny边缘检测
5.5总结
6、模板匹配与霍夫变换
6.1模板匹配
6.2霍夫线变换原理
6.3霍夫线检测
6.4霍夫圆检测
6.5总结
1、连通性



2、形态学操作


2.1腐蚀和膨胀






2.2开闭运算






2.3礼帽和黑帽





2.4总结

3、图像平滑

3.1图像噪声




3.2均值滤波



3.3高斯滤波












3.4中值滤波


3.5总结

4、直方图

4.1直方图的原理与显示






4.2掩膜的应用



4.3直方图均衡化



4.4自适应均衡化





4.5总结

5、边缘检测

5.1边缘检测原理



5.2 sobel算子









5.3 laplacian算子



5.4 Canny边缘检测







5.5总结


6、模板匹配与霍夫变换

6.1模板匹配








6.2霍夫线变换原理













6.3霍夫线检测










6.4霍夫圆检测




![]()

6.5总结




















