目录
- BH1750简介
- BH1750指令集
- BH1750工作流程
BH1750简介
VCC-->电源正;
ADDR-->地址端口;
GND-->电源负;
PA5-->SDA-->I2C数据线;
PA3-->SCL-->I2C时钟线;
DVI-->I2C端口参考电压;
BH1750一共有2个设备地址:
高电平–>0x5C(7bit地址),0xB8(8bit地址)
低电平–>0x23(7bit地址),0x46(8bit地址)

注:这个模块只适用于室内环境或者学习使用,户外场景下会超量程。
BH1750用的是模块,模块上已经有接上拉电阻了,因此STM32这边就不 需要再接了。
ADDR引脚默认有一个下拉电阻,因此不接地其实也没关系。
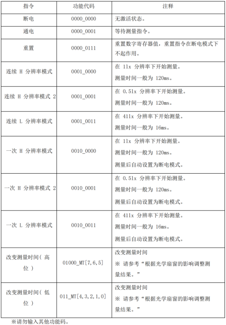
BH1750指令集
在初始化BH1750时,通过发送1个字节的指令即可配置BH1750的模式。


注:lx,光照强度的单位,勒克斯。
L分辨率模式采集时间短,但精度差,适用于采集光照变化大且变化非常快的场景;H分辨率模式采集时间长,但精度高,适用于光照变化速度不快的场景。
一次采集模式适用于采集间隔时间长或者需要省电的场景;连续采集模式适用于对设备节能没有要求的大多数场景。
BH1750工作流程
- 第1步:给BH1750供电。
- 第2步:BH1750上电后默认为断电模式(此断电模式不是说芯片没有电,而是芯片没有进入工作模式)。
- 第3步:通过发送指令,把BH1750配置为通电模式(此时芯片进入工作模式)。
- 第4步:发送测量指令。
- 第5步:读取测量结果并转换成光照值。
#ifndef __BH1750_H
#define __BH1750_H
#include "stm32f10x.h"
// 位带操作宏定义
#define BITBAND(addr, bitnum) ((addr & 0xF0000000) + 0x2000000 + ((addr & 0xFFFFF) << 5) + (bitnum << 2))
#define MEM_ADDR(addr) *((volatile unsigned long *)(addr))
#define BIT_ADDR(addr, bitnum) MEM_ADDR(BITBAND(addr, bitnum))
// GPIOA的ODR和IDR寄存器地址
#define GPIOA_ODR_ADDR (GPIOA_BASE + 12) // GPIOB的输出数据寄存器地址,0x4001080C
#define GPIOA_IDR_ADDR (GPIOA_BASE + 8) // GPIOB的输入数据寄存器地址,0x40010808
// 定义PBout和PBin宏
#define PAout(n) BIT_ADDR(GPIOA_ODR_ADDR, n) //输出
#define PAin(n) BIT_ADDR(GPIOA_IDR_ADDR, n) //输入
/************************************************************************/
// 配置GPIOA的第3个引脚为SCL,第5个引脚为SDA
#define I2C_SCL PAout(3) // SCL
#define I2C_SDA PAout(5) // SDA
#define READ_SDA PAin(5) // 读取SDA线状态
#define SDA_IN() { GPIOA->CRL &= 0XFF0FFFFF; GPIOA->CRL |= (uint32_t)8 << 20; }
#define SDA_OUT() { GPIOA->CRL &= 0XFF0FFFFF; GPIOA->CRL |= (uint32_t)3 << 20; }
/************************************************************************/
#define BH1750_ADDR_GND_REG 0x23 //ADDR引脚接低电平
#define BH1750_ADDR_VCC_REG 0x5C //ADDR引脚接高电平
#define BH1750_ADDR_Write 0x46 //从机地址+最后写方向位
#define BH1750_ADDR_Read 0x47 //从机地址+最后读方向位
#define BH1750_POWER_DOWN 0x00 //关闭模块
#define BH1750_POWER_ON 0x01 //打开模块等待测量指令
#define BH1750_RESET_REG 0x07 //重置数据寄存器值在PowerOn模式下有效
#define BH1750_CON_H_RES_MODE 0x10 //连续高分辨率 单位1lx 测量时间120ms
#define BH1750_CON_H_RES_MODE2 0x11 //连续高分辨率模式2 单位0.5lx 测量时间120ms
#define BH1750_CON_L_RES_MODE 0x13 //连续低分辨率 单位4lx 测量时间16ms
#define BH1750_ONE_H_RES_MODE 0x20 // 一次高分辨率 单位1lx 测量时间120ms
#define BH1750_ONE_H_RES_MODE2 0x21 // 一次高分辨率模式2 单位0.5lx 测量时间120ms
#define BH1750_ONE_L_RES_MODE 0x23 // 一次低分辨率 单位4lx 测量时间16ms
/*---测量后模块转到 PowerDown模式*/
/************************************************************************/
void BH1750_Init(void);
void Single_Write_BH1750(unsigned char REG_Address);
void BH1750_WriteReg(uint8_t RegAddress);
uint16_t BH1750_ReadReg(void);
/************************************************************************/
void BH1750_I2C_Start(void); //发送I2C开始信号
void BH1750_I2C_Stop(void); //发送I2C停止信号
void BH1750_I2C_Ack(void); //I2C发送ACK信号
void BH1750_I2C_NAck(void); //I2C不发送ACK信号
uint8_t BH1750_I2C_Wait_Ack(void); //I2C等待ACK信号
void BH1750_I2C_Send_Byte(uint8_t Byte); //I2C发送一个字节
uint8_t BH1750_I2C_Receive_Byte(unsigned char ACK); //I2C读取一个字节
#endif
#include "stm32f10x.h" // Device header
#include "BH1750.h"
#include "Delay.h"
/************************通信层***************************/
/*产生I2C起始信号*/
void BH1750_I2C_Start(void)
{
SDA_OUT(); //SDA线输出
I2C_SDA = 1;
I2C_SCL = 1;
Delay_us(4);
I2C_SDA = 0; //START:当CLK为高时,DATA从高变低
Delay_us(4);
I2C_SCL = 0; //钳住I2C总线,准备发送或接收数据
}
/*产生I2C终止信号*/
void BH1750_I2C_Stop(void)
{
SDA_OUT(); //SDA线输出
I2C_SCL = 0;
I2C_SDA = 0; //STOP:当CLK为高时,DATA从低变为高
Delay_us(4);
I2C_SCL = 1;
I2C_SDA = 1; //发送I2C总线结束信号
Delay_us(4);
}
//产生ACK应答
void BH1750_I2C_Ack(void)
{
I2C_SCL = 0;
SDA_OUT();
I2C_SDA = 0;
Delay_us(2);
I2C_SCL = 1;
Delay_us(2);
I2C_SCL = 0;
}
//不产生ACK应答
void BH1750_I2C_NAck(void)
{
I2C_SCL = 0;
SDA_OUT();
I2C_SDA = 1;
Delay_us(2);
I2C_SCL = 1;
Delay_us(2);
I2C_SCL = 0;
}
/*等待应答信号到来*/
//返回值:1,接收应答失败
// 0,接收应答成功
uint8_t BH1750_I2C_Wait_Ack(void)
{
uint8_t ucErrTime = 0;
SDA_IN(); //SDA设置为输入
I2C_SDA = 1; Delay_us(1);
I2C_SCL = 1; Delay_us(1);
while(READ_SDA)
{
ucErrTime++;
if(ucErrTime > 250)
{
BH1750_I2C_Stop();
return 1;
}
}
I2C_SCL = 0;
return 0;
}
/*I2C发送一个字节*/
//返回从机有无应答,1:有应答;0:无应答
void BH1750_I2C_Send_Byte(uint8_t Byte)
{
SDA_OUT();
I2C_SCL = 0; //拉低时钟开始数据传输
for(uint8_t i = 0; i < 8; i++)
{
if((Byte & 0x80) >> 7)
I2C_SDA = 1;
else
I2C_SDA = 0;
Byte<<=1;
Delay_us(2);
I2C_SCL = 1; //释放SCL,从机在SCL高电平期间读取SDA
Delay_us(2);
I2C_SCL = 0; //拉低SCL,主机开始发送下一位数据
Delay_us(2);
}
}
/*I2C接收一个字节*/
//ACK=1时,发送ACK,ACK=0,发送nACK
uint8_t BH1750_I2C_Receive_Byte(unsigned char ACK)
{
uint8_t i, Byte = 0x00;
SDA_IN();//SDA设置为输入
for(i = 0; i < 8; i++)
{
I2C_SCL = 0;
Delay_us(2);
I2C_SCL = 1;
Byte<<=1;
if(READ_SDA)
Byte++;
Delay_us(1);
}
if (!ACK)
BH1750_I2C_NAck(); //发送nACK
else
BH1750_I2C_Ack(); //发送ACK
return Byte;
}
/************************应用层***************************/
/*BH1750寄存器写*/
void BH1750_WriteReg(uint8_t RegAddress)
{
do{
BH1750_I2C_Start(); //I2C起始信号
BH1750_I2C_Send_Byte(BH1750_ADDR_Write); //发送器件地址
}while(BH1750_I2C_Wait_Ack()); //等待从机应答
BH1750_I2C_Send_Byte(RegAddress); //发送指令
BH1750_I2C_Wait_Ack(); //等待从机应答
BH1750_I2C_Stop(); //I2C停止信号
}
/*BH1750寄存器读*/
uint16_t BH1750_ReadReg(void)
{
uint16_t buf;
BH1750_I2C_Start(); //I2C起始信号
BH1750_I2C_Send_Byte(BH1750_ADDR_Read); //发送器件地址+读标志位
BH1750_I2C_Wait_Ack(); //等待从机应答
buf = BH1750_I2C_Receive_Byte(1); //读取数据
buf = buf<<8; //读取并保存高八位数据
buf += 0x00ff & BH1750_I2C_Receive_Byte(0); //读取并保存低八位数据
BH1750_I2C_Stop(); //发送停止信号
return buf;
}
void Single_Write_BH1750(unsigned char REG_Address)
{
BH1750_I2C_Start(); //起始信号
BH1750_I2C_Send_Byte(BH1750_ADDR_Write); //发送设备地址+写信号
BH1750_I2C_Send_Byte(REG_Address); //内部寄存器地址,
BH1750_I2C_Stop(); //发送停止信号
}
/*BH1750初始化*/
void BH1750_Init(void)
{
RCC->APB2ENR |= 1 << 2; //使能PORTA时钟
GPIOA->CRL &= 0XFF0F0FFF;
GPIOA->CRL |= 0X00303000; //PA3 5 推挽输出
GPIOA->ODR |= 1<<3; //PA3 输出高
GPIOA->ODR |= 1<<5; //PA5 输出高
Single_Write_BH1750(BH1750_POWER_ON);
}
char light[] = "0000Lx"; // 光照值
void UpdateLightDisplay(uint16_t lux)
{
// 限制最大显示值为9999(4位)
uint16_t display_val = lux > 9999 ? 9999 : lux;
for(uint8_t i = 0; i < 4; i++)
{
light[3 - i] = display_val % 10 + '0'; // 从个位开始填充
display_val /= 10;
}
OLED_Show_String(1, 10, light);
}
int main(void)
{
/* 初始化部分 */
OLED_Init();
BH1750_Init();
/* BH1750配置 */
BH1750_WriteReg(BH1750_POWER_ON);
BH1750_WriteReg(BH1750_RESET_REG);
BH1750_WriteReg(BH1750_CON_H_RES_MODE);
/* 界面初始化 */
OLED_Show_Chinese_String(1,1,CurrentLightIntensity_Str); //显示光照强度
OLED_Show_Char(1, 9, ':');
while(1)
{
/* 光照强度处理 */
uint16_t lux = BH1750_ReadReg(); // 读取光照值
UpdateLightDisplay(lux);
Delay_ms(500);
}
}




















