目录
1. 栈(Stack)
1.1 概念
1.2 栈的使用
1.3 栈的模拟实现
1.4 栈的应用场景
1. 改变元素的序列
2. 将递归转化为循环
3. 括号匹配
4. 逆波兰表达式求值
5. 出栈入栈次序匹配
6. 最小栈
1.5 概念区分
2. 队列(Queue)
2.1 概念
2.2 队列的使用
2.3 队列模拟实现
2.4 循环队列
3. 双端队列 (Deque)
4. 面试题
正文开始
1. 栈(Stack)
1.1 概念
栈:一种特殊的线性表,其只允许在固定的一端进行插入和删除元素操作。进行数据插入和删除操作的一端称为栈 顶,另一端称为栈底。栈中的数据元素遵守后进先出LIFO(Last In First Out)的原则。
压栈:栈的插入操作叫做进栈/压栈/入栈,入数据在栈顶。
出栈:栈的删除操作叫做出栈。出数据在栈顶。
—— 先进后出( Last In First Out )


栈在现实生活中的例子:

1.2 栈的使用

public static void main(String[] args) {
Stack<Integer> s = new Stack();
s.push(1);
s.push(2);
s.push(3);
s.push(4);
System.out.println(s.size()); // 获取栈中有效元素个数---> 4
System.out.println(s.peek()); // 获取栈顶元素---> 4
s.pop(); // 4出栈,栈中剩余1 2 3,栈顶元素为3
System.out.println(s.pop()); // 3出栈,栈中剩余1 2 栈顶元素为3
if(s.empty()){
System.out.println("栈空");
}else{
System.out.println(s.size());
}
}
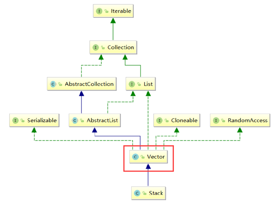
1.3 栈的模拟实现

从上图中可以看到,Stack继承了Vector,Vector和ArrayList类似,都是动态的顺序表,不同的是Vector是线程安全的。
public class MyStack {
int[] array;
int size;
public MyStack(){
array = new int[3];
}
public int push(int e){
ensureCapacity();
array[size++] = e;
return e;
}
public int pop(){
int e = peek();
size--;
return e;
}
public int peek(){
if(empty()){
throw new RuntimeException("栈为空,无法获取栈顶元素");
}
return array[size-1];
}
public int size(){
return size;
}
public boolean empty(){
return 0 == size;
}
private void ensureCapacity(){
if(size == array.length){
array = Arrays.copyOf(array, size*2);
}
}
}
1.4 栈的应用场景
1. 改变元素的序列
1. 若进栈序列为 1,2,3,4 ,进栈过程中可以出栈,则下列不可能的一个出栈序列是()
A: 1,4,3,2 B: 2,3,4,1 C: 3,1,4,2 D: 3,4,2,1
2.一个栈的初始状态为空。现将元素1、2、3、4、5、A、B、C、D、E依次入栈,然后再依次出栈,则元素出栈的顺 序是( )。
A: 12345ABCDE B: EDCBA54321 C: ABCDE12345 D: 54321EDCBA
2. 将递归转化为循环
比如:逆序打印链表
// 递归方式
void printList(Node head){
if(null != head){
printList(head.next);
System.out.print(head.val + " ");
}
}
// 循环方式
void printList(Node head){
if(null == head){
return;
}
Stack<Node> s = new Stack<>();
// 将链表中的结点保存在栈中
Node cur = head;
while(null != cur){
s.push(cur);
cur = cur.next;
}
// 将栈中的元素出栈
while(!s.empty()){
System.out.print(s.pop().val + " ");
}
}
3. 括号匹配
4. 逆波兰表达式求值
5. 出栈入栈次序匹配
6. 最小栈
1.5 概念区分
栈、虚拟机栈、栈帧有什么区别呢?
栈:一种先进后出的数据结构。
虚拟机栈:储存方法的区域。
栈帧:虚拟机栈中的一个 独立单元,对应一个方法的调用。
2. 队列(Queue)
2.1 概念
队列:只允许在一端进行插入数据操作,在另一端进行删除数据操作的特殊线性表,队列具有先进先出FIFO(First In First Out) 入队列:进行插入操作的一端称为队尾(Tail/Rear) 出队列:进行删除操作的一端称为队头 (Head/Front)

2.2 队列的使用
在Java中,Queue是个接口,底层是通过链表实现的。


注意:Queue是个接口,在实例化时必须实例化LinkedList的对象,因为LinkedList实现了Queue接口。
public static void main(String[] args) {
Queue<Integer> q = new LinkedList<>();
q.offer(1);
q.offer(2);
q.offer(3);
q.offer(4);
q.offer(5); // 从队尾入队列
System.out.println(q.size());
System.out.println(q.peek()); // 获取队头元素
q.poll();
System.out.println(q.poll()); // 从队头出队列,并将删除的元素返回
if(q.isEmpty()){
System.out.println("队列空");
}else{
System.out.println(q.size());
}
}
2.3 队列模拟实现
队列中既然可以存储元素,那底层肯定要有能够保存元素的空间,通过前面线性表的学习了解到常见的空间类型有 两种:顺序结构 和 链式结构。

public class Queue {
// 双向链表节点
public static class ListNode{
ListNode next;
ListNode prev;
int value;
ListNode(int value){
this.value = value;
}
}
ListNode first; // 队头
ListNode last; // 队尾
int size = 0;
// 入队列---向双向链表位置插入新节点
public void offer(int e){
ListNode newNode = new ListNode(e);
if(first == null){
first = newNode;
// last = newNode;
}else{
last.next = newNode;
newNode.prev = last;
// last = newNode;
}
last = newNode;
size++;
}
// 出队列---将双向链表第一个节点删除掉
public int poll(){
// 1. 队列为空
// 2. 队列中只有一个元素----链表中只有一个节点---直接删除
// 3. 队列中有多个元素---链表中有多个节点----将第一个节点删除
int value = 0;
if(first == null){
return null;
}else if(first == last){
last = null;
first = null;
}else{
value = first.value;
first = first.next;
first.prev.next = null;
first.prev = null;
}
--size;
return value;
}
// 获取队头元素---获取链表中第一个节点的值域
public int peek(){
if(first == null){
return null;
}
return first.value;
}
public int size() {
return size;
}
public boolean isEmpty(){
return first == null;
}
}
2.4 循环队列
实际中我们有时还会使用一种队列叫循环队列。如操作系统课程讲解生产者消费者模型时可以就会使用循环队列。 环形队列通常使用数组实现。

数组下标循环的小技巧
1. 下标最后再往后(offset 小于 array.length): index = (index + offset) % array.length

2. 下标最前再往前(offset 小于 array.length): index = (index + array.length - offset) % array.length

如何区分空与满
1. 通过添加 size 属性记录
2. 保留一个位置
3. 使用标记

设计循环队列
3. 双端队列 (Deque)
双端队列(deque)是指允许两端都可以进行入队和出队操作的队列,deque 是 “double ended queue” 的简称。 那就说明元素可以从队头出队和入队,也可以从队尾出队和入队。

Deque是一个接口,使用时必须创建LinkedList的对象。

在实际工程中,使用Deque接口是比较多的,栈和队列均可以使用该接口。
Deque stack = new ArrayDeque<>();//双端队列的线性实现
Deque queue = new LinkedList<>();//双端队列的链式实现
4. 面试题
1. 用队列实现栈。OJ链接
2. 用栈实现队列。OJ链接
完


















