菜豆(Phaseolus vulgaris),又名四季豆、芸豆、油豆角,是全球第一大豆类蔬菜,我国是世界上最主要的菜豆生产国和销售国。在田间生产过程中,菜豆常面临着各种生物和非生物逆境的胁迫,对其产量品质造成严重威胁。随着气候变化的加剧,病毒和干旱同时出现的概率显著增加,对植物造成“双重打击”。有趣的是,病毒-干旱复合胁迫并不总对宿主植物产生叠加的负面影响,在某些特定的体系中,病毒侵染反而能够增强植物对干旱胁迫的耐受性,这种现象被称为病毒诱导的干旱耐受性(virus-induced drought tolerance, VDT)。

近日,中国计量大学生命科学学院徐沛研究员团队在The Plant Cell杂志发表了题为A viral small interfering RNA-host plant mRNA pathway modulates virus-induced drought tolerance by enhancing autophagy的研究论文,阐明了VDT的重要分子机理。

该研究以菜豆为对象,首先发现当菜豆植株被一种常见的豆科植物病毒—豇豆轻斑驳病毒(CPMMV)侵染后,在干旱和渗透胁迫下表现出更佳的生长状态,即产生了VDT表型。分析发现,VDT的发生并不需要完整的CPMMV病毒粒子感染,单个病毒基因TGB1在叶片中的过表达就能产生类似表型,人工突变分析则发现该过程不依赖于TGB1编码的蛋白序列,提示存在RNA水平的调控。药理学、电镜观察、MDC染色和ATG8脂质测定试验表明VDT部分依赖于细胞自噬,基因表达分析发现菜豆自噬核心相关基因PvATG8c的表达量在病毒-干旱复合胁迫下发生了最大倍数的上调。

图1 CPMMV侵染增强菜豆对干旱胁迫的耐受性
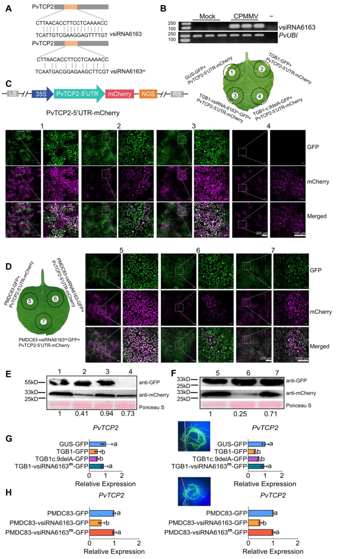
通过生信分析、Y1H、EMSA、Dual-Luc、过表达等实验鉴定到了调控叶片PvATG8c表达的上游转录抑制因子PvTCP2。小RNA测序、5’-RACE和人工小RNA过表达分析随后鉴定并验证了一条长21 bp来源于TGB1序列的病毒来源小干扰RNA(vsiRNA6163),它跨界作用于宿主植物,靶向切割菜豆PvTCP2基因的5’-UTR,从而削弱了PvTCP2的表达及其对PvATG8c的转录抑制,促进了PvATG8c蛋白的积累。由于这一机制,使得干旱-病毒复合胁迫下的细胞自噬水平呈现出高于单独干旱或者病毒侵染的特征。

图2 vsiRNA6163靶向菜豆PvTCP2-5UTR并下调其表达
进一步研究鉴定出了PvATG8c的下游靶标蛋白PvEDR15,该蛋白正调控菜豆叶片气孔开度。BiFC、Y2H、RT-qPCR、Western杂交和药理学等实验证实PvATG8c与PvEDR15直接互作,并通过自噬降解途径影响PvERD15的水平。在干旱-病毒复合侵染的菜豆叶片中,PvEDR15蛋白的水平明显低于单一因子胁迫的植株,过表达和沉默PvEDR15则分别导致气孔导度上升和下降,证明PvEDR15的含量是病毒介导干旱耐性的重要效应因子。在过表达PvEDR15的叶片中同时共表达PvATG8c,回补了PvERD15超表达导致的气孔开放和干旱下叶片萎蔫的表型,进一步证实了两者的调控关系和在干旱耐性中的作用。
综上所述,该研究提出了vsiRNA6163-PvTCP2-PvATG8c-PvERD15这一跨跃病毒和植物两界的分子模块介导VDT的作用模型。该模型认为CPMMV侵染菜豆后产生21 bp 的vsiRNA6163,它作用于菜豆转录抑制子PvTCP2的5’-UTR,激活了菜豆自噬相关基因PvATG8c的表达和细胞自噬水平,导致下游气孔开放正调控因子PvERD15的降解加剧,气孔导度降低,水分散失减少,从而表现出病毒-干旱复合胁迫下抗旱性更强的表型。这一理论模型为植物-生物胁迫-非生物胁迫三者的复杂互作提供了新的见解。

图3 vsiRNA6163-PvTCP2-PvATG8c-PvERD15跨界模块介导VDT的模型假说
据悉,徐沛团队长期从事园艺作物,尤其是豆类蔬菜的整合组学研究,在水分生理表型组、水分调节的分子机制等方面取得了一系列成果,部分已发表在Plant Cell、Plant Physiol、Plant J、Plant Biotechnol J等杂志。值得一提的是,菜豆是公认的难以转化的豆类作物,团队开发了包括高效发状根转基因、多靶点基因编辑、长时活体瞬转和RNA干扰等技术在内的菜豆功能研究体系,为深入开展功能机制研究奠定了基础。该论文也是国内单位在The Plant Cell上发表的首篇以菜豆生物学为主题的研究论文。
参考文献
Xinyang Wu, et al. A viral small interfering RNA-host plant mRNA pathway modulates virus-induced drought tolerance by enhancing autophagy. The Plant Cell. 2024
相关阅读
Hortic Res | 中国计量大学徐沛组开发了用于促进难转化豆类蔬菜功能基因组学研究的分子工具包
http://mp.weixin.qq.com/s?__biz=MzI3NzcwODUzMg==&mid=2247505319&idx=1&sn=142f7e220e6e391dd1a6947fb84135ca&chksm=eb60be3cdc17372a2122818ed09087188dc25c2c1c76751903ea8e56fb1796a0ccead6dfde63&scene=21#wechat_redirect
植物一区H&R | 植物生理组+转录组:揭示豆科植物响应干旱胁迫机制
http://mp.weixin.qq.com/s?__biz=MzI3NzcwODUzMg==&mid=2247508441&idx=2&sn=9e10a9b1ac7c525a7f3c142fab47997c&chksm=eb60ca42dc174354f6e3b9fa3cb56bf190a6d7ef78d4f251db19c8c22913249ef9631a868b6d&scene=21#wechat_redirect



















