今天给大家分享一篇
IF=5.8的纯生信单细胞联合Bulk转录组构建预后模型的文章,于2023年3月19日发表在Cancer Immunology Immunotherapy上:Integrative analyses of bulk and single-cell RNA-seq identified cancer-associated fibroblasts-related signature as a prognostic factor for immunotherapy in NSCLC,联合Bulk和scRNA-seq鉴别NSCLC免疫治疗的癌症相关成纤维细胞预后标志物

摘要
这项研究的背景是关于肺癌中的癌相关纤维细胞 (Cancer-associated fibroblast,简称CAF)。现代的观点认为CAF在肿瘤生成和肿瘤微环境中的免疫抑制中都扮演了至关重要的角色。然而,对于非小细胞肺癌 (Non-small cell lung cancer,简称NSCLC) 中CAF的临床意义和生物功能,目前仍然探索不足。
通过综合分析大量和单细胞的基因组、转录组和蛋白质组数据,研究者们希望确定NSCLC的CAF相关特征。利用权重基因共表达网络分析 (Weighted gene co-expression network analysis,简称WGCNA) 中确定的CAF标记基因,研究者构建并验证了一个基于CAF的风险模型,该模型可以将患者从四个独立的NSCLC队列中分为两个预后组。
总体上,这项研究致力于揭示CAF在非小细胞肺癌中的角色,并希望找到新的治疗目标或预后标记。
分析流程

结果

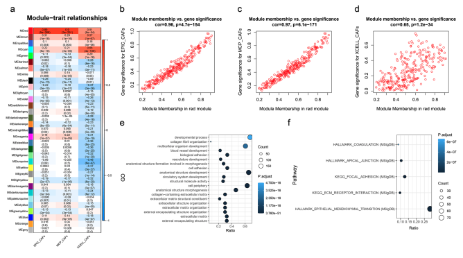
图 2 利用WGCNA分析在非小细胞肺癌中鉴定癌相关纤维细胞 (CAF) 的标记基因
- a. 描述了共识网络模块与使用EPIC, MCP-counter和xCell算法计算的CAF渗透之间的相关性。
- b-d. 描述了红色模块成员资格与EPIC (b)、MCP-counter © 和xCell (d) -CAFs的基因重要性之间的皮尔逊相关系数。
- e-f. 展示了红色模块中基因的基因本体 (e) 和通路 (f) 富集分析。

图 3 构建并验证非小细胞肺癌 (NSCLC) 的癌相关纤维细胞 (CAF) 预后标志
- a, d, g. 描述了来自不同GEO数据集的NSCLC中高分和低分组之间的总体生存 (OS) 的Kaplan–Meier曲线。
- b, e, h. 展示了来自GSE41271 (b)、GSE37745 (e) 和GSE42127 (h) 队列的NSCLC中高分和低分组的风险得分分布、患者生存状况和基于CAF的风险模型的五个标记的表达情况。
- c, f, i. 描述了在GSE41271 ©、GSE37745 (f) 和GSE42127 (i) 数据集中,风险得分在2-, 4-, 6-, 8-, 和10年的OS中的预测效率的时间依赖性接收者操作特性曲线。
- j–m. 展示了在TCGA和GEO队列中CAF得分和其他临床病理参数对OS的多变量Cox分析。
- n. 描述了在TCGA和GEO队列中的危险比 (HR) 的Meta分析。

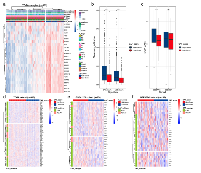
图 4 高分和低分组之间的纤维细胞特征
- a. 热图显示了在TCGA队列 (n=803) 中高分和低分组之间经典的癌相关纤维细胞 (CAF) 标记的聚类情况。
- b-c. 盒图比较了来自TCGA队列的高分和低分组的由 b EPIC 和MCP-counter算法计算的纤维细胞得分;c 在GSE37745和GSE41271队列的两个子组中由MCP-counter算法计算的纤维细胞得分。
- d-f. 热图显示了来自TCGA和GEO队列的两个子组之间的显著的肌纤维细胞型CAF (myCAFs) 和炎症性CAF (iCAFs) 标记的表达概况。

图 5 癌相关纤维细胞 (CAF) 分数在肿瘤免疫微环境中的作用
- a-b. 在TCGA a 和 GSE41271 b 队列中,低分和高分患者之间的免疫得分估计。
- c. 箱线图比较了来自TCGA队列的两个子组之间的22种免疫细胞的丰度。
- d. 气泡图显示了CAF分数与在TCGA和GSE41271队列中的28种免疫细胞浸润之间的相关性。
- e-g. 热图显示了高分组与低分组之间来自TCGA和GEO队列的免疫相关信号和代谢途径的基因集变异分析 (GSVA) 得分。
- h. 根据来自TCPA数据库的蛋白质芯片数据,高分组与低分组之间差异表达的蛋白质。
- i. TCGA数据集中,低分和高分患者之间的免疫亚型 (C1-C6) 分布的差异。
- j-o. 箱线图比较了来自TCGA队列的两个子组之间的增殖,Th2细胞、TCR Shannon、CD8 T细胞、Th1细胞和TGF-beta的得分。

图 6 癌相关纤维细胞 (CAF) 分数预测非小细胞肺癌 (NSCLC) 对免疫疗法的反应
- a-b. TCGA队列中高分组 a 和低分组 b 的体细胞突变景观的瀑布图。
- c-g. 箱线图比较了来自TCGA队列的两个子组之间的TIDE、T细胞功能障碍、T细胞排斥、CD8和CAF得分。
- h. 免疫治疗队列 (GSE126044 和 GSE135222) 验证了在NSCLC中CAF分数与免疫治疗后的无进展生存 (PFS) 之间的关联。
- i. GSE126044队列中接受免疫治疗的NSCLC患者中,高分和低分组之间的总体生存 (OS) 的Kaplan–Meier曲线。
- j. GSE126044和GSE135222数据集中,低分和高分患者之间免疫治疗后的反应性分布的差异。
- k. 气泡图显示了基于GSE126044和GSE135222数据集的CAF分数与28种免疫细胞浸润之间的相关性。
- l. 箱线图比较了来自免疫治疗队列的两个子组之间的22种免疫细胞的丰度。
- m. 热图显示了在GSE126044和GSE135222队列中,高分组相对于低分组的免疫相关信号的基因集变异分析 (GSVA) 得分。

图 7 单细胞RNA测序分析揭示纤维细胞是FBLIM1产生的主要来源
- a. GSE131907数据集的统一流形逼近和投影 (UMAP) 图显示了细胞簇。
- b-c. 小提琴图显示了肿瘤组织中不同细胞簇中FBLIM1 b 或NDN c 的分布。
- d-e. 小提琴图显示了肺肿瘤和正常肺组织中FBLIM1 d 或NDN e 的表达。
- f-g. 散点 f 和小提琴 g 图显示了GSE131907数据集中的不同癌相关纤维细胞 (CAF) 子簇。
- h-i. 散点 h 和小提琴 i 图显示了高表达FBLIM1的细胞的分布。
- j. FBLIM1阳性CAFs和FBLIM1阴性CAFs之间的前10个差异表达基因 (DEGs) 和TGFB1的表达。
- k. FBLIM1阳性CAFs和FBLIM1阴性CAFs之间的DEGs的GSEA分析。
- l. 小提琴和散点图显示了不同CAF子簇中的FBLIM1、ACTA2、S100A4或FAP的分布。
- m-n. 箱线图比较了TCGA数据集中FBLIM1高表达组和FBLIM1低表达组的CD8 T细胞 m 和TGF-beta反应 n 得分。

图 8 FBLIM1蛋白的高表达预测了对免疫疗法的劣质反应
- a. 非小细胞肺癌 (NSCLC) 组织中代表性的FBLIM1阴性和FBLIM1阳性的免疫化学染色。刻度条:50 μm。
- b. CHCAMS队列中接受免疫治疗的NSCLC患者中,FBLIM1阴性组和FBLIM1阳性组之间的无进展生存 (PFS) 的Kaplan–Meier曲线。
- c. CHCAMS队列中,响应者 ® 和非响应者 (NR) 之间FBLIM1表达的分布差异。
- d. 时间依赖性的接收者操作特性曲线显示了在CHCAMS队列中,FBLIM1表达在100天、200天和300天的PFS中的预测效率。
要点
RNA分析:从TCGA和GEO数据集中搜索RNA序列(RNA-seq)数据,用于预后模型的训练和验证。使用TCGA的基因组分析来比较不同风险亚组之间的突变景观。为了研究CAF标志在免疫疗法中的预后能力,从三个GEO队列中提取了转录组文件和临床信息。同时,使用了其他相关数据集。
WGCNA分析:使用WGCNA分析从TCGA的全基因组转录组数据中识别NSCLC中的CAF标记基因。通过对基因之间的相互作用模式建立了一个基因共表达网络。
CAF预后标志的构建和验证:利用红色模块中的277个CAF标记基因和之前报道的24个经典CAF标记进行单变量Cox回归分析。建立了一个基于五个CAF标记基因的CAF风险模型,这些基因可能是NSCLC患者的潜在治疗靶点。
CAF浸润分析:使用了三种算法来从整体RNA-seq数据中量化CAF种群的丰度。
肿瘤间质和免疫细胞浸润分析:使用了多种方法和工具来估计肿瘤组织中的间质和免疫得分,并描绘NSCLC的免疫浸润景观。
通路和功能富集分析:进行了GO和KEGG富集分析,并执行GSVA来估计高得分组和低得分组之间的途径活动的变化。
免疫治疗反应和潜在治疗药物预测:使用了多种方法和工具来预测CAFs标志在免疫治疗中的反应和潜在的治疗药物。
单细胞分析:利用GSE131907的数据进一步识别CAF亚型并诠释预后差异的分子机制。
免疫组化:使用了21个NSCLC肿瘤组织的石蜡包埋切片进行了免疫组化实验,来观察FBLIM1的表达。



















