一、 底板简介
 1.1 产品简介
 在这里,对这款 MP5702 开发板底板进行简单的功能介绍。本公司相关核心板都可与其对接,型号如 MP5652(请详见用户手册)。底板+核心板的模式来设计组成完整的开发。底板和核心板之间使用高速板间连接器连接。MP5702 底板采用 4 个 0.5mm 间距 120Pin 镀金连接器与核心板连接,底板四个脚放置了 4 个 3.5mm 固定孔,此孔可以与核心板通过螺丝紧固,确保了在强烈震动的环境下稳定运行。
这款 MP5702 底板能够方便用户对底板进行二次开发利用。底板上扩展了一些外围接口, 其中包含 4 路光纤接口、1 路千兆以太网接口、1 路 USB 转 UART 接口,8 路 SMA 接口、1 路 JTAG 接口、2 个 40 针扩展接口和一些按键、LED。
整个底板系统的结构示意图如下图所示:
 
通过以上示意图,我们可以看到,我们这个底板平台所能含有的接口和功能。
 这款底板的4个板对板连接器扩展出了244个IO,同时底板也扩展出了16对高速收发器
 GXB接口。对于需要大量IO的用户,是个不错的选择。对于二次开发来说,非常适合。
1.2 产品规格
 
1.3 产品外观

MP5702 核心板正面照片
 1.4 产品结构尺寸图
 底板结构尺寸图:188(mm)x122(mm), PCB:8 层。
 
MP5700 底板尺寸图
二、 MP5702 底板使用手册详细介绍
 2.1 SFP 接口
 板上共 4 个光模块的发送和接收与 J4 相连,实现 4 路高速的光纤通信接口。每路的光纤
 数据通信接收和发送的速度高达 10 Gbps。用户可以将 SFP 光模块插入到这 4 个光纤接口中进行光纤数据通信。4 路光纤接口与 J4 连接器相连接。J4 连接器与 MP5652 等核心板的
 GXB 相连接,每路 TX 发送和 RX 接收数据速率高达 10 Gbps。
 光纤模块引脚配置
 
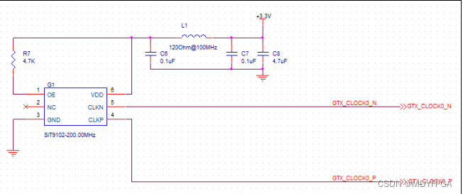
2.2 GXB 时钟
 底板上为 GXB 收发器提供了 200MHz 的参考时钟。参考时钟连接到 J4。该时钟源的原
 理图如下图所示。
 
GTX 时钟源 FPGA 引脚配置
 
2.3 JTAG 调试口
 MP570 底板载了一个间距 2.54mm 10 PIN 的 JTAG 下载调试接口,方便用户调试
 FPGA。JTAG 下载调试接口信号与 J1 相连。底板的 JTAG 接口如下图所示:

JTAG 引脚配置

2.4 系统复位
 通过按键 KEY1 实现全局复位,低电平复位。复位管脚接在了 J2 的 92 管脚上。

JTAG 引脚配置

2.5 LED 灯
 该底板上有 8 个红色信号指示灯,与 J2 连接器上相应管脚相连,高电平灯亮。LED 灯
 硬件连接的示意图如下图所示。

LED 引脚配置
 
2.6 按键
 该底板上有 4 个按键,与 J2 连接器上相应管脚相连,平时为高电平,按下为低电平。
 按键硬件连接的示意图如下图所示。

按键引脚配置
 
2.7 SMA 接口
 该底板上有 8 个 SMA 射频连接器,与 J2、J3 连接器上相应管脚相连。SMA 射频连接
 器硬件连接的示意图如下图所示。c

SMA 引脚配置
2.8 USB 转串口
 该底板上配备了一个UART 转USB 接口,用于系统调试。与J2连接器上相应管脚相连。转换芯
 片采用Silicon Labs CP2102GM 的USB-UART 芯片, USB 接口采用MINI USB 接口,可以用
 一根USB 线将它连接到上PC 的USB 口进行核心板的单独供电和串口数据通信 。
 USB UART 电路设计的示意图如下图所示:

UART 转 USB 接口配置

2.9 40 针扩展口
 底板预留了 2 个 2.54mm 标准间距的 40 针的扩展口 J11、J12,用于连接本公司设计的各
 个模块或者用户自己设计的模块功能电路,每个扩展口有 40 个信号,其中, 3.3V 电源 1 路,
 1.8V 电源 1 路,GND 2 路,IO 口 36 路。扩展口的 IO 连接的 J3 上。按键硬件连接的示意
 图如下图所示。
 
 
40 针扩展口引脚配置



 
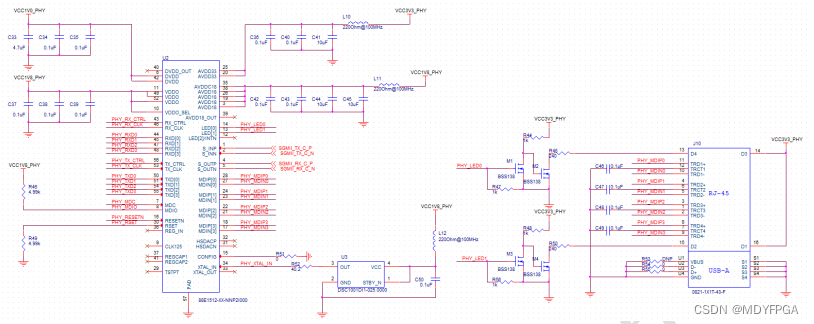
2.10 千兆以太网
 该底板上具有 1 路千兆以太网口,用户进行千兆网络通信开发,收发总线与对应时钟严
 格等长。采用的 PHY 型号为 88E1512-XX-NNP2I000。千兆以太网的 IO 连接到 J1 上。以
 太网硬件连接的示意图如下图所示。

千兆以太网接口配置

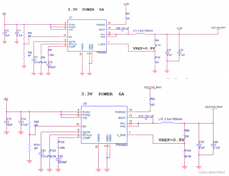
2.11 底板电源
 底板集成电源管理,+5—+12V 电源输入通过 TI 电源芯片 TPS54620 产生 3.3V、
 1.8V、1.0V 的电源,为底板芯片提供稳定的电源。电源硬件连接的示意图如下图所示。

 
2.12 USB 2.0 接口
 该底板上具有 1 路 USB 2.0 接口,用户进行 USB 通信开发。采用的接口芯片为
 USB3320C-EZK-TR。USB 的 IO 连接到 J1 上。选用的千兆以太网的 RJ45 连接器上集成了USB 接口,型号为 0821-1X1T-43-F,所以千兆以太网和 USB 共用同一个连接器。USB 硬
 件连接的示意图如下图所示。

 
USB接口配置

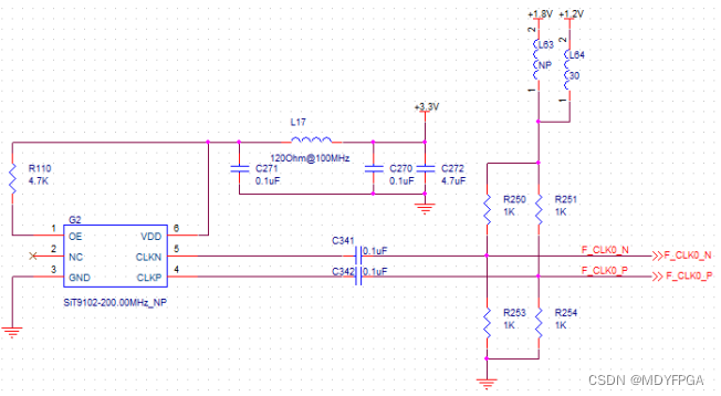
2.13 底板时钟
 该底板上提供了一个差分的 FPGA 时钟源,晶振频率可以根据需求选择焊接,晶振输出
 连接到 FPGA BANK3D 的全局时钟,这个全局时钟可以用来驱动 FPGA 内的用户逻辑等电
 路。该时钟源的原理图如下图所示。
 
晶振接口配置

2.14 连接器管脚定义
 底板一共扩展出 4 个高速扩展口,使用 4 个 120 Pin 的板间连接器(
 J1~J4)和核心板
 连接,连接器使用松下的 AXK6A2337YG。共引出 244 个 IO、16 组 GXB 的接收和发送、供
 电输入与电源、JTAG、其余为 GND 管脚。
 对于有疑问的用户可以联系客服接入技术支持。+W了解:MDYfpga00*3



















