在这里我给大家推荐一款不错刷算法学习网站:点击这处链接牛客网;牛客网作为国内内容超级丰富的 IT 题库,各种东西看的我眼花缭乱,题库+面试+学习+求职+讨论+大厂内推等等服务,堪称
"互联网求职神器"。它好就好在不只是一个刷题的平台,还是一个交流学习的平台,发个问题贴总有热心的大佬帮助。
文章目录
- ⛳1.门牌制作
- ⛳2.既约分数
- ⛳3.蛇形填数
- ⛳4.跑步锻炼
- ⛳5.七段码
- ⛳6.成绩统计
- ⛳7.回文日期
- ⛳ 8.子串分值和
- ⛳9.平面切分
- ⛳10.字串排序
⛳1.门牌制作

思考:该题使用循环1-2020即可,每次循环需要判断每个位数是否为2,方法:三个if()判断是否有十位、百位、千位、有的情况下判断是否为2,是的话2的数字+1.答案624次
#include<iostream>
#include<string>
using namespace std;
int main()
{
const n=2020;
int ans=0;
for(int i=1;i<=n;i++)
{
int t=i;
while(t){
if(t%10==2) ans++;
t/=10;
}
// cout<<i<<" "<<ans<<endl;
}
cout<<ans<<endl;
return 0;
}
⛳2.既约分数

思考:
1.最大公约数定理:两个正整数a和b(a>b),它们的最大公约数等于a除以b的余数c和较小数b之间的最大公约数
2.分子和分母均从1-2020循环,判断符合公约数为1的即为既约分数,数目+1。
#include<iostream>
#include <stdio.h>
using namespace std;
int gcd(int a,int b )
{
if(a%b==0) return b;
else return gcd(b,a%b);
}
int main()
{
int ans=0;
for(int i=1;i<=2020;i++)
{
for (int j=1;j<=2020;j++)
{
if(gcd(i,j)==1)
ans++;
}
}
cout<<ans<<endl;
return 0;
}
运行结果:2481215
⛳3.蛇形填数

分析:
第1行第1列为1,第2行第2列为5,相差4,=41
第2行第2列为5,第三行第3行为13,相差8,42
第三行第3行为13,第四行第四列为25,相差12,4*3
sum=1
for(i=2,i<=20;i++)
sum=sum+(i-1)*4
#include <stdio.h>
int main()
{
int i,sum=1;
for(i=1;i<=20;i++)
{
sum=sum+(i-1)*4;
printf("%d\n",sum);
}
return 0;
}
运行结果,第20行20列为761
⛳4.跑步锻炼

分析:将日期从2000-1-1(周六)到2020-10-1(周四)进行循环,分别找出跑1km和2km的日期。可以将日期分解为年、月、日、周,四个变量。月初或者周初以及同时满足的情况都跑2千米,即当d1==1||week_num == 1时,跑2千米,其余情况都跑1千米。
#include<iostream>
#include <stdio.h>
using namespace std;
int r[2][13]={{0,31,29,31,30,31,30,31,31,30,31,30,31},{0,31,28,31,30,31,30,31,31,30,31,30,31}};
int main()
{
int ans=0;
int y1,m1,d1,week_num;
y1=2000,m1=1,d1=1,week_num=6;
while(!(y1==2020 && m1==10 && d1==1))
{
if((d1==1)||(week_num==1))
ans=ans+2;
else ans++;
d1++;
week_num++;
if(week_num==8)week_num=1;
int f=(y1%4==0&&y1%100!=0)||(y1%400==0)?0:1;
if(d1>r[f][m1]){d1=1;m1++;}
if(m1==13) {m1=1;y1++;}
}
cout<<week_num<<endl;
ans=ans+2;
cout<<"跑步里程:"<<ans<<"km"<<endl;
return 0;
}
运行结果:跑了8879千米。
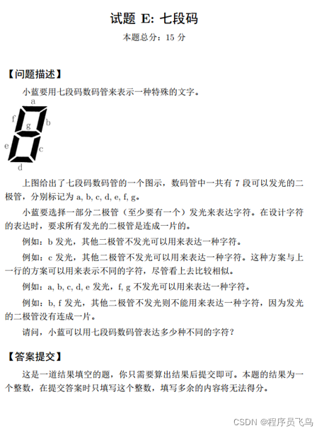
⛳5.七段码

分析:每段二极管分发光(1)不发光状态(0),7次循环嵌套可以表示所有状态。对每种状态判断是否连续是记+1
方法二:七位二制进数可以表达所有状态,即循环1-127可以表达所有状态。用位运算对二制进数取出每位二进制的值,对每种状态判断是否连续是记+1
#include<iostream>
#include<string>
#include<cstring>
#include<set>
#include<queue>
using namespace std;
int a[100][100];
void init(){
a[0][1]=a[1][0]=a[0][5]=a[5][0]=1;
a[1][2]=a[2][1]=a[1][6]=a[6][1]=1;
a[2][6]=a[6][2]=a[2][3]=a[3][2]=1;
a[3][4]=a[4][3]=1;
a[4][6]=a[6][4]=a[4][5]=a[5][4]=1;
a[5][6]=a[6][5]=1;
}
bool ok(int s){
queue<int> q;
bool v[7];
int start;
for(int i=0;i<7;i++) v[i]=false;
for(int j=0;j<7;j++){
if((1<<j)&s){
start =j;
break;
}
}
q.push(start);
v[start]=true;
while(!q.empty()){
int u=q.front();
q.pop();
for(int y=0;y<7;y++)
{
if(((1<<y)&s)&&a[u][y]&&!v[y]){
q.push(y);
v[y]=true;
}
}
}
for(int x=0;x<7;x++){
if(((1<<x)&s)&&!v[x])return false;
}
return true;
}
int main()
{
init();
int ans=0;
for(int s=1;s<(1<<7);s++)
{
if(ok(s)) ans++;
}
cout<<ans<<endl;
return 0;
}
⛳6.成绩统计

#include <iostream>
using namespace std;
int score[1001];
int main()
{
int n;
int jg=0;
int yx=0;
cin>>n;
for(int i=0;i<n;i++)
{
cin>>score[i];
}
for(i=0;i<n;i++)
{
if(score[i]>=60)
jg++;
if(score[i]>=85)
yx++;
}
int jres=float((double)jg*100/n+0.5);
int yres=float((double)yx*100/n+0.5);
cout<<jres<<"%"<<endl;
cout<<yres<<"%"<<endl;
return 0;
}
⛳7.回文日期

分析:需要判断输入的日期后续仍为正确日期数,需要分别判断年份的四位倒序能为正确的月日,注意
闰年判断。日期为正期数时需要判断是否为回文日期,同时判断是否为ABABBABA型回文。考虑获得回文日期时不再判断普通回文并记录该数,获得ABABBABA型回文时不再判断并记录该数,两个获得后跳出循环.分两行输出两个日期。
#include <iostream>
using namespace std;
int months[13] = {0,31,28,31,30,31,30,31,31,30,31,30,31};
//判断日期是否合法
bool check(int date)
{
int year = date/10000;
int month = date/100%100;
int day = date%100;
if(!month || month>13 || !day) return false;
if(month != 2 && day > months[month]) return false;
if(month == 2){
bool leap = year%4==0 && year%100 || year%400==0;
if(day > 28+leap) return false;
}
return true;
}
//判断日期是否为回文日期
bool Ishuiwen(int date)
{
int temp = 0;
while(date > temp){//求日期后四位的值
temp = temp * 10 + date%10;
date /= 10;
}
if(date == temp) return true;
return false;
}
//判断日期是否为ABABBABA型日期
bool IsABhuiwen(int date){
int d,m;
d = date%100;//日期后两位78位
m = date/100%100;//日期后56位
if(Ishuiwen(date) && d==m) return true;//满足回文且56位=78时判断日期为ABABBABA型日期
return false;
}
int main()
{
int N;
cin>>N;
for(int i=N+1;i<=89991231;i++)
if(check(i)&&Ishuiwen(i))
{
cout<<i<<endl;
break;
}
for(int j=N+1;j<=89991231;j++)
if(check(j)&&IsABhuiwen(j))
{
cout<<j<<endl;
break;
}
return 0;
}
⛳ 8.子串分值和

分析:逐一查找字符串的每个子集,将子集中重复的字符去掉再计算子集长度
#include<iostream>
#include<cstring>
#include<set>
#include<algorithm>
using namespace std;
string s;
int res;
int cal(string s){
set<char> st;
for(int i = 0; i < s.size(); i++){
st.insert(s[i]);
}
return st.size();
}
int main(){
cin >> s;
for(int i = 0; i < s.size(); i++){
for(int j = i; j < s.size(); j++){
string sub = s.substr(i, j - i + 1);
res += cal(sub);
}
}
cout << res;
return 0;
}
⛳9.平面切分

#include<iostream>
#include<cstring>
#include<set>
using namespace std;
set<pair<double,double> > se;
const int N = 1005;
double A[N];
double B[N];
set<pair<double,double> > s;
set<pair<double,double> >::iterator it;
int main()
{
int n,i,j,x,y;
cin>>n;
for(i=0;i<n;i++)
{
cin>>x>>y;
s.insert(make_pair(x,y));
}
n = s.size();
for(i=0,it=s.begin(),it++;it!=s.end();it++,i++)
{
A[i]=(*it).first;
B[i]=(*it).second;
}
long long ans=2;
for(i=1;i<n;i++)
{
set<pair<double,double> > se;
for(j=i-1;j>=0;j--)
{
double x=(B[j]-B[i])/(A[i]-A[j]);
double y=(A[j]*B[i]-A[i]*B[j])/(A[j]-A[i]);
se.insert(make_pair(x,y));
}
int n2=se.size();
ans+=(n2+1);
}
cout<<ans<<endl;
}
⛳10.字串排序

分析:显然要使长度最短,我们就不能浪费每一个字母,所以,一定有字母是递减的顺序的,要使字典序最短,每个字母出现的数量一定是要递减的,这样就好了,限制一下每个字母最多出现的次数然后就是dfs dfsdfs爆搜,//Author : lifehappy的垫脚石
#include <bits/stdc++.h>
using namespace std;
const int N = 1e4 + 10;
char ans[N], res[N];
int n, len;
bool judge()
{
int i = len;
while(ans[i] == res[i] && i) i--;
return res[i] < ans[i];
}
void dfs(int now, int maxn, int m, int sum) {
if(sum == n)
{
if(m < len || (m == len && judge()))
{
len = m;
for(int i = 1; i <= len; i++) ans[i] = res[i];
}
return;
}
if(now >= 26) return ;
for(int i = 1; i <= maxn; i++)
{
int temp = sum + m * i;
if(temp > n) return ;
res[m + i] = char(now + 'a');
dfs(now + 1, i, m + i, temp);
}
}
int main()
{
len = 0x3f3f3f3f;
scanf("%d", &n);
dfs(0, 8, 0, 0);
for(int i = len; i >= 1; i--)
putchar(ans[i]);
return 0;
}
















![[408] cache与主存的映射部分概念](https://img-blog.csdnimg.cn/d5e3271062da45af9df534e7ffed88c9.png#pic_center)



