目录
1.软件开发
1.1 软件的生命周期
1.2 面向对象
1.3 CS、BS架构
1.CS架构编辑
2.BS架构
1.4 软件需求
1.需求分类
2.需求获取
1.5 需求分析
1. 工作内容
1.6 面向对象分析
1.OOA的任务
2.统一建模语言UML
3. 用例模型
3.1 用例图的元素
3.2 建立用例模型
1.识别参与者
2.合并需求获得用例
3.3 细化用例描述
4.分析模型
4.1 定义概念类
4.2 确定类之间的关系
4.3 为类添加职责
4.4 建立交互图
1.7 软件需求规格说明书——需求分析阶段的成果
1.软件开发
1.1 软件的生命周期
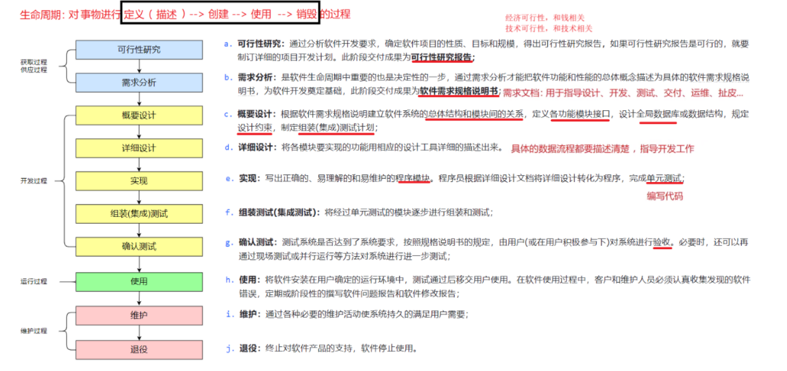
生命周期: 对事物进行 定义(描述 )-->创建 -->使用-->销毁 的过程
下图包含软件的生命周期和各阶段的任务及产出结果

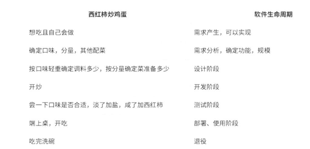
类比举例:

1.2 面向对象

1.3 CS、BS架构
1.CS架构
2.BS架构

1.4 软件需求
在软件生命周期中需求分析是非常重要的一步,在进行需求分析前,先了解一下需求的分类以及如何获取需求本文对于软件需求只做简单介绍,使同学对需求产生 到形成具体需求文档的过程中的关键节点有一个大致的了解,详细内容请参考关于软件需求工程的相关资料。
1.需求分类

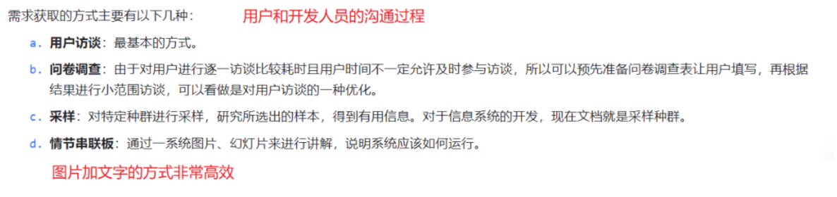
2.需求获取

1.5 需求分析
获取需求后,进行具体的需求分析工作,最终形成软件需求规格说明书(需求文档)做为向下一个阶段交付的成果
1. 工作内容

1.6 面向对象分析
1.OOA的任务

2.统一建模语言UML
本文只对UML做简单概念介绍,为后续分析模型提供必要的理论支撑,相关的使用在案例中再做解释说明。

3. 用例模型
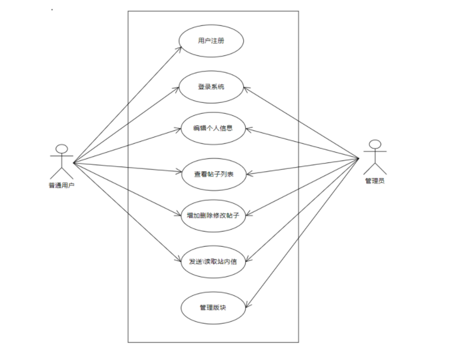
从用户的角度来看,他们并不想了解系统的内部结构和设计,他们关心的是系统所能提供的服务,把从用户那里获取的需求记录下来。进行合成与提炼,从而建立用例模型,在O0A方法中,构建用例模型一般需要经历以下阶段分别的,识别参与者、合并需求获得用例、细化用例描述和调整用例模型,其中前三个阶段是必需的。
3.1 用例图的元素

3.2 建立用例模型
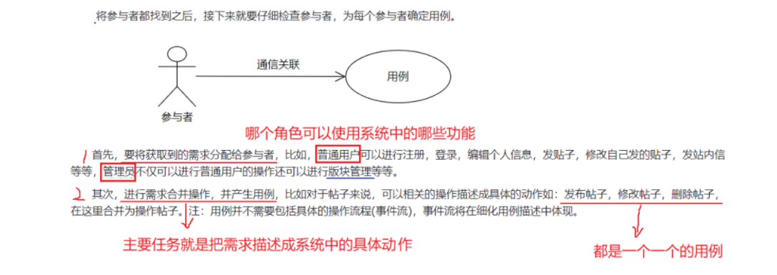
1.识别参与者

2.合并需求获得用例


3.3 细化用例描述
用例描述可以迭代完成,先对一些重要的用例编制相对细致的描述,对于那些不重要的用例可以留待以后再补充完成,用例描述通常包括用例名称、简要说明、事件流、非功能需求、前置和后置条件、扩展点、优先级。以操作帖子用例中的发布帖子为例,有如下描述:

针对以上用例细化描述示例可知,用户发贴前要对登录状态进行检查,发贴操作中包含身份检验,身份检查在其他操作中也都会涉及所以我们抽象出一个身份检验的用例,使用用例图描述用例之间的关系如下所示:

4.分析模型
4.1 定义概念类

经过简单分析:“版块类别”和“版块帖子数量”都可以归结到“版块”类,做为“版块”类的属性;"’站子这个用例,就确定了三个类,分“帖子”类,做为"帖子”类的属性;"权限”可以归结到“用户"类,做为"用户"类的属性。至此,针对发布别是:用户、版块、帖子。
4.2 确定类之间的关系

4.3 为类添加职责

这里根据用户、帖子、版块的关系用类图做一个简单的示例,详细设计将在项目开发章节按每个功能需求分别演示
4.4 建立交互图
多个对象的行为通常采用交互图来表示,UML中最常用的是顺序图,几乎可以用在任何系统的场景顺序图的基本元素有对象、参与者、生命线、激活框、消息和消息线,其中消息是顺序图的灵魂。以用户登录过程为例,使用顺序图描述如下:

1.7 软件需求规格说明书——需求分析阶段的成果

GB/T 8567-2006 计算机软件文档编制规范



















