核心
闭包,正则闭包
产生式(规则)
文法 G[S]=(
,
,P,S) 一组规则的集合
:非终结符
:终结符
P:产生式
S:开始符号
推导
归约
规范(最右)推导
规范(最左)归约
句型
句子
语言
仅含终结符号的句型是一个句子
语言是所有句子的集合
短语
简单(直接)短语
句柄
任意句型的最左简单(直接)短语为句柄
根据语法树,短语--子树,简单短语----只有父子两代的子树
正则文法与状态转换图
右线性文法
左线性文法(归约)
正规式
DFA
M=(S,
,f,S0,F)
S0:唯一的初始状态
f:从
到S的单值部分映射
F:终止状态集合
NFA
M=(S,
,f,S0,F)
S0:非空的初始状态集
f:从
到
的子集的映像
正规式R与NFA
NFA->正规式
确定的自上而下分析
LL(1)文法的条件
- 文法不含左递归
- 对文法中每个非终结符的各个产生式的候选首符号集两两不相交
- 对文法中每一个非终结符,若存在某个候选首符号集包含
,则
消除左递归
(1)直接左递归
(2)间接左递归
消除文法中全部左递归算法(前提:文法不含回路)
- 把文法中非终结符,按某种顺序进行排列(顺序任意)
- 对每个非终结符用排在它前面的其他非终结符的产生式表示出来,并消除产生式中的左递归
- 化简所得文法,即去掉多余产生式
FISRT集
FOLLOW集
根据所给语言,构造文法
构造一右线性文法,与如下文法等价:先写语言,状态转换图,右线性文法
NFA->DFA 子集构造法
![]()
NFA确定化
DFA最小化 划分
正规式R与NFA(构造正规式R的DFA)
消除直接左递归
基本知识点
【编译原理】一二章-CSDN博客
【编译原理】第三章 词法分析-CSDN博客
【编译原理】 第四章 自上而下语法分析-CSDN博客
【编译原理】第五章 自下而上语法分析-CSDN博客
课后题
【编译原理】第四章 习题-CSDN博客
【编译原理】第三章 习题_(1) {0,1}上的含有子串010的所有串;-CSDN博客
练习
求FIRST集、FOLLOW集,判断是否为LL(1)文法,构造LL(1)分析表

FIRST集:
E: {'(', 'i'}
E': {+, -, ε}
T: {'(', 'i'}
T': {'*', '/', ε}
F: {'(', 'i'}
A: {+, -}
M: {*, /}
FOLLOW集:
E: {$, )}
E': {$, )}
T: {+, -, $, )}
T': {+, -, $, )}
F: {*, /, +, -, $, )}
A: {'(', 'i'}
M: {'(', 'i'}
该文法是LL(1)文法,因为所有产生式的FIRST集不相交,且对于可以推导出ε的产生式,其FIRST和FOLLOW集无交集
| 非终结符 | + | - | * | / | ( | ) | i | $ |
|---|---|---|---|---|---|---|---|---|
| E | E→TE' | E→TE' | ||||||
| E' | E'→ATE' | E'→ATE' | E'→ε | E'→ε | ||||
| T | T→FT' | T→FT' | ||||||
| T' | T'→ε | T'→ε | T'→MFT' | T'→MFT' | T'→ε | T'→ε | ||
| F | F→(E) | F→i | ||||||
| A | A→+ | A→- | ||||||
| M | M→* | M→/ |
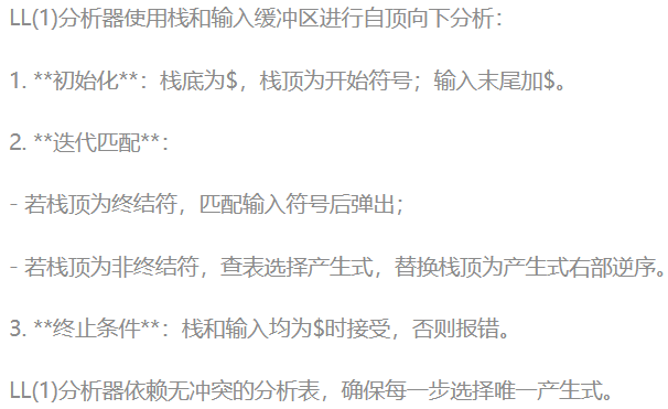
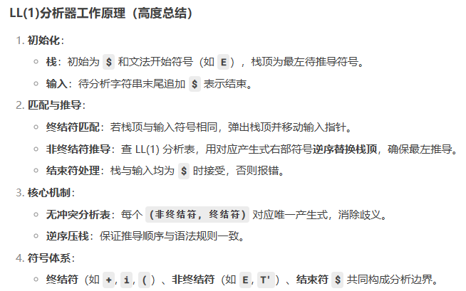
LL(1)分析器是一种自顶向下的语法分析器,使用一个分析栈和输入缓冲区来进行分析。其工作原理如下:
1. 初始化时,栈底放置结束符$,然后将开始符号压入栈顶。输入缓冲区存放待分析的字符串,末尾加上$。
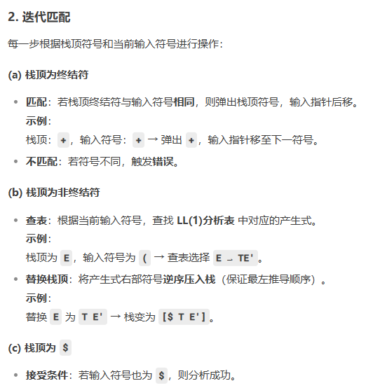
2. 不断从栈顶取出符号X:
a. 如果X是终结符,检查是否与当前输入符号匹配。如果匹配,弹出X并消耗输入符号;否则报错。
b. 如果X是非终结符,查找分析表M[X, a](a是当前输入符号),若表中有产生式X→α,将X弹出,将α逆序压入栈中;若表中无条目,报错。
3. 重复步骤2,直到栈中只剩下$,输入缓冲区也只剩下$,此时接受输入字符串;否则报错。
LL(1)分析器通过预测产生式来展开非终结符,每一步都根据当前栈顶符号和输入符号选择正确的产生式,因此要求文法满足LL(1)条件,即分析表每个条目至多有一个产生式,避免冲突。
构造正规式R的DFA
NFA确定化
DFA最小化
消除左递归
习题总结
由文法开始符号经0步或多步推导产生的文法符号序列是(句型)
编译原理通常经历(词法分析)、(语法分析)、语义分析和中间代码生成、(优化)、(目标代码生成)等几个阶段;其中第一个阶段是以(源程序)为输入,(单词符号)为输出;最后一个阶段是以(中间代码)为输入,(机器语言程序或汇编语言程序)为输出。同时(表格管理)和(出错管理)贯穿编译器的各个阶段
解释器与编译器的主要区别是:(编译程序生成目标代码,解释程序不生成目标代码)
高级语言到低级语言的翻译过程称为(编译)。汇编语言到机器语言的翻译过程称为(汇编)
1.正规表达式表示的集合是()
A.
B.
C.
D.
D
2.分析树的内部结点仅由()组成
A.开始符号和非终结符号
B.终结符号和非终结符号
C.非终结符号
D.终结符号
C
3.文法
的终结符号是()
A.S
B.S L
C.a,()
D.a,()|
C
4.NFA M所识别的语言是()
A.0型语言
B.上下文有关语言
C.上下文无关语言
D.正规语言
D
5.同正规式a*b*等价的文法是()
A.
B.
C.
D.
C
L(G)={
}
![]()



D






















![解决 TimeoutError: [WinError 10060] 在 FramePack项目中连接 Hugging Face 超时的问题](https://i-blog.csdnimg.cn/direct/eb6ba8389fcb4137935cac918c3e03bd.png)







