参考:
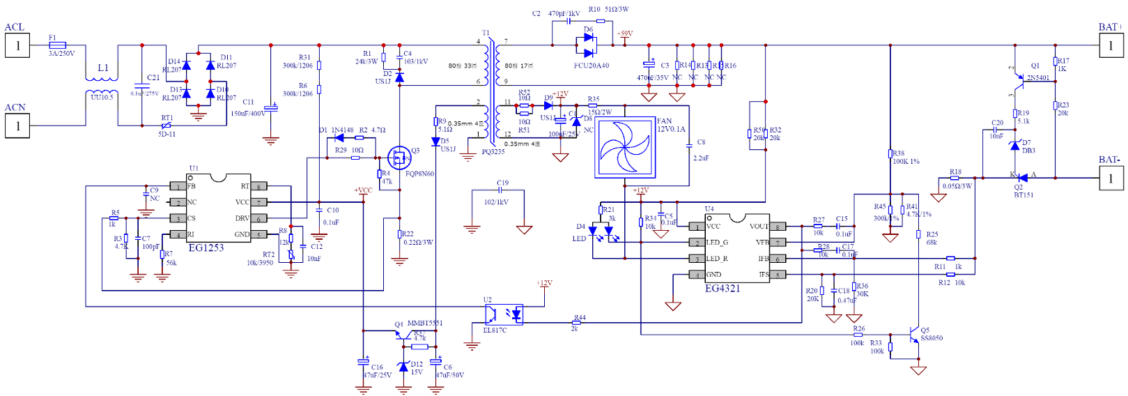
基于EG1253+EG4321铅酸电池(48V20AH)三段式充电器
屹晶微高性价比的电瓶车充电器方案——EG1253
电瓶电压
48V电瓶锂电池,其充满约为55V~56V,因此充电器输出电压为55V~56V;
若是48V铅酸电池,标称电压为48V,充满时电压约为标称电压的1.2倍,即57.6V,充满电压约为57V~59V,充电器的输出电压约为58~59V
48V铅酸电瓶标称电压为48V,充满时最高电压可达58V左右,最低放电电压约42V,其充电器的电压约58V左右。
而60V的铅酸电瓶,标称电压是60V,但是充满时,最高电压可达72V,因此,60V电瓶充电器的输出电压约为72V。
方案框图

铅酸电池充电曲线

电路板





变压器图纸




![Muduo网络库实现 [十六] - HttpServer模块](https://i-blog.csdnimg.cn/direct/d8b7e8379221498495f5f5532357b30a.png)
















