名人说:路漫漫其修远兮,吾将上下而求索。—— 屈原《离骚》
创作者:Code_流苏(CSDN)(一个喜欢古诗词和编程的Coder😊)
林纳斯·托瓦兹:Linux之父、Git创始人
一、传奇人物的诞生
1. 早年生活与家庭背景
林纳斯·本纳第克特·托瓦兹(Linus Benedict Torvalds)出生于1969年12月28日,是芬兰赫尔辛基人,当今世界最著名的电脑程序员和黑客之一。他的父亲尼尔斯·托瓦兹(Nils Torvalds)是一名活跃的电台记者,母亲安娜·托瓦兹(Anna Torvalds)也是一名记者。托瓦兹家族属于在芬兰占6%的少数民族芬兰瑞典人。

值得一提的是,林纳斯的名字来源于美国著名化学家、诺贝尔化学奖得主莱纳斯·鲍林(Linus Pauling)。这也许暗示着他未来的科学成就。林纳斯从小就展现出对计算机的浓厚兴趣,在11岁时,应其外祖父要求用BASIC语言编写一些统计学方面的小程序,这是他编程经历的开始。
2. 教育与大学时期
林纳斯毕业于赫尔辛基大学计算机系,在学习期间,他接触到了UNIX操作系统。1991年,年仅21岁的林纳斯在大学期间购买了一台基于Intel 80386处理器的个人电脑,他希望能在这台计算机上使用类似于大学里Unix系统的操作系统。
起初,他使用的是荷兰学者安德鲁·塔能鲍姆(Andrew Tanenbaum)教授开发的MINIX系统,但他发现MINIX存在诸多限制。于是,他决定自己动手开发一个操作系统内核。一开始,他只是为了满足自己的需要和好奇心。
二、Linux:改变世界的操作系统
1. Linux的诞生与早期发展
1991年8月25日,林纳斯在comp.os.minix新闻组中发表了一篇名为"What would you like to see most in minix?"的帖子,宣布他正在开发一个免费的操作系统。这被认为是Linux项目的正式开始。到了同年9月,他发布了Linux内核的第一个版本0.01。
当时,他在发布说明中写道:“这只是一个爱好,不会像GNU那样庞大而专业”。然而,历史证明他错了。在自由软件之父理查德·斯托曼(Richard Stallman)的影响下,林纳斯决定将Linux内核以GNU通用公共许可证(GPL)发布,允许任何人自由地使用、修改和分发代码。
2. 开源模式的力量
Linux的成功很大程度上归功于开源开发模式。林纳斯创造性地运用了分布式协作的工作方式,让全球各地的开发者能够一起完善Linux系统。这种模式后来被埃里克·雷蒙德(Eric Raymond)在《大教堂与集市》一书中称为"集市模式",即开放、共享、协作的软件开发方式。
林纳斯曾经半开玩笑地说:"我很懒散,我喜欢授权给其他人。"事实上,这种授权恰恰是Linux成功的关键因素。他不仅仅是代码的贡献者,更是一位卓越的项目管理者,懂得如何协调全球开发者的工作。
3. Linux的影响与应用
随着时间的推移,Linux从一个小型项目发展成为了一个广泛应用的操作系统。目前,Linux在多个领域都有着极其重要的应用:
- 服务器:大多数网络服务器都运行Linux系统
- 超级计算机:全球500强超级计算机几乎全部运行Linux
- 嵌入式设备:从路由器到智能电视,大量设备使用Linux
- 移动设备:Android系统是基于Linux内核开发的
- 云计算基础设施:大部分云服务都基于Linux
林纳斯的贡献被业界广泛认可。2000年,他获得了电子前沿基金会(EFF)先锋奖。2012年,他与山中伸弥共同获得芬兰千禧技术奖,2014年获得IEEE计算机先驱奖。《时代周刊》读者投票中,林纳斯在20世纪100位最重要人物中排名第15位,超过了比尔·盖茨的第17位。
三、Git:分布式版本控制革命
1. Git的诞生背景
Git的诞生源于一场危机。在Linux内核开发过程中,林纳斯一直使用BitKeeper这款专有的版本控制系统。然而,2005年4月,BitKeeper的开发商撤销了对Linux内核开发者的免费使用许可。这使得林纳斯不得不寻找替代方案。
当时的版本控制系统如CVS和SVN都不符合林纳斯的需求,他需要一个分布式的、高效的、能够处理大规模项目的版本控制系统。于是,他决定自己写一个。
2. 创造性的10天
2005年4月3日,林纳斯开始编写Git,并在短短10天之内完成了基本功能的开发。正如他所言,Git的设计目标很明确:
- 采取与CVS完全相反的设计理念
- 支持分布式的工作流程
- 包含强大的安全保障措施
- 高效处理大型项目
Git的设计理念反映了林纳斯对软件的理解:好的软件应该简洁、高效、可靠且符合用户需求。Git的核心是一个内容寻址文件系统,这让它能够非常高效地处理文件版本。
与传统的集中式版本控制系统不同,Git是一个完全分布式的系统,每个开发者都拥有完整的代码库和历史记录。这使得开发者可以在没有网络连接的情况下仍然能够进行版本控制操作。
3. Git的影响力
林纳斯在2005年7月26日将Git的维护工作移交给了开发者Junio Hamano,但Git的影响力持续扩大。时至今日,Git已经成为了事实上的标准版本控制系统,大约95%的开发者将其作为主要的版本控制工具。
Git的成功不仅仅体现在技术上,还催生了GitHub、GitLab等代码托管平台,这些平台进一步推动了开源软件的发展和协作编程的普及。Git改变了软件开发的方式,使得分布式协作更加高效和流畅。
四、管理风格与个人特点
1. 直率的沟通风格
林纳斯以其直率甚至有时候激烈的沟通风格而闻名。他在Linux内核邮件列表中常常毫不留情地批评他认为质量不佳的代码。这种风格有时会引起争议,但也反映了他对代码质量的高要求。
值得一提的是,2018年,林纳斯意识到自己的沟通方式可能对社区产生负面影响,他公开为自己过去的言行道歉,并表示将努力改进自己的沟通方式,使Linux社区更加包容和友好。
2. 开源哲学
林纳斯的开源哲学可以总结为"开放、共享、协作"。虽然他不像理查德·斯托曼那样强调自由软件的政治和道德层面,但他通过实际行动证明了开源模式的强大生命力。
他曾说:"真正重要的不是某人或某公司对代码拥有所有权,而是代码的使用方式和贡献方式。"这种务实的态度使Linux和Git能够获得广泛的支持和应用。
3. 生活与兴趣
尽管林纳斯在技术领域取得了巨大成就,但他的生活并非只有代码。他与妻子托芙(Tove,芬兰前女子空手道冠军)育有三个女儿,家庭生活幸福美满。

除了编程,林纳斯还热爱潜水运动。在一次采访中,他表示如果可以选择,他宁愿去潜水也不愿参加技术会议。这一点也反映了他不是工作狂的性格,他追求的是真正的兴趣和乐趣。
五、Linux与Git的技术解析
1. Linux内核架构
Linux内核采用了模块化的设计架构,主要包括以下几个部分:
- 进程管理:负责创建和销毁进程,并处理进程间通信
- 内存管理:控制内存的分配和回收
- 文件系统:提供文件存储和访问的接口
- 设备驱动:管理硬件设备
- 网络功能:实现网络协议和接口
这种模块化设计使得Linux能够适应不同的硬件平台和应用场景,也便于开发者进行定制和扩展。
2. Git的工作原理
Git的核心是一个内容寻址的文件系统,具体来说,它维护了以下几种对象:
- Blob对象:存储文件内容
- Tree对象:代表目录结构
- Commit对象:代表某个提交的快照
- Tag对象:给特定提交添加标记
当我们使用Git时,实际上是在创建和操作这些对象。Git 的工作流程主要包括 工作区(Working Directory)、暂存区(Staging Area) 和 仓库(Repository)三个部分。
// 基本的Git工作流程
$ git add . # 将修改添加到暂存区
$ git commit -m "提交说明" # 将暂存区内容提交到仓库
$ git push # 将本地仓库推送到远程仓库
工作流程可视化如下:

分布式版本控制的关键在于,每个开发者都拥有完整的代码库,可以在本地进行版本控制操作,然后再与其他开发者交换数据。这与集中式版本控制系统(如SVN)依赖中央服务器的模式形成鲜明对比。
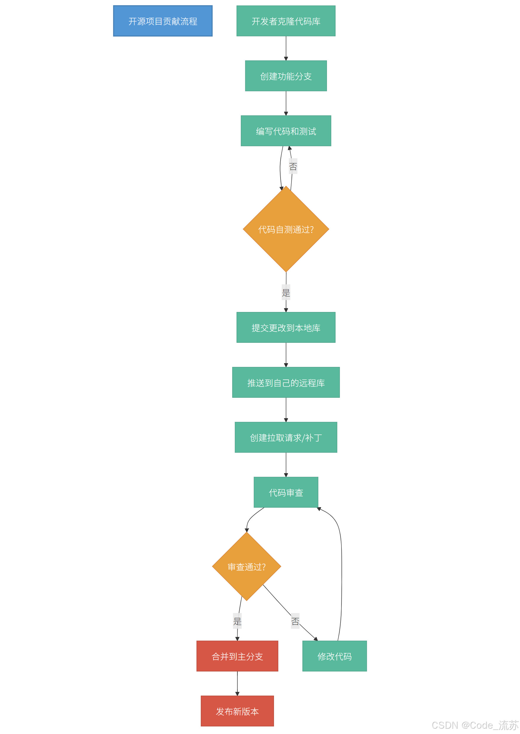
3. 开发者贡献流程
Linux内核和Git项目都接受来自全球开发者的贡献。一般来说,贡献者需要遵循以下流程:
- 克隆代码库到本地
- 创建功能分支
- 编写代码和测试
- 提交更改
- 发送补丁或拉取请求
- 接受代码审查
- 修改代码(如果需要)
- 代码被合并
流程可视化如下:

林纳斯本人主要负责审查和合并关键的代码变更,尤其是Linux内核的重要部分。这种协作模式展示了开源社区的力量:来自不同背景的开发者共同努力,创造出高质量的软件。
六、案例分析:开源模式的成功
1. Linux的商业应用
Linux的开源性质并不妨碍它在商业领域的成功。相反,许多公司基于Linux开发了自己的产品和服务:
- 红帽企业Linux:提供企业级支持和服务
- Ubuntu:面向桌面和服务器的流行发行版
- Android:基于Linux内核的移动操作系统
- 嵌入式Linux:应用于各种智能设备
这些商业应用证明了开源软件与商业模式并不冲突,而是可以相互促进。公司可以在开源软件的基础上提供增值服务,同时也回馈社区,形成良性循环。
2. GitHub与社交编程
Git的普及催生了GitHub等代码托管平台,这些平台不仅仅是代码存储的地方,更是开发者社区和协作平台。GitHub引入了"社交编程"的概念,让代码开发变成了一种社交活动。
开发者可以通过 Fork(派生)、Pull Request(拉取请求)等机制参与到开源项目中,也可以通过Star(收藏)、Watch(关注)等功能表达对项目的兴趣。这种模式极大地降低了开源参与的门槛,推动了开源运动的发展。
3. 开源社区的自组织
Linux和Git社区的运作方式展示了开源社区的自组织能力。在没有传统企业管理结构的情况下,这些社区能够有效地协调众多开发者的工作,保持项目的活力和质量。
这种自组织能力依赖于:
- 明确的贡献流程
- 透明的决策机制
- 基于实力的威望体系
- 共同的价值观和目标
这些因素共同构成了开源社区的文化基础,使得分布式的协作成为可能。
七、未来展望
1. Linux的未来发展
随着云计算、物联网、人工智能等技术的发展,Linux的应用领域还将继续扩大。目前,Linux内核仍然保持着活跃的开发状态,2024年3月,Linux内核6.8版本发布,引入了多项新功能和改进。
未来,Linux可能会在以下方面有所突破:
- 进一步提升安全性和可靠性
- 优化对新硬件的支持
- 增强在边缘计算和嵌入式系统中的应用
- 改进实时性能以满足特定场景需求
2. Git的演进
Git也在不断演进。2025年4月,Git迎来了20周年,林纳斯在接受采访时表示,Git最初只是为了满足Linux内核开发的需要,但现在它已经远远超出了最初的设想。
随着软件开发规模和复杂度的增加,Git可能会在以下方面继续改进:
- 处理超大规模代码库的性能
- 更友好的用户界面和操作方式
- 增强与CI/CD工具的集成
- 改进大文件和二进制文件的处理
3. 开源模式的推广
林纳斯通过Linux和Git证明了开源模式的价值,未来这种模式可能会扩展到更多领域:
- 硬件设计(开源硬件)
- 科学研究(开放科学)
- 教育资源(开放教育)
- 政府数据(开放数据)
这种开放、协作的模式有潜力解决许多复杂的社会问题,创造更多的公共价值。
八、结语
林纳斯·托瓦兹通过 Linux 和 Git 两个重要项目,彻底改变了软件开发的方式和计算机产业的格局。他不仅仅是一位卓越的程序员,更是开源运动的领军人物,用实际行动证明了开源模式的强大生命力。

正如他在自传《只是为了好玩》中所写:"好的软件,既是为了好玩,也是因为需要。"这句话生动地表达了他对软件开发的态度:追求乐趣和实用性的完美结合。
在当今数字化时代,林纳斯的贡献已经深入到我们生活的方方面面。无论是我们使用的智能手机、网络服务,还是背后支撑这些服务的服务器和云基础设施,都能看到Linux和Git的影子。
他的故事告诉我们:一个人的兴趣爱好,加上开放协作的力量,能够创造出改变世界的伟大作品。
参考资料:
1. 《只是为了好玩》—— 林纳斯·托瓦兹自传
2. Linux内核官方网站(kernel.org)
3. Git官方文档(git-scm.com)
4. 《大教堂与集市》—— 埃里克·雷蒙德
5. GitHub博客:Git 20周年访谈(github.blog)
专栏✅:《计算机名人堂》,欢迎订阅催更,谢谢大家支持!
创作者:Code_流苏(CSDN)



















