一、滤波概念
(一)滤波定义
滤波是将信号中特定波段频率滤除的操作,是抑制和防止干扰的重要措施。通过滤波器实现对特定频率成分的筛选,确保目标信号的纯净度,提升系统稳定性。
(二)滤波器分类
- 高通滤波器:允许信号中较高频率成分通过,抑制低频信号。
- 低通滤波器:允许信号中较低频率成分通过,抑制高频信号。
- 带通滤波器:设定低频截止频率 (f_{p1}) 和高频截止频率 (f_{p2}),仅允许频率在 (f_{p1}) 与 (f_{p2}) 之间的信号通过,其余频率信号被衰减。
- 带阻滤波器:与带通滤波器相反,衰减频率在 (f_{p1}) 到 (f_{p2}) 之间的信号,允许该范围外的信号通过。
(三)本文重点
聚焦单片机系统电源纹波抑制,讲解电容(C)、RC、LC、π型滤波器的原理及应用,涉及电阻、电容、电感、电源等基础知识。
二、电容(C)滤波
(一)技术理论
- 本质:电容通过充电与放电实现蓄能,其两端电压不能突变,可将纹波信号平滑为直流信号,达到滤波效果。
- 关键特性:利用电容充放电时间常数,对高频信号呈现低阻抗,对低频信号呈现高阻抗,从而实现频率选择性滤波。
(二)疑问解答
- 为什么大电容滤低频,小电容滤高频?
- 实际电容存在寄生电阻与电感,与交流信号作用时会产生谐振。
- 谐振频率公式:(f = )(注:原文公式 (f = 1/2_c) 为简化描述,实际谐振频率与寄生电感相关)。
- 大电容寄生电感较大,谐振频率低,适合滤除低频信号;小电容寄生电感小,谐振频率高,适合滤除高频信号。
- 实际电容存在寄生电阻与电感,与交流信号作用时会产生谐振。
- PCB设计时,大电容还是小电容靠近IC?
- 数字IC(如单片机):工作频率高,小电容靠近IC,减少高频供电环路,提升滤波与EMC效果,大电容外接于小电容外侧。
- 模拟IC或驱动类IC:开关频率低,需提供瞬时大电流,大电容靠近IC,小电容辅助滤除高频噪声。
- 数字IC(如单片机):工作频率高,小电容靠近IC,减少高频供电环路,提升滤波与EMC效果,大电容外接于小电容外侧。
(三)产品应用
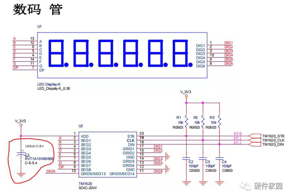
- 单片机电源引脚:小电容(如0603封装,100nF)直接并联于VDD引脚,滤除高频噪声

- 驱动IC与信号管脚:大电容(如100μF/10V)为驱动IC提供瞬时电流,小电容(如10nF)用于信号管脚滤波。

- 电源IC滤波:在电源输入输出端并联大电容与小电容组合,抑制纹波(如3V电源搭配100μF电解电容+100nF瓷片电容)。

三、RC滤波
(一)技术理论
- 类型:属于低通滤波器,由电阻(R)与电容(C)串联组成。
- 原理:电阻消耗能量,电容存储能量,通过RC时间常数 (= R C) 抑制高频信号,允许低频信号通过。
- 局限:电阻耗能,仅适用于信号滤波,不适用于电源滤波(电源滤波需低损耗方案)。
(二)产品应用
- 运放输入端:在运放输入信号路径串联电阻(10Ω~100Ω)并接地电容(几百pF),滤除高频干扰,稳定输入信号。

- 开关电源SW处:抑制开关噪声,降低EMC干扰,但可能影响电源效率,需结合示波器调试优化参数。参数建议:电阻10Ω100Ω,电容100pF1nF,根据实际噪声频率调整。

四、LC滤波
(一)技术理论
- 类型:属于低通滤波器,由电感(L)与电容(C)组合而成。
- 原理:电感抑制高频电流变化,电容滤除高频电压纹波,无电阻耗能,适用于电源滤波。
- 截止频率:(f = ),通过选择电感值与电容值设定滤波频段。
(二)产品应用
- BUCK/BOOST电源拓扑:将PWM脉冲电压滤波为平滑直流电压,如BUCK电路中电感串联于电源路径,电容并联输出端。

- 电机类设备电源:电机产生低频干扰,LC滤波器抑制电源与电机之间的双向干扰,提升系统稳定性。典型参数:电感10μH100μH,电容10μF100μF,根据负载电流与噪声频率设计。

五、π型滤波器

(一)技术理论
- 结构:包含两个电容器和一个电感(或电阻),形成“π”型结构,实现双向滤波(输入输出双向噪声抑制)。
- 类型:分为LCπ型(电感居中,电容并联两端)和RCπ型(电阻居中,适用于低电流信号)。
(二)产品应用
- 电源输入处:在电源入口并联两个电容(如10μF+100nF),中间串联电感(如22μH),抑制外部电源噪声进入系统,同时减少系统噪声反灌。

- 电机电源隔离:降低电机启停时的电流波动对主电源的干扰,同时防止主电源噪声影响电机控制精度。

六、总结
滤波器是硬件设计中抑制干扰、提升稳定性的关键环节。电容滤波凭借低成本与易用性成为基础方案,RC滤波适用于信号调理,LC与π型滤波器则在电源系统中发挥核心作用。实际设计需结合具体场景(如数字/模拟电路、高频/低频噪声)选择滤波器类型,并通过仿真与调试优化参数,确保系统可靠运行。


















