目录
一、VC投资的本质是冒着不确定性风险进行买卖、生意,为了赚取高额回报
1、VC投资的核心本质
2、VC投资的运作机制
3、VC投资的风险与挑战
4、VC投资的底层逻辑
5、总结:VC投资的本质再定义
二、尽调核心逻辑
1、尽调的含义
2、尽调的逻辑方法:自顶向下分解、自底向上收集汇总
(1)验证事项
(2)动机
(3)论据
三、尽调的分类与关系
1. 尽调分类
2.“业、财、行”结合
一、VC投资的本质是冒着不确定性风险进行买卖、生意,为了赚取高额回报
VC(风险投资)投资的本质:冒着不确定性风险进行买卖与生意,以赚取高额回报
这一表述准确概括了VC投资的核心逻辑,但需从更系统的视角理解其本质与运作机制。
1、VC投资的核心本质
- 风险与收益的极端博弈
- 高风险:VC投资于早期企业(种子轮到B轮前),这类企业通常缺乏稳定收入、商业模式未验证,失败率极高(统计显示,70%以上的初创企业无法存活至IPO)。
- 高回报:一旦成功(如投资阿里巴巴、字节跳动),可能获得数十倍甚至上百倍回报,覆盖其他失败项目的损失。
- 本质:以概率换收益,通过分散投资(如单只基金投资20-30个项目)降低整体风险。
- 买卖的本质:股权交易
- “买”:VC以资金换取企业股权,成为股东。
- “卖”:通过企业上市(IPO)、并购(M&A)或股权转让退出,实现资本增值。
- 关键:估值差——以低价买入(如Pre-A轮估值1亿元),以高价卖出(如IPO时估值100亿元)。
- 生意的本质:赋能与资源整合
- 非单纯财务投资:VC不仅是“钱袋子”,更需提供战略指导、行业资源、人才推荐等增值服务。
- 深度绑定:通过董事会席位、对赌协议等机制,参与企业决策,降低信息不对称风险。
2、VC投资的运作机制
- 资金来源与结构
- LP(有限合伙人):出资方(如养老金、大学基金、家族办公室),追求长期高回报,容忍短期波动。
- GP(普通合伙人):管理方(VC机构),收取管理费(2%左右)和业绩分成(Carry,通常为20%)。
- 投资流程
- 项目筛选:聚焦高成长赛道(如AI、生物医药),评估团队、技术、市场空间。
- 尽职调查:验证商业模式、财务状况、法律合规性。
- 条款谈判:确定估值、股权比例、董事会席位、对赌条款等。
- 投后管理:提供战略支持、资源对接、后续融资协助。
- 退出策略
- IPO:最理想退出方式,但成功率低(如2022年全球IPO数量同比下降45%)。
- 并购:被大公司收购(如微软收购GitHub),快速实现退出。
- 回购/清算:企业无法继续经营时,通过回购股权或清算资产退出。
3、VC投资的风险与挑战
- 信息不对称
- 早期企业缺乏公开数据,VC需依赖经验、人脉和行业洞察力判断价值。
- 案例:软银愿景基金投资WeWork,因过度依赖财务模型而忽视管理问题,导致巨额亏损。
- 退出周期长
- 从投资到退出通常需5-10年,资金流动性差,需承受长期不确定性。
- 数据:2023年全球VC基金平均持有期为7.8年。
- 竞争加剧
- 资金涌入导致估值泡沫(如2021年全球VC投资额达6210亿美元,同比增长106%),优质项目争夺激烈。
4、VC投资的底层逻辑
- 幂律分布(Power Law)
- 少数项目(如10%)贡献90%以上的回报,需通过“广撒网”策略捕捉“独角兽”。
- 案例:红杉资本投资苹果、谷歌、Airbnb等,单项目回报超百亿美元。
- 创新驱动
- VC是科技创新的“催化剂”,通过资金支持推动技术突破和产业变革。
- 影响:如美国半导体、互联网、生物医药等行业的崛起均离不开VC支持。
5、总结:VC投资的本质再定义
- 冒险性:以高风险换取超额收益,需承受高失败率。
- 交易性:通过股权买卖实现资本增值,依赖估值差。
- 赋能性:提供战略资源,降低投资风险。
- 长期性:需忍受漫长退出周期,追求跨周期回报。
一句话总结:VC投资是以“广撒网”对抗不确定性,通过“买卖股权+赋能企业”的组合策略,在长期视角下追求幂律分布下的超额回报。
二、尽调核心逻辑
投资决策的影响因素有五点:价值、估值、退出、风险、策略。
尽调的主要目的是判断目标企业的价值与风险。
1、尽调的含义
财务成长性影响企业价值和估值。因此,验证财务成长性是尽调的核心目的,但财务成长性只是结果,其背后是业务,业务是预测财务的基础,也是尽调认知和验证企业价值和估值的核心要素。同时,企业的成长依赖于内外部环境的稳定,所以影响企业经营稳定和未来退出的风险因素也是尽调的重点。
综上,可以用一句话来总结:尽调是以衡量目标企业未来财务成长性为目标,以认知业务实质为核心,以判断投资风险为重点的调查活动。
2、尽调的逻辑方法:自顶向下分解、自底向上收集汇总
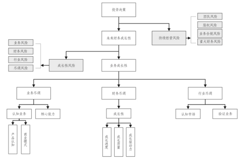
尽调要有一套逻辑方法,笔者把它称为“尽调逻辑树”,如图2-1所示。

图2-1 尽调逻辑树:自顶向下分解、自底向上收集汇总
尽调的目的:投资决策,即论证0或1,为了得到0或1的决策,需要精密的设计。
尽头的手段:要进行大量的设计工作和实现工作。
分解:即设计。
汇总:即实现。
尽调逻辑树可以看作将总论点不断拆解为众多分论点并通过尽调获取的事实来一一验证的过程。
每一个分论点都支撑着一个上级分论点,最终汇聚成为总论点的佐证。
总论点的作用是形成投资决策意见和制定风险控制方案。
(1)验证事项
验证事项与投资决策相关,本身应该有明确定义并且拥有可以评价的标准。比如,要验证企业的成长性,可以将合同增速、收入增速作为量化评价的标准;再比如,将产品竞争力作为尽调目标,可以将毛利率、关键技术指标等作为量化评价的标准;还比如,将创始人的诚信度作为尽调目标,可以将是否有逾期借款、是否有违反商业规则行为等事实作为评价的标准。我们应尽可能为每个尽调目标寻找更多、更精确的验证事项,以增强其证明力。
(2)动机
根据上文,每个验证事项本身是作为更高一级论点的论据所存在的。所以,在验证一个事项的时候需要与其他事项有明确的逻辑从属关系,需要知道验证该事项的动机是什么。
每个人问题和分解都有其目的性!!!
(3)论据
要验证事项,我们要有明确的事实作为论据。论据本身也是一个分论点,也应该有明确的定义并且具备明确的评价标准,而不能是观点模糊的简单定性表述。比如“创始人爱吹牛”这类评价并不具有作为论据的价值,因为其没有明确的评价标准。
三、尽调的分类与关系
1. 尽调分类
(1)业务尽调
企业的业务可以拆分为产品和商业模式两部分。
产品的尽调主要包括产品功能、结构、运行方式、技术原理、技术门槛等方面;
商业模式的尽调主要从业务流、交易流和资金流等三个维度展开,同时包含对上下游的分析,比如对客户的分析包括客户的类型、行业、区域、行业集中度等。
企业的核心能力可以总结为两大类:产品能力(研发、生产)和交易能力(市场、销售)。
企业在核心能力的构造上有各自特点。
(2)财务尽调
财务尽调以量化的方式来验证企业的成长性。财务尽调将业务尽调中的定性概念以定量的方式进行体现和验证,并对企业真实的成长性予以还原。 财务尽调的验证目标可以分成三个:
·成长速度:合同成长性、收入成长性、回款成长性等方面核查;
·成长质量:高增速、高门槛、高投入等方面核查;
·成长驱动力:对于不同业务模型的财务特征的验证分析。
(3)行业尽调
行业尽调是从外部竞争角度去审视与评价业务的竞争力,同时对企业所处的外部环境形成认知。行业尽调的目标可以分成如下两个:
·认知市场;
·验证业务。
(4)法律尽调
如果把上述三类尽调归纳为针对价值的尽调,那法律尽调就是针对风险的尽调。价值尽调重点关注的是成长性风险,而风险尽调重点关注的是持续经营风险。法律尽调更多是从团队、股权、业务合规、内控制度等方面去调查影响企业持续经营能力的情形,为投资决策做参考。
2.“业、财、行”结合
有人认为:财务尽调的主要目的是排雷,防止财务造假,保证财务真实性,最终目的是符合IPO上市的合规性要求。
有人认为:行业尽调的主要目的是选择赛道,判断趋势。
有人认为:业务尽调的主要目的是了解产品与技术,判断技术先进性。
有人认为:三种尽调是从三个不同的角度去了解项目,彼此并无关系,亦无法相互验证。
在笔者看来,三种尽调的首要目的是判断成长性,而且要结合分析。三者的逻辑关系如图2-2所示。
举例说明如下: ①创始人说企业成长性高,这是业务层面的描述,需要通过财务层面来验证; ②假设企业收入增速达到50%,可以验证业务层面的描述是真实的,但还需要判断收入增速在行业中的水平; ③假设行业头部企业的增速为50%,但其收入规模为目标企业的10倍多,说明二者的差距在增加,未来目标企业可能被挤出市场。

图2-2 三种尽调的逻辑关系
再比如:
①业务层面:
·企业的产品竞争力强;
·企业拥有一套支撑业务的强大平台系统;
·在系统的支持下,企业能够实现远超同行业水平的销售业绩。
②财务层面:
·企业产品综合毛利率为20%,但是在下滑;
·企业系统开发历时7年累计投入6亿元;
·销售人员人均销售额为500万元。
③行业层面:
·行业平均毛利率在20%,但头部企业的毛利率高达25%;
·竞争对手累计融资20亿元用于开发系统,通过客户访谈反馈,竞争对手系统体验更好;
·竞争对手的人均销售额为600万~700万元,超过目标企业水平。
通过上面的分析,我们可以得出三种尽调之间的关系,三者结合构成一个完整的认知业务的过程。
·业务尽调用于认知业务,即提出问题。 ·财务尽调用于量化验证业务,即分析问题。 ·行业尽调用于对比业务,即评价问题。
具体解释如下:业务尽调是认知企业的第一步。通过业务尽调,我们可以提炼出一些企业的关键事项,作为分析对象。
企业的产品是什么?
·企业的商业模式是什么?
·企业面向的客户和行业是什么?
·企业的技术是什么?
·企业的核心能力是什么? …………
这些问题仅仅依靠业务尽调是无法解决的,需要结合财务尽调来分析。 表2-1是某企业列出的与产品性能有关的对照表。在很多技术类企业的尽调资料中都会有这类图表,用以比较目标企业的产品与同行业企业的产品指标。如果没有财务尽调,投资人很难验证下列事项的真实性。
财务尽调是将定性的业务能力和竞争优势以定量的方式进行分析。它要回答下列问题。
·企业的核心业务是什么?
·企业的商业模式优劣有哪些?
·企业的核心客户和行业是哪些?
·企业在产业链上的地位如何?
·企业的运营效率如何?
·企业的管理能力如何? …………
但是,财务尽调无法解决评价的问题。
行业尽调通过对比的方式来评价经过量化的业务以及所处的市场环境。它要回答下列问题。
·企业的成长速度在行业中处于什么水平?
·企业的核心业务构成与其他企业相比有何差异?各自的优劣如何?
·企业的产品性能、价格在行业中处于什么水平?
·企业在行业中体现了何种层次的竞争力?
·企业的商业模式与其他企业相比有何差异?各自的优劣如何? …………
专业的投资人应该专心研究业务,不懂尽调的投资人是研究不好业务的。如果把业务尽调比喻成在曲折的路途中寻找终点,财务尽调就是指引方向的指南针,而行业尽调则是可以登高远望的瞭望台。业务尽调、财务尽调、行业尽调必须结合分析,缺一不可。



















