1.1 总体设计
1.1.1 设计原则
1.2 物理层安全
1.2.1 机房建设安全
1.2.2 电气安全特性
1.2.3 设备安全
1.2.4 介质安全措施
1.3 网络层安全
1.3.1 网络结构安全
1.3.2 划分子网络
1.3.3 异常流量管理
1.3.4 网络安全审计
1.3.5 网络访问控制
1.3.6 完整性检查
1.3.7 入侵防御
1.3.8 恶意代码防范
1.3.9 网络设备防护
1.3.10 安全区域边界
1.3.11 安全域划分
1.4 系统层安全
1.4.1 虚拟化平台安全
1.4.2 虚拟机系统结构
1.4.3 虚拟化网络安全
1.5 数据层安全
1.5.1 数据安全策略
1.5.2 数据传输安全
1.5.3 数据完整性与保密性
1.5.4 数据备份与恢复
1.5.5 Web应用安全监测
1.6 数据库安全
1.6.1 保证数据库的存在安全
1.6.2 保证数据库的可用性
1.6.3 保障数据库系统的机密性
1.6.4 保证数据库的完整性
1.7 系统软件安全
1.8 应用层安全
1.8.1 身份鉴别
1.8.2 访问控制
1.8.3 Web应用安全
1.8.4 安全审计
1.8.5 剩余信息保护
1.8.6 通信保密性
1.8.7 抗抵赖
1.8.8 软件容错
1.8.9 资源控制
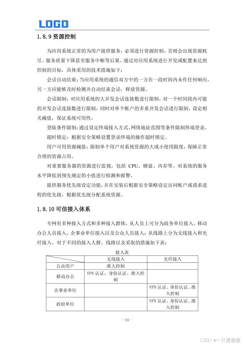
1.8.10 可信接入体系
1.9 接口安全
1.10 安全防护措施
1.11 安全管理运维体系
软件开发全方位管理资料包清单概览:
任务部署指令书,可行性研究报告全集,项目启动审批文件,产品需求规格详尽说明书,需求调研策略规划,用户调研问卷模板,用户需求阐述文档,概要设计指南,技术解决方案白皮书,数据库架构设计手册,详细设计执行说明书,单元测试成果报告,总体测试蓝图规划,
单元测试实施计划,产品集成策略书,集成测试成果报告与计划,系统测试综合报告,产品交接与验收确认单,验收综合报告及测试报告,压力测试深度分析报告,
项目终结总结报告,项目启动与结项审批文件,成本预算估算明细表,项目实施计划,项目进展周报与月报集,风险管理策略规划,质量保证实施手册,项目甘特图时间管理规划,项目管理工具操作指南,系统操作指南,接口设计详尽文档,
软件部署与实施策略,运维维护综合方案,安全性能检测报告,投标应答文件全集,项目开工申请及报告,概要设计审查记录表,详细设计审查记录表,需求规格说明书审查表,
需求最终确认表单,系统编码规范手册,软件项目质量保障措施,软件部署详细规划,试运行实施方案,培训指导计划,软件系统功能验证表,试运行问题反馈报告,软件项目合同协议,资质审核材料集,信息安全管理体系文档等。
获取方式:本文末个人名片直接获取或者进主页。




















































