一、哈希表
1、引入 hash 表
在无序数组中按照内容查找,效率底下,时间复杂度是 O(n)

在有序数组中按照内容查找,可以使用折半查找,时间复杂度 O(log2n)

哈希表可以不进行比较,通过计算得到地址,实现类似数组按照索引查询的高效率O(1)
2、哈希表的结构和特点
hash 表 也叫散列表

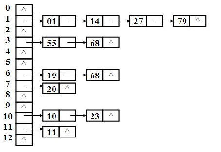
3、哈希表是如何添加数据
- 计算哈希码(调用 hashCode(),结果是一个 int 值,整数的哈希码取自身即可)
- 计算在哈希表中的存储位置 y = k(x) = x%11
- 存入哈希表
情况一:一次添加成功
情况二:多次添加成功(出现了冲突,调用equals()和对应链表的元素进行比较,比较到最后,结果都是 false,创建新结点,存储数据,并加入链表末尾)
情况三:不添加(出现了冲突,调用equals() 和对应链表的元素进行比较,经过一次或者多次比较后,结果为 true,表明重复,不添加)
结论1:哈希表添加数据快(3步即可,不考虑冲突)
结论2:唯一、无序

4、哈希表更多
4.1 如何查询数据
添加数据过程是相同的
情况1:一次找到 23
情况2:多次找到67
4.2 hashCode 和 equals 有什么作用
hashCode():计算哈希码,是一个整数,根据哈希码可以计算出数据在哈希表中的存储位置
equals():添加时出现了冲突,需要通过 equals 进行比较,判断是否相同;查询时有需要使用 equals 进行比较,判断是否相同
4.3 各种类型数据的哈希码应该如何获取 hashCode()
Integer 中源码
public static int hashCode(int value) {
return value;
}
Arrays中源码
- 如果对象为 null,hash 码为 0
- 使用 31 作为 hash 因子,减少 hash 碰撞
在这里插入代码片public static int hashCode(Object a[]) {
if (a == null)
return 0;
int result = 1;
for (Object element : a)
result = 31 * result + (element == null ? 0 : element.hashCode());
return result;
}
String 中源码
给定一个内容,对内容进行 hash 计算,得到一个 hash值。只要内容不变,得到的结果一定是不变的。
但是不能通过得到的值反向得到原内容,所以 hash 算法是单向不可逆算法
可能出现的问题:原内容不一样,经过 hash 计算后得到的结果一样的,这种情况称为 hash 碰撞。
String 类型中的 hashCode() 方法,算法中数字 31 称为 hash 因子。定义 hash 因子时尽量选择一个靠近2的 n 次方的一个质数。可以在一定程度上减少 hash 碰撞。
public static int hashCode(byte[] value) {
int h = 0;
for (byte v : value) {
h = 31 * h + (v & 0xff);
}
return h;
}
5、解决 哈希碰撞的方法
5.1 链地址法(hashmap 就是真阳处理的)
把 Hash 表的每个单元作为 链表的头结点,当发生冲突时放入到同一个hash值对应的链表。

5.2 开放定址法
发生冲突后寻找下一个 hash 地址。
5.3 再次 哈希法
对 hash 值再次进行 hash计算
5.4 建立公共溢出区
把 hash表分为基本表和溢出表。当溢出时放入到溢出表中。
6、装填因子/加载因子/负载因子
哈希表的长度和表中的记录数的比例–装填因子
如果 Hash 表的空间远远大于最后实际存储额记录个数,则造成了很大的空间浪费,如果选取小了的话,则容易造成冲突。在实际情况中,一般需要根据最终记录存储个数和关键字的分布特点来确定Hash 表的大小。还有一种情况时可能事先不知道最终需要记录的个数,则需要动态维护 Hash 表的容量,此时可能需要重新计算 Hash 地址。
负载因子 = 表中记录数/哈希表长度,4/16 = 0.25 8/16=0.5
如果装填因子越小,表明表中还有很多的空单元,则发生冲突的可能性越小;而装填因子越大,则发生冲突的可能性就越大,在查找时所耗费的时间就越多。有相关文献证明当装填因子在0.5左右的时候,Hash 性能能够达到最优。
因此,一般情况下,装填因子取经验值0.5
二、HashMap 底层源码分析(JDK1.7及以前)(常见面试题)
1、结构简介
JDK1.7及其之前,HashMap 底层是一个 table数组 + 链表 实现的哈希表存储结构,使用头插

链表的每一个节点就是一个 Entry,其中包括:键key、值value、键的哈希码hash、执行下一个节点的引用next四部分
static class Entry<K, V> implements Map.Entry<K, V> {
final K key; //key
V value;//value
Entry<K, V> next; //指向下一个节点的指针
int hash;//哈希码
}
2、内部成员变量含义
JDK1.7 中 HashMap 的主要成员变量及其含义
public class HashMap<K, V> implements Map<K, V> {
//哈希表主数组的默认长度
static final int DEFAULT_INITIAL_CAPACITY = 16;
//默认的装填因子
static final float DEFAULT_LOAD_FACTOR = 0.75f;
//主数组的引用!!!!
transient Entry<K, V>[] table;
int threshold;//界限值 阈值
final float loadFactor;//装填因子
public HashMap() {
this(DEFAULT_INITIAL_CAPACITY, DEFAULT_LOAD_FACTOR);
}
}
3、put() 方法
调用 put 方法添加键值对。哈希表三步添加数据原理的具体实现;是计算key 的哈希码,和 value无关。特别注意:
- 第一步计算哈希码时,不仅调用了 key 的hashCode(),还进行了更复杂处理,目的是尽量保证不同的key 尽量得到不同的哈希码
- 第二部根据哈希码计算存储位置时,使用了位运算提高效率。同时也要求主数组长度必须是2的幂
- 第三步添加 Entry 时添加到链表的第一个为止,而不是链表末尾
- 第三步添加 Entry 是发现了相同的key 已经存在,就使用新的 value 替代旧的 value,并且返回就得 value
public class HashMap {
public V put(K key, V value) {
//如果key是null,特殊处理
if (key == null) return putForNullKey(value);
//1.计算key的哈希码hash
int hash = hash(key);
//2.将哈希码代入函数,计算出存储位置 y= x%16;
int i = indexFor(hash, table.length);
//如果已经存在链表,判断是否存在该key,需要用到equals()
for (Entry<K,V> e = table[i]; e != null; e = e.next) {
Object k;
//如找到了,使用新value覆盖旧的value,返回旧value
if (e.hash == hash && ((k = e.key) == key || key.equals(k))) {
V oldValue = e.value;// the United States
e.value = value;//America
e.recordAccess(this);
return oldValue;
}
}
//添加一个结点
addEntry(hash, key, value, i);
return null;
}
final int hash(Object k) {
int h = 0;
h ^= k.hashCode();
h ^= (h >>> 20) ^ (h >>> 12);
return h ^ (h >>> 7) ^ (h >>> 4);
}
static int indexFor(int h, int length) {
//作用就相当于y = x%16,采用了位运算,效率更高
return h & (length-1);
}
}
4、addEntry() 方法
添加元素时如达到了阈值,需扩容,每次扩容为原来主数组容量的2倍
void addEntry(int hash, K key, V value, int bucketIndex) {
//如果达到了门槛值,就扩容,容量为原来容量的2倍 16---32
if ((size >= threshold) && (null != table[bucketIndex])) {
resize(2 * table.length);
hash = (null != key) ? hash(key) : 0;
bucketIndex = indexFor(hash, table.length);
}
//添加节点
createEntry(hash, key, value, bucketIndex);
}
5、get() 方法
调用get 方法根据 key 获取 value
哈希表三步查询数据原理的具体实现
其实是根据key 找 Entry,在从 Entry 中获取 value即可
public V get(Object key) {
//根据key找到Entry(Entry中有key和value)
Entry<K,V> entry = getEntry(key);
//如果entry== null,返回null,否则返回value
return null == entry ? null : entry.getValue();
}
三、HashMap 底层源码分析(JDK1.8及以后)
在JDK1.8 中有一些变化,当链表的存储数据个数大于等于8的时候,不在采用链表存储,而采用红黑树存储结构。这么做主要时候查询的时间复杂度上,链表为O(N),而红黑树一直是o(logn)。如果冲突多,并且超过8长度小于6会自动转换成链表结构,采用红黑树来提高效率

1、基本属性
public class HashMap<K,V> extends AbstractMap<K,V>
implements Map<K,V>, Cloneable, Serializable {
//序列化和反序列化时使用相同的id
private static final long serialVersionUID = 362498820763181265L;
//初始化容量
static final int DEFAULT_INITIAL_CAPACITY = 1 << 4; // aka 16
//最大容量
static final int MAXIMUM_CAPACITY = 1 << 30;
//默认负载因子
static final float DEFAULT_LOAD_FACTOR = 0.75f;
//树形阈值
static final int TREEIFY_THRESHOLD = 8;
//取消阈值
static final int UNTREEIFY_THRESHOLD = 6;
//最小树形容量
static final int MIN_TREEIFY_CAPACITY = 64;
//节点
transient Node<K,V>[] table;
//存储键值对的个数
transient int size;
//散列表被修改的次数
transient int modCount;
//扩容临界值
int threshold;
//负载因子
final float loadFactor;
}
2、构造方法
//和1.7区别不大
//无参构造器,加载因子默认为0.75
public HashMap() {
this.loadFactor = DEFAULT_LOAD_FACTOR;
}
//指定容量大小的构造器,但调用了双参的构造器,加载因子0.75
public HashMap(int initialCapacity) {
this(initialCapacity, DEFAULT_LOAD_FACTOR);
}
//全参构造器
public HashMap(int initialCapacity, float loadFactor) {
if (initialCapacity < 0)
throw new IllegalArgumentException("Illegal initial capacity: " +
initialCapacity);
//HashMap 的最大容量只能是 MAXIMUM_CAPACITY,哪怕传入的数值大于最大容量,也按照最大容量赋值
if (initialCapacity > MAXIMUM_CAPACITY)
initialCapacity = MAXIMUM_CAPACITY;
//加载因子必须大于0
if (loadFactor <= 0 || Float.isNaN(loadFactor))
throw new IllegalArgumentException("Illegal load factor: " +
loadFactor);
this.loadFactor = loadFactor;
//设置扩容阈值和1.7类似,目前该阈值不是正真的阈值
this.threshold = tableSizeFor(initialCapacity);
}
//将传入的子Map中的全部元素逐个添加到HashMap中
public HashMap(Map<? extends K, ? extends V> m) {
this.loadFactor = DEFAULT_LOAD_FACTOR;
putMapEntries(m, false);
}
3、Node 结点
前 1.7 是 Entry 结点,1.8 则是 Node 结点,其实相差不大,因为都是实现了 Map.Entry (Map 接口中的 Entry 接口)接口,即,实现了 getKey() , getValue() , equals(Object o )和 hashCode() 等方法;
static class Node<K,V> implements Map.Entry<K,V> {
//hash 值
final int hash;
//键
final K key;
//值
V value;
//后继,链表下一个结点
Node<K,V> next;
//全参构造器
Node(int hash, K key, V value, Node<K,V> next) {
this.hash = hash;
this.key = key;
this.value = value;
this.next = next;
}
//返回与此项对应的键
public final K getKey() { return key; }
//返回与此项对应的值
public final V getValue() { return value; }
public final String toString() { return key + "=" + value; }
//hash 值
public final int hashCode() {
return Objects.hashCode(key) ^ Objects.hashCode(value);
}
public final V setValue(V newValue) {
V oldValue = value;
value = newValue;
return oldValue;
}
//判断2个Entry是否相等,必须key和value都相等,才返回true
public final boolean equals(Object o) {
if (o == this)
return true;
if (o instanceof Map.Entry) {
Map.Entry<?,?> e = (Map.Entry<?,?>)o;
if (Objects.equals(key, e.getKey()) &&
Objects.equals(value, e.getValue()))
return true;
}
return false;
}
}
4、添加键值对
4.1 put() 方法
//添加键值对
public V put(K key, V value) {
/*
*参数一: 调用hash()方法
*参数二: 键
*参数三: 值
**/
return putVal(hash(key), key, value, false, true);
}
4.2 hash() 方法
static final int hash(Object key) {
int h;
//hashCode和h移位右移16位进行按位异或运算
return (key == null) ? 0 : (h = key.hashCode()) ^ (h >>> 16);
}
4.3 putVal() 方法
final V putVal(int hash, K key, V value, boolean onlyIfAbsent,
boolean evict) {
//申明tab 和 p 用于操作原数组和结点
Node<K,V>[] tab; Node<K,V> p;
int n, i;
//如果原数组是空或者原数组的长度等于0,那么通过resize()方法进行创建初始化
if ((tab = table) == null || (n = tab.length) == 0)
//获取到创建后数组的长度n
n = (tab = resize()).length;
//通过key的hash值和 数组长度-1 计算出存储元素结点的数组中位置(和1.7一样)
//并且,如果该位置为空时,则直接创建元素结点赋值给该位置,后继元素结点为null
if ((p = tab[i = (n - 1) & hash]) == null)
tab[i] = newNode(hash, key, value, null);
else {
//否则,说明该位置存在元素
Node<K,V> e; K k;
//判断table[i]的元素的key是否与添加的key相同,若相同则直接用新value覆盖旧value
if (p.hash == hash &&
((k = p.key) == key || (key != null && key.equals(k))))
e = p;
//判断是否是红黑树的结点,如果是,那么就直接在树中添加或者更新键值对
else if (p instanceof TreeNode)
e = ((TreeNode<K,V>)p).putTreeVal(this, tab, hash, key, value);
//否则,就是链表,则在链表中添加或替换
else {
//遍历table[i],并判断添加的key是否已经存在,和之前判断一样,hash和equals
//遍历完毕后仍无发现上述情况,则直接在链表尾部插入数据
for (int binCount = 0; ; ++binCount) {
//如果遍历的下一个结点为空,那么直接插入
//该方法是尾插法(与1.7不同)
//将p的next赋值给e进行以下判断
if ((e = p.next) == null) {
//直接创建新结点连接在上一个结点的后继上
p.next = newNode(hash, key, value, null);
//如果插入结点后,链表的结点数大于等7(8-1,即大于8)时,则进行红黑树的转换
//注意:不仅仅是链表大于8,并且会在treeifyBin方法中判断数组是否为空或数组长度是否小于64
//如果小于64则进行扩容,并且不是直接转换为红黑树
if (binCount >= TREEIFY_THRESHOLD - 1) // -1 for 1st
treeifyBin(tab, hash);
//完成后直接退出循环
break;
}
//不退出循环时,则判断两个元素的key是否相同
//若相同,则直接退出循环,进行下面替换的操作
if (e.hash == hash &&
((k = e.key) == key || (key != null && key.equals(k))))
break;
//否则,让p指向下一个元素结点
p = e;
}
}
//接着上面的第二个break,如果e不为空,直接用新value覆盖旧value并且返回旧value
if (e != null) { // existing mapping for key
V oldValue = e.value;
if (!onlyIfAbsent || oldValue == null)
e.value = value;
afterNodeAccess(e);
return oldValue;
}
}
++modCount;
//添加成功后,判断实际存在的键值对数量size是否大于扩容阈值threshold(第一次时为12)
if (++size > threshold)
//若大于,扩容
resize();
//添加成功时会调用的方法(默认实现为空)
afterNodeInsertion(evict);
return null;
}
4.4 resize() 方法
//该函数有两种使用情况:初始化哈希表或前数组容量过小,需要扩容
final Node<K,V>[] resize() {
//获取原数组
Node<K,V>[] oldTab = table;
//获取到原数组的容量oldCap
int oldCap = (oldTab == null) ? 0 : oldTab.length;
//获取原扩容阈值
int oldThr = threshold;
//新的容量和阈值目前都为0
int newCap, newThr = 0;
if (oldCap > 0) {
//如果原数组容量大于等于最大容量,那么不再扩容
if (oldCap >= MAXIMUM_CAPACITY) {
threshold = Integer.MAX_VALUE;
return oldTab;
}
//而没有超过最大容量,那么扩容为原来的2倍
else if ((newCap = oldCap << 1) < MAXIMUM_CAPACITY &&
oldCap >= DEFAULT_INITIAL_CAPACITY)
//扩容为原2倍
newThr = oldThr << 1; // double threshold
}
//经过上面的if,那么这步为初始化容量(使用有参构造器的初始化)
else if (oldThr > 0) // initial capacity was placed in threshold
newCap = oldThr;
else { // zero initial threshold signifies using defaults
//否则,使用的无参构造器
//那么,容量为16,阈值为12(0.75*16)
newCap = DEFAULT_INITIAL_CAPACITY;
newThr = (int)(DEFAULT_LOAD_FACTOR * DEFAULT_INITIAL_CAPACITY);
}
//计算新的resize的上限
if (newThr == 0) {
float ft = (float)newCap * loadFactor;
newThr = (newCap < MAXIMUM_CAPACITY && ft < (float)MAXIMUM_CAPACITY ?
(int)ft : Integer.MAX_VALUE);
}
threshold = newThr;
@SuppressWarnings({"rawtypes","unchecked"})
//使用新的容量床架一个新的数组
Node<K,V>[] newTab = (Node<K,V>[])new Node[newCap];
//将新的数组引用赋值给table
table = newTab;
//如果原数组不为空,那么就进行元素的移动
if (oldTab != null) {
//遍历原数组中的每个位置的元素
for (int j = 0; j < oldCap; ++j) {
Node<K,V> e;
if ((e = oldTab[j]) != null) {
//如果该位置元素不为空,那么上一步获取元素接着置为空
oldTab[j] = null;
//判断该元素上是否有链表
if (e.next == null)
//如果无链表,确定元素存放位置,
//扩容前的元素位置为 (oldCap - 1) & e.hash ,所以这里的新的位置只有两种可能:1.位置不变,
//2.变为 原来的位置+oldCap,下面会详细介绍
newTab[e.hash & (newCap - 1)] = e;
//判断是否是树结点,如果是则执行树的操作
else if (e instanceof TreeNode)
((TreeNode<K,V>)e).split(this, newTab, j, oldCap);
else { // preserve order
//否则,说明该元素上存在链表,那么进行元素的移动
Node<K,V> loHead = null, loTail = null;
Node<K,V> hiHead = null, hiTail = null;
Node<K,V> next;
do {
next = e.next;
if ((e.hash & oldCap) == 0) {
if (loTail == null)
loHead = e;
else
loTail.next = e;
loTail = e;
}
else {
if (hiTail == null)
hiHead = e;
else
hiTail.next = e;
hiTail = e;
}
} while ((e = next) != null);
//通过loHead和hiHead来保存链表的头结点,然后将两个头结点放到newTab[j]与newTab[j+oldCap]上面去
if (loTail != null) {
loTail.next = null;
newTab[j] = loHead;
}
if (hiTail != null) {
hiTail.next = null;
newTab[j + oldCap] = hiHead;
}
}
}
}
}
return newTab;
}
5、问题
5.1 问题一
存储在 Node 中的 hash 值,是否就是 key 的 hashCode()?
static final int hash(Object key) {
int h;
//hashCode和右移16进行按位异或运算
return (key == null) ? 0 : (h = key.hashCode()) ^ (h >>> 16);
}
答案:不是。存储的是对 key 先做 hashCode() 计算,然后再无符号右位移16,再按位异或
5.2 问题二
如何知道一个节点到底存储在Hash表(散列表)的哪个位置?
答案:根据key计算相关的hash值(并不是简单的hashCode()), (数组长度-1) & hash进行计算得出具体的下标, 如果下标只有这一个节点, 直接返回, 非一个节点, 继续在链表或者红黑树中查找
5.3 问题三
什么时候需要把链表转为红黑树?
答案:链表的节点数大于8(从0开始的, 多以判断条件为 >=7), 数组的长度必须大于等于64,这个时候就会转成红黑树 要么就会数组的扩容。
5.4 问题四
什么时候扩容?
答案:
情况一:
HashMap的Size达到Hash中数组长度*loadFactor(扩容因子)时扩容。即比threshold大, 进行扩容。每次扩容为原数组长度的一倍(<< 1)
情况二:
Hash表中某个链表长度到达8,且Hash表中数组的长度小于64.
5.5 问题5
Hash表中数组最大长度为多少?
答案:最大长度为 1<<30. 即:2的30次方法。
计算操作时,发现Hash表中数组长度为2的倍数效率最高,需要一直保持长度为2的倍数。数组长度最大取值为2的31次方减一。所以里面最大的2的倍数为2的30次方。
5.6 问题六
- Hash表中使用的是单向链表还是双向链表?
答案:单项链表
2. 数组扩容时, 链表使用的是尾加还是头加?
答案:JDK1.8尾插法 JDK1.7及以前采用的是头插法
5.7 问题七
链表转为红黑树时,数组中是所有的链表都转为红黑树,还是什么情况?
答案:只有数组里某个下标中的节点个数>8, 并且数组长度>=64, 该下标中的链表转换为红黑树
5.8 问题八
为什么java8中长度超过8以后将链表变为红黑树?
答案:红黑树的查询效率高于链表
5.9 问题九
为什么选择8作为转换值?
答案:元素个数为8的红黑树中,高度为:4.最多查找4次就能找到需要的的值,长度为8的链表,最多找7次。
例如长度为4就转换。红黑树高度为3,最多找3次。链表最多3次。
例如长度为7就转换。红黑树高度3,最多找3次。链表最多6次。多找3次和转换的性能消耗比较不值得。
在源码上可以看出,在理想状态下,受随机分布的 hashCode 影响,链表中的节点遵循泊松分布,而且根据统计,链表中节点数是 8 的概率已经接近千分之一,而且此时链表的性能已经很差了,所以在这种比较罕见和极端的情况下,才会把链表转变为红黑树

6. 总结HashMap底层原理(特别常见面试问题)
从Java8开始HashMap底层由数组+链表+红黑树。
使用HashMap时,当使用无参构造方法实例化时,设置扩容因子为默认扩容因子0.75。
当向HashMap添加内容时,会对Key做Hash计算,把得到的Hash值和数组长度-1按位与,计算出存储的位置。
如果数组中该没有内容, 直接存入数组中(Node节点对象), 该下标中有Node对象了, 把内容添加到对应的链表或红黑树中。
如果添加后链表长度大于等于8,会判断数组的长度是否大于等于64,如果小于64对数组扩容,扩容长度为原长度的2倍,扩容后把原Hash表内容重新放入到新的Hash表中。如果Hash长度大于等于64会把链表转换红黑树。
最终判断HashMap中元素个数是否已经达到扩容值(threshold),如果达到扩容值,需要进行扩容,扩容一倍。
反之,如果删除元素后,红黑树的元素个数小于等于6,由红黑树转换为链表。
四、TreeMap底层原理
1. 介绍
TreeMap是数据结构中红黑树的具体实现。

2. 基本属性
public class TreeMap<K,V>
extends AbstractMap<K,V>
implements NavigableMap<K,V>, Cloneable, java.io.Serializable
{
//比较器,是自然排序,还是定制排序 ,使用final修饰,表明一旦赋值便不允许改变
private final Comparator<? super K> comparator;
//红黑树的根节点
private transient Entry<K,V> root;
//TreeMap中存放的键值对的数量
private transient int size = 0;
//修改的次数
private transient int modCount = 0;
}
3. 节点

static final class Entry<K,V> implements Map.Entry<K,V> {
K key; //键
V value; //值
Entry<K, V> left = null; //左孩子节点
Entry<K, V> right = null;//右孩子节点
Entry<K, V> parent; //父节点
boolean color = BLACK; //节点的颜色,在红黑树中,只有两种颜色,红色和黑色
//省略 有参构造 无参构造 equals()和hashCode() getter和setter
}
4. 构造方法
//构造方法,comparator比较器
public TreeMap() {
comparator = null;
}
//构造方法,提供比较器,用指定比较器排序
public TreeMap(Comparator<? super K> comparator) {
this.comparator = comparator;
}
5. 添加键值
5.1 put()方法
public V put(K key, V value) {
//红黑树的根节点
Entry<K,V> t = root;
//红黑树是否为空
if (t == null) {
//检查比较器
compare(key, key); // type (and possibly null) check
//创建根节点,因为根节点没有父节点,传入null值。
root = new Entry<>(key, value, null);
//size值=1
size = 1;
//改变修改的次数
modCount++;
//返回null
return null;
}
int cmp;
//声明节点
Entry<K,V> parent;
// split comparator and comparable paths
//获取比较器
Comparator<? super K> cpr = comparator;
//如果定义了比较器,采用自定义比较器进行比较
if (cpr != null) {
do {
//将红黑树根节点赋值给parent
parent = t;
//添加的key与根节点的值比较大小
cmp = cpr.compare(key, t.key);
//如果key < t.key , 指向左子树
if (cmp < 0)
t = t.left;
//如果key > t.key , 指向右子树
else if (cmp > 0)
t = t.right;
//如果它们相等
else
//新值替换旧值
return t.setValue(value);
} while (t != null);
}
//自然排序方式,没有指定比较器
else {
//key不能为null
if (key == null)
throw new NullPointerException();
@SuppressWarnings("unchecked")
//类型转换
Comparable<? super K> k = (Comparable<? super K>) key;
do {
parent = t;
//添加的key与根节点的值比较大小
cmp = k.compareTo(t.key);
// key < t.key
if (cmp < 0)
t = t.left;//左孩子
// key > t.key
else if (cmp > 0)
t = t.right;//右孩子
else//如果它们相等
//新值替换旧值
return t.setValue(value);
} while (t != null);
}
//创建新节点,并指定父节点
Entry<K,V> e = new Entry<>(key, value, parent);
//根据比较结果,决定新节点作为父节点的左孩子或右孩子
if (cmp < 0)
parent.left = e;
else
parent.right = e;
//新插入节点后重新调整红黑树
fixAfterInsertion(e);
size++;
modCount++;
return null;
}
5.2 Comparator默认比较器
//比较方法,如果comparator==null ,采用comparable.compartTo进行比较(执行添加key的类型重写之后的比较方法),否则采用指定比较器比较大小
final int compare(Object k1, Object k2) {
return comparator==null ? ((Comparable<? super K>)k1).compareTo((K)k2)
: comparator.compare((K)k1, (K)k2);
}
5.3 fixAfterInsertion()方法
红黑树在新增节点过程中比较复杂,复杂归复杂它同样必须要依据上面提到的五点规范
[1]每个节点都只能是红色或者黑色。
[2]根节点是黑色。
[3]每个叶节点(NIL节点,NULL空节点)是黑色的。
[4]每个红色节点的两个子节点都是黑色 (从每个叶子到根的路径上不会有两个连续的红色节点) 。
[5]从任一节点到其每个叶子的所有路径都包含相同数目的黑色节点。
由于规则1、2、3基本都会满足,下面我们主要讨论规则4、5。
假设我们这里有一棵最简单的树,我们规定新增的节点为N、它的父节点为P、P的兄弟节点为U、P的父节点为G。
对于新节点的插入有如下三个关键地方:
1、插入新节点总是红色节点。
2、如果插入节点的父节点是黑色,能维持性质 。
3、如果插入节点的父节点是红色,破坏了性质。
故插入算法就是通过重新着色或旋转,来维持性质,可能出现的情况如下:
【情况一】为根节点
若新插入的节点N没有父节点,则直接当做根据节点插入即可,同时将颜色设置为黑色。
【情况二】父结点为黑色
那么插入的红色节点将不会影响红黑树的平衡,直接插入即可。
【情况三】父节点和叔节点都为红色
当叔父结点为红色时,无需进行旋转操作,只要将父和叔结点变为黑色,将祖父结点变为红色即可
但是经过上面的处理,可能G节点的父节点也是红色,这个时候我们需要将G节点当做新增节点递归处理。

【情况四】父红,叔黑,并且新增节点和父节点都为左子树
对于这种情况先已P节点为中心进行右旋转,在旋转后产生的树中,节点P是节点N、G的父节点。
但是这棵树并不规范,所以我们将P、G节点的颜色进行交换,使之其满足规范。(这个位置的U可能不存在,因为NULL节点也是黑色)

【情况五】父红,叔黑,并且新增节点和父节点都为右子树
对于这种情况先已P节点为中心进行左旋转,在旋转后产生的树中,节点P是节点G、N的父节点。但是这棵树并不规范,所以我们将P、G节点的颜色进行交换,使之其满足规范。

【情况六】父红,叔黑,并且新增节点为左子树,父节点为右子树
对于这种情况先以N节点为中心进行右旋转,在旋转后产生的树中,节点N是节点P、X的父节点。然后再以N节点为中心进行左旋转,在旋转后产生的树中,节点N是节点P、G的父节点。但是这棵树并不规范,所以我们将N、G节点的颜色进行交换,使之其满足规范。

【情况七】父红,叔黑,并且新增节点为右子树,父节点为左子树
对于这种情况先以N节点为中心进行左旋转,在旋转后产生的树中,节点N是节点P、Y的父节点。然后再以N节点为中心进行右旋转,在旋转后产生的树中,节点N是节点P、G的父节点。但是这棵树并不规范,所以我们将N、G节点的颜色进行交换,使之其满足规范。

private void fixAfterInsertion(Entry<K, V> entry) {
// 循环直到entry不是根节点,并且entry的父节点是红色
while (null != entry && entry != root && colorOf(entry.parent) == RED) {
// 当entry的父节点属于左侧节点时
if (parentOf(entry) == leftOf(parentOf(parentOf(entry)))) {
// 获取entry的右侧叔叔节点
Entry<K, V> uncle = rightOf(parentOf(parentOf(entry)));
// 当叔叔节点为红色时(父红&叔红)
if (colorOf(uncle) == RED) { // 【情况三】
// 将父节点设置为黑色
setColor(parentOf(entry), BLACK);
// 将叔节点设置为黑色
setColor(uncle, BLACK);
// 将父节点的父节点设置为红色
setColor(parentOf(uncle), RED);
// 更新entry,通过循环继续遍历处理
// 因为有可能“父节点的父节点的父节点”还是为红色
entry = parentOf(parentOf(entry));
}
// 当叔叔节点为黑色时(父红&叔黑)
else { // 【情况四】和【情况七】
// 1.当新增节点为右子树时(父红&叔黑&且新增节点为右子树&父左子树)
if (entry == rightOf(parentOf(entry))) { // 【情况七】
// 把entry的父节点进行左旋
rotateLeft(entry.parent);
}
// 2.新增节点为左子树时
// 父红&叔黑&并且新增节点和父节点都为左子树 【情况四】
// 设置entry的父节点为黑色
setColor(parentOf(entry), BLACK);
// 设置entry的父节点的父节点为红色
setColor(parentOf(parentOf(entry)), RED);
// 设置entry父节点的父节点右旋
rotateRight(parentOf(parentOf(entry)));
}
}
// 当entry的父节点属于右侧节点时
else {
// 获取entry的左侧叔叔节点
Entry<K, V> uncle = leftOf(parentOf(parentOf(entry)));
// 当叔叔节点为红色时(父红&叔红)
if (colorOf(uncle) == RED) {// 【情况三】
// 将父节点设置为黑色
setColor(parentOf(entry), BLACK);
// 将叔节点设置为黑色
setColor(uncle, BLACK);
// 将父节点的父节点设置为红色
setColor(parentOf(uncle), RED);
// 更新entry,通过循环继续遍历处理
// 因为有可能“父节点的父节点的父节点”还是为红色
entry = parentOf(parentOf(entry));
}
// 当叔叔节点为黑色时(父红&叔黑)
else { // 【情况五】和【情况六】
// 1.当新增节点为左子树时(父红&叔黑&且新增节点为左子树&父右子树)
if (entry == leftOf(parentOf(entry))) { // 【情况六】
// 把entry的父节点进行右旋
rotateRight(entry.parent);
}
// 2.新增节点为右子树时
// 父红&叔黑&并且新增节点和父节点都为右子树 【情况五】
// 设置entry的父节点为黑色
setColor(parentOf(entry), BLACK);
// 设置entry的父节点的父节点为红色
setColor(parentOf(parentOf(entry)), RED);
// 设置entry父节点的父节点左旋
rotateLeft(parentOf(parentOf(entry)));
}
}
}
// 将根节点强制设置为黑色
setColor(root, BLACK);
}
// 此处省略Entry节点类
}
6. 总结
1. 按照红黑树要求,将节点插入到树中。
2. 新增节点默认为红色,父子节点出现两个红色, 需要进行左旋转或右旋转, 旋转可以理解为父节点向左转动还是向右转动, 必须保证最终根节点为黑色。
五、TreeSet和HashSet
1.源码分析
TreeSet和HashSet底层是TreeMap和HashMap。
把Set的值当做Map的Key,Map中Value存储new Object()
六、三代集合对比
1.第一代(旧的集合类)
Vector
实现原理和ArrayList相同,功能相同,都是长度可变的数组结构,很多情况下可以互用
两者的主要区别如下
- Vector是早期JDK接口,ArrayList是替代Vector的新接口
- Vector线程安全,效率低下;ArrayList重速度轻安全,线程非安全
- 长度需增长时,Vector默认增长一倍,ArrayList增长50%
Hashtable类
实现原理和HashMap相同,功能相同,底层都是哈希表结构,查询速度快,很多情况下可互用
两者的主要区别如下
-
Hashtable是早期JDK提供,HashMap是新版JDK提供
-
Hashtable继承Dictionary类,HashMap实现Map接口
-
Hashtable线程安全,HashMap线程非安全
-
Hashtable不允许key的null值,HashMap允许null值
public class TestVector {
public static void main(String[] args) {
//泛型是1.5开始的,重新改写了Vector,ArrayList
Vector<Integer> v = new Vector<Integer>();
v.addElement(123);
v.addElement(456);
v.addElement(345);
v.addElement(100);
Enumeration<Integer> en = v.elements();
while(en.hasMoreElements()){
Integer elem = en.nextElement();
System.out.println(elem);
}
}
}
2.第二代
我们学习的 List 、Set 和Map属于第二代
3.第三代
在大量并发情况下如何提高集合的效率和安全呢? (后面线程安全中会讲解)
提供了新的线程同步集合类,位于java.util.concurrent包下,使用Lock锁或者volatile+CAS的无锁化。
ConcurrentHashMap
CopyOnWriteArrayList
CopyOnWriteArraySet




![C++Cherno 学习笔记day17 [66]-[70] 类型双关、联合体、虚析构函数、类型转换、条件与操作断点](https://i-blog.csdnimg.cn/direct/8c6724e47ffa4978affd9ff500a1507c.png)












