片头
嗨!小伙伴们,大家好~ 今天我们来学习前缀和与差分相关知识,准备好了吗?咱们开始咯!

一、一维前缀和

以上,是我们用数学知识求解区间和,现在我们使用前缀和来求解:

我们知道,求[L,R]的区间和 =>
当L>0时,结果为:sum[R] - sum[L-1]
当L=0时,结果为:sum[R]
我们可以用代码来实现:
#include<iostream>
using namespace std;
const int n = 6;
int sum[n];
//求前缀和
int get_sum(int L, int R)
{
if (L == 0) return sum[R];
else return sum[R] - sum[L - 1];
}
int main() {
int arr[n] = { 1,3,7,5,2 };
//填充sum数组
sum[0] = arr[0];//sum数组的第1个元素和arr数组中的第1个元素的值相同
for (int i = 1; i < n; i++)
{
sum[i] = sum[i - 1] + arr[i];
}
cout << "[2,4] = " << get_sum(2, 4) << endl;
cout << "[0,3] = " << get_sum(0, 3) << endl;
cout << "[3,4] = " << get_sum(3, 4) << endl;
return 0;
}
二、一维差分

以上是利用数学知识求解,如果我们使用差分数组的思想,怎么做呢?

由此,我们得出:求[L,R] + value 时,d[L] + value ,d[R+1] - value
简单证明一下:

我们还可以让差分数组d里面的元素全部初始化为0,这样更方便:
代码实现如下:
#include<iostream>
using namespace std;
int d[6] = { 0 }; //差分数组
int sum_d[6] = { 0 }; //前缀和差分数组
//根据形参修改差分数组里面的元素
void add(int L, int R, int value) {
d[L] += value;
d[R + 1] -= value;
}
int main() {
int arr[5] = { 1,3,7,5,2 };
add(2, 4, 5);
add(1, 3, 2);
add(0, 2, -3);
//求前缀和差分数组里面的值
sum_d[0] = d[0];
for (int i = 1; i < 5; i++)
{
sum_d[i] = sum_d[i - 1] + d[i];
}
//求新的arr数组
for (int i = 0; i < 5; i++) {
arr[i] += sum_d[i];
cout << arr[i] << " ";
}
//清除差分数组里面的数据
memset(d, 0, sizeof(d));
cout << endl;
return 0;
}

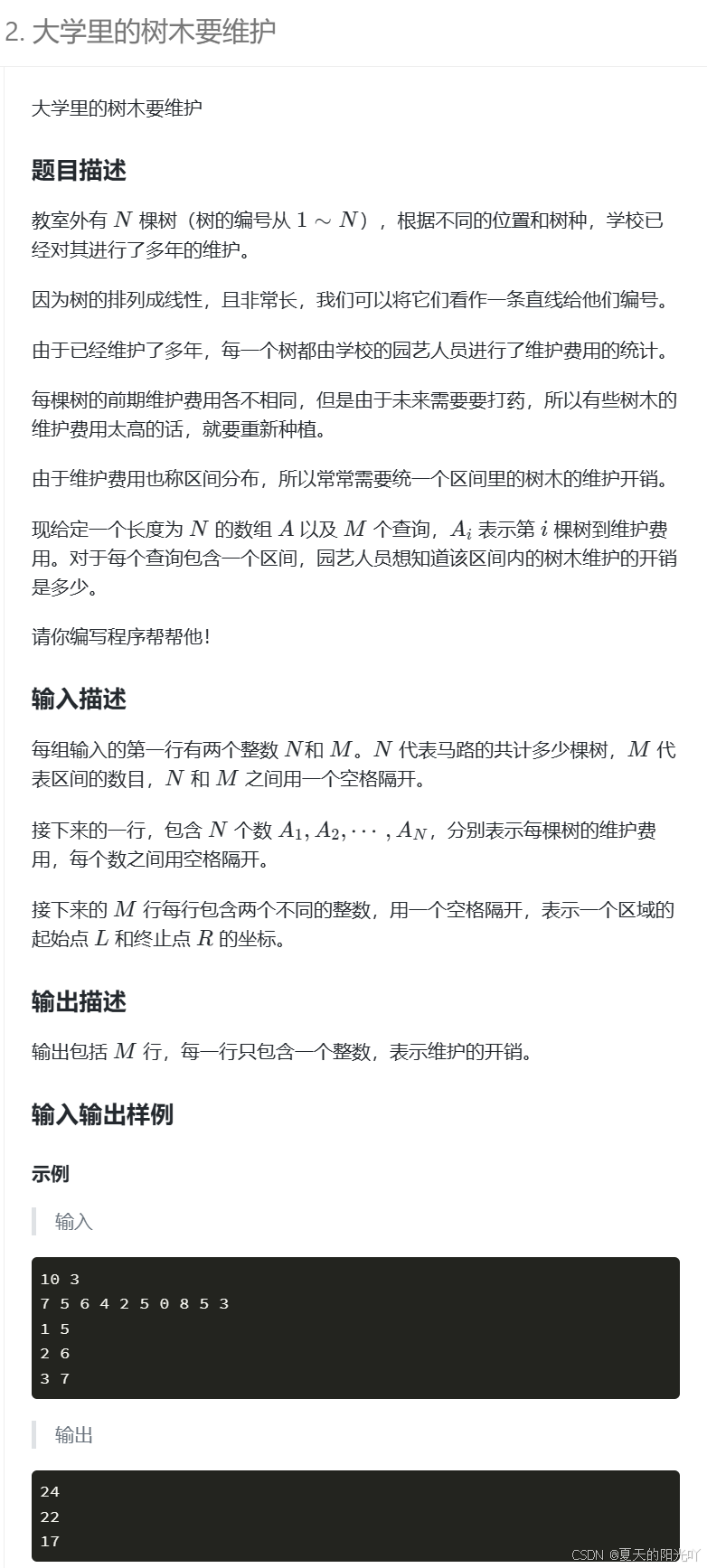
第1题 大学里的树木要维护

这道题,运用到了我们刚刚学的前缀和的思想。
#include <iostream>
using namespace std;
const int N = 100086;
int a[N];
int sum[N];
//求[L,R]的区间和
int price(int L,int R){
if(L == 1) return sum[R];
else return sum[R] - sum[L-1];
}
int main()
{
int n; //总共有多少棵树
cin >> n;
int m; //总共有多少个区间
cin >> m;
for(int i = 1; i<= n; i++){
cin >> a[i];
}
//前缀和
sum[0] = a[0];
for(int i = 1; i<=n; i++){
sum[i] = sum[i-1] + a[i];
}
int L = 0,R = 0;
while(m--)
{
cin >> L >> R;
cout<<price(L,R)<<endl;
}
return 0;
}
我们还可以将代码优化:
#include <iostream>
using namespace std;
const int N = 100086;
int a[N];
int sum[N];
int main()
{
int n,m;
cin >> n >> m;
for(int i = 1; i<= n; i++){
cin >> a[i];
sum[i] = sum[i-1] + a[i]; //可以一边输入a[i],一边计算sum[i]
}
int left = 0,right = 0;
while(m--){
cin >> left >> right;
cout<<sum[right]-sum[left-1]<<endl; //如果left==1,left-1==0,sum[0] = 0
//若left为1,结果仍然是sum[right]
}
return 0;
}
三、二维前缀和
一维的前缀和求的只是一排序列的和值,宏观上看,是一条线段、一段区间。
但是二维的前缀和求的是一个矩形的和值,我们用图来表示,假设存在一个二维数组 ,从(1,1)到(4,4)。

我们需要求中间的小矩形的和值,那么应该如何快速求解呢?
3.2 二位前缀数组
我们定义前缀和数组 为从(1,1)~(i,j)的和值,例如下图:

那么如何快速求解从(2,2)~(3,3)的和值呢?
我们利用一下容斥的思想,可以得到:
我们用图表示:

可以看到,我们尝试从灰色的部分剥离出多余的矩形,但是当减去了红色和绿色的部分后,发现黄色的部分被多减去了1次,因此需要加回来。
那么如何求维护二位前缀和呢?
我们用递推的思想,假设我们要求 ,我们以及知道了
,那么我们可以用
求出
,如图:

打个比方吧:

第2题 二维前缀和
对于这道题,我们采用二位前缀和来求解:
先定义n行m列的二维数组,接着我们可以一边填写值一边将行累加
const int N = 1e3 + 10; // 定义矩阵最大尺寸为1000+10(缓冲)
typedef long long ll; // 使用long long类型防止大数溢出
ll sum[N][N]; // 二维前缀和数组
ll a[N][N]; // 原始矩阵数据
int n, m, q; // n行m列的矩阵,q次查询
cin >> n >> m >> q; // 输入矩阵行列数和查询次数
for (int i = 1; i <= n; i++) {
// 第一步: 计算每行的前缀和
for (int j = 1; j <= m; j++) {
cin >> a[i][j];
sum[i][j] = sum[i][j - 1] + a[i][j]; // 行前缀和
}
}
计算完行前缀和后,因为是二维前缀和,我们还需要将上方的前缀和累加进来
cin >> n >> m >> q; // 输入矩阵行列数和查询次数
for (int i = 1; i <= n; i++) {
// 第一步: 计算每行的前缀和
for (int j = 1; j <= m; j++) {
cin >> a[i][j];
sum[i][j] = sum[i][j - 1] + a[i][j]; // 行前缀和
}
// 第二步: 将上方的前缀和累加进来
for (int j = 1; j <= m; j++) {
sum[i][j] += sum[i - 1][j]; // 列前缀和累加
}
}
总的来说,前缀和计算分为两步:
① 先计算每行的前缀和(一维前缀和)
② 再将上方行的前缀和累加进来(转化为二维前缀和)
接着我们可以计算从(x1,y1) ~ (x2,y2) 之间的前缀和了
ll get_sum(int x1, int y1, int x2, int y2) {
if (x1 > x2 || y1 > y2) return 0; //越界处理
return sum[x2][y2] - sum[x1 - 1][y2] - sum[x2][y1 - 1] + sum[x1 - 1][y1 - 1];
}
这个函数使用前缀和数组快速计算子矩阵和,公式为:
sum = 右下角前缀和 - 上方前缀和 - 左侧前缀和 + 左上角前缀和
OK,我们再回到main函数中调用q次get_sum函数,最后将结果输出即可。
while(q--) {
int x1, y1, x2, y2;
cin >> x1 >> y1 >> x2 >> y2;
cout << get_sum(x1, y1, x2, y2) << endl;
}
完整代码如下:
#include <iostream>
using namespace std;
const int N = 1e3 + 10; // 定义矩阵最大尺寸为1000+10(缓冲)
typedef long long ll; // 使用long long类型防止大数溢出
ll sum[N][N]; // 二维前缀和数组
ll a[N][N]; // 原始矩阵数据
int n, m, q; // n行m列的矩阵,q次查询
ll get_sum(int x1, int y1, int x2, int y2) {
if (x1 > x2 || y1 > y2) return 0; //越界处理
return sum[x2][y2] - sum[x1 - 1][y2] - sum[x2][y1 - 1] + sum[x1 - 1][y1 - 1];
}
int main() {
//n行m列的矩阵
//询问q次
cin >> n >> m >> q; // 输入矩阵行列数和查询次数
for (int i = 1; i <= n; i++) {
// 第一步: 计算每行的前缀和
for (int j = 1; j <= m; j++) {
cin >> a[i][j];
sum[i][j] = sum[i][j - 1] + a[i][j]; // 行前缀和
}
// 第二步: 将上方的前缀和累加进来
for (int j = 1; j <= m; j++) {
sum[i][j] += sum[i - 1][j]; // 列前缀和累加
}
}
while(q--) //调用q次
{
int x1, y1, x2, y2;
cin >> x1 >> y1 >> x2 >> y2;
cout << get_sum(x1, y1, x2, y2) << endl;
}
return 0;
}
第3题 求和

其实这道题是一道数学问题,正好运用到了我们今天学的前缀和方法,一起来看看~

okk,理解清楚题意后,咱们开始写代码啦~
#include <iostream>
using namespace std;
typedef long long ll; // 定义ll为long long类型,防止大数溢出
const int N = 2e5 + 100; // 定义数组最大大小,多100作为缓冲
ll a[N]; // 存储输入的原始数组
ll sum[N]; // 存储前缀和数组
int n; // 存储元素个数
int main() {
cin >> n; // 输入元素个数n
for (int i = 1; i <= n; i++) {
cin >> a[i]; // 输入第i个元素
sum[i] = sum[i - 1] + a[i]; // 计算前缀和:sum[i] = a[1] + a[2] + ... + a[i]
}
ll ret = 0; // 初始化结果为0
for (int i = 1; i <= n; i++) {
ret += sum[i - 1] * a[i]; // 累加前i-1个元素的和乘以当前元素
}
cout << ret << endl; // 输出最终结果
return 0;
}
第4题 异或和之和

代码如下:
#include<bits/stdc++.h>
using namespace std;
#define int long long
const int inf = 1e18;
const int N = 1e5+10;
/*
1.异或的自反性 a^b^b=a al^...^ar = Sl-1 ^ Sr = (a1^a2^...^al-1) ^ (a1^a2^...^al-1) ^ (^al^...^ar)
2.比如异或运算的计算原理的方面。可以考虑把每个数按二进制拆分,在每一位上统计该位的贡献。2^i贡献
3.只有1有贡献,求区间异或和为1的子段数量 --->Sl^Sr=1 Sl=0 Sr=1 数量相乘O(n*V)
*/
void solve()
{
int n;
cin >> n;
vector<int>a(n + 1);
for (int i = 1; i <= n; i++)
cin >> a[i];
vector<int>s(n + 1);
int num1, num0;
int ans = 0;
for (int i = 0; i <= 20; i++)//第i位
{
num1 = num0 = 0;
num0 += 1;
for (int j = 1; j <= n; j++)//第j个数
{
int num = (a[j] >> i) & 1;//第j个数的第i位是1还是0
s[j] = s[j - 1] ^ num;//前缀异或和
if (s[j] == 1)
{
num1++;
}
else
{
num0++;
}//记录第i位0和1的数量
}
//cout << num1 << " " << num0 << endl;
ans += num1 * num0 * (1 << i);//贡献为0和1的段之和和数值贡献的乘积
}
cout << ans << endl;
}
signed main()
{
int t = 1;
// cin >> t;
while (t--)
{
solve();
}
return 0;
}
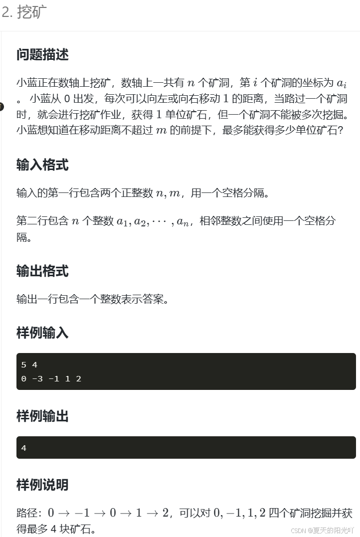
第5题 挖矿

代码如下:
#include <bits/stdc++.h>
using namespace std;
const int N=1e7+5;//评测用
int r[N]={0},l[N]={0};//两个数组存放正负方向的矿洞
int f=0,res=0;//
int main(){
int n,m;cin>>n>>m;
for(int i=1;i<=n;i++){
int pos;cin>>pos;//输入坐标,即矿洞
if(pos>0) r[pos]++;//存放正负方向的矿洞
if(pos<0) l[abs(pos)]++;
if(!pos) f++;//也要考虑0坐标的矿洞
}
r[0]=l[0]=0;
for(int i=1;i<=m;i++){//移动距离最大为m,在m范围里前缀和,统计m范围里左右两边各自的矿洞
r[i]+=r[i-1];
l[i]+=l[i-1];
}
for(int i=1;i<=m;i++){//也是在m范围里考虑,计算矿石数目
int sum1=r[i];
if(m-2*i>0){
sum1+=l[m-2*i];//从正坐标可以返回到负坐标的情况,如果返回不了直接等于第一个sum1
}
int sum2=l[i];
if(m-2*i>0){
sum2+=r[m-2*i];//从负坐标可以返回到正坐标的情况,如果返回不了直接等于第一个sum2
}
res=max({res,sum1,sum2});//正确更新res避免每次max被覆盖
}
cout<<res+f;
return 0;
}
片尾
今天我们学习了前缀和和差分思想,希望看完这篇文章能对友友们有所帮助!!!
求点赞收藏加关注!!!
谢谢大家!!!



















