👉 点击关注不迷路
👉 点击关注不迷路
👉 点击关注不迷路
文章大纲
- 从零构建大语言模型全栈开发指南-第四部分:工程实践与部署
-
- 4.2.3 行业案例:智能客服中的图文交互系统
- 1. 图文交互系统的核心挑战与价值
- 2. 系统架构设计
-
- 2.1 分层架构
- 2.2 Adapter技术应用
- 3. 行业应用案例
-
- 3.1 海尔智家:家电故障诊断系统
- 3.2 晓D科技:电商图文咨询系统
- 3.3 医疗领域:检查报告解读系统
- 4. 关键技术优化
-
- 4.1 多模态对齐策略
- 4.2 显存与计算优化
- 5. 评估体系设计
-
- 5.1 多维度评估指标
- 5.2 典型失败案例分析
- 6. 未来发展方向
- 7. 总结
从零构建大语言模型全栈开发指南-第四部分:工程实践与部署
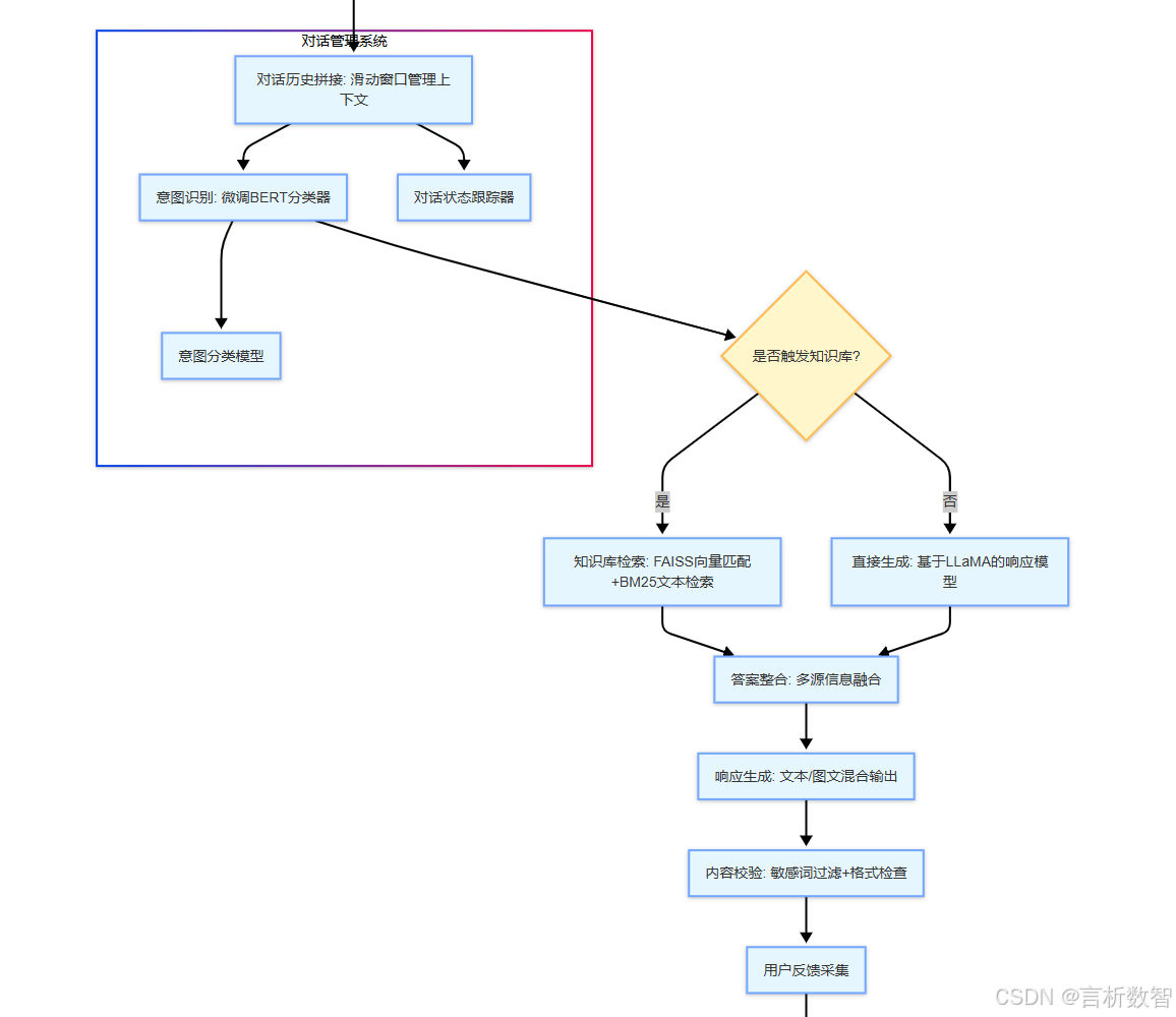
4.2.3 行业案例:智能客服中的图文交互系统



1. 图文交互系统的核心挑战与价值
智能客服中的图文交互系统需解决跨模态语义对齐、多模态数据融合、实时性响应三大核心问题,其技术价值体现在:
-
提升服务效率:通过
<图像理解快速定位用户问题(如商品瑕疵图片识别),缩短服务链路


















![[Redis]Redis学习开篇概述](https://i-blog.csdnimg.cn/direct/6e4a2e62989c48af80449bb86c15b99d.png)
