1 特性
● 防削顶失真功能(防破音,Anti-Clipping Function,ACF)
● 扩频技术
● 输出功率
28W (VBAT=7.2V, RL=4Ω, THD+N=10%, PVDD =15.5V, fiN = 1kHz)
22W (VBAT=7.2V,RL=4Ω, THD+N=1%, PVDD =15.5V, fin = 1kHz)
16.5W (VBAT=3.7V, RL=4Ω, THD+N=10%, PVDD =12V, fiN = 1kHz)
12.8W (VBAT=3.7V, R⊥=4Ω, THD+N=1%, PVDD =12V, fin = 1kHz)
● VBAT供电范围:3.0V至12V
● 内置高效升压
● 可通过外部电阻调节升压值
● 可调节最大限流值,有效防止电池拉死
● AB类和D类可切换
● 保护功能:过流/过热
● 无铅封装,ESOP16
2 说明
● HT81697是一款内置升压的单声道D类/AB类音频功率放大器,由双节锂电池串联供电升压至15.5V时,THD+N=10%,能连续输出28W功率(4Ω负载)。
● HT81697内置升压,可以为内部音频功放提供一个高电压,从而实现更高功率,其升压值可通过外部电阻调节。HT81697可配置升压限流值,以防止过大的电流尖峰。
● HT81697具有防削顶失真(ACF)输出控制功能,可检测并抑制由于输入音乐、语音信号幅度过大所引起的输出信号削顶失真(破音),也能自适应地防止在BOOST升压电压下降所造成的输出削顶,显著提高音质,创造非常舒适的听音享受,并保护扬声器免受过载损坏。HT81697提供三种不同音乐体验的ACF模式,以及ACF-Off 模式。
● HT81697具有先进的扩频功能来抑制EMI。如果系统对EMI高度敏感,则可以将升压关闭,并将功放切换到AB类。
● 此外,HT81697集成了输出端过流保护、片内过温保护保护等功能。
3 应用范围
● 蓝牙/Wi-Fi音箱
● 便携式音箱
● 智能音箱
● 智能家居
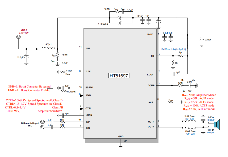
4 应用电路

5 管脚配置


www.baitaishengshi.com



















