信号隔离器 0-20mA/0-10V模拟信号隔离模块变送器 一进二出高精度
https://item.taobao.com/item.htm?ft=t&id=766022047828

型号
一进二出 0-20mA 转0-20mA/0-10V MS-C12
一进二出 0-10V 转 0-20mA/0-10V MS-V12
信号隔离器
单组输出 MS-C1/V1
双组输出 MS-C12/V12
用于 2 线 / 3 线制变送器信号电气隔离及通道扩展
高精度,0.1% (0.05%可选)F.S.最大非线性,15ppm/℃极低的温度漂移;
高线性光耦全隔离,隔离电压高达 1KV,所有端口具备浪涌保护;
多种输入信号可选,0-20mA、0-10V;
每组包含电流电压信号双输出,现场应用更灵活;
24VDC 隔离配电输出,最高可提供 30mA 电流;
节省空间的薄型 17.5mm 设备,支持标准 35mm DIN 导轨安装;
模块化设计,可拆卸接线端子;
选型
信号转换关系索引

选型表

特性

规格

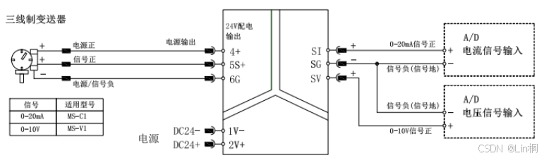
端子定义

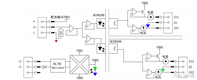
结构框图

应用图

双组输出

信号源接线图

三线制变送器接线图

四线制变送器接线图

应用实例
1 路电流环信号分 1 路电流 + 1 路电压信号输出实例
1 路电流环信号分 2 路电流 + 2 路电压信号输出实例
隔离远距离传输实例
1 路电流环信号分 4 路电流 + 3 路电压信号输出实例



















![[杂学笔记] TCP和UDP的区别,对http接口解释 , Cookie和Session的区别 ,http和https的区别 , 智能指针 ,断点续传](https://i-blog.csdnimg.cn/direct/eae1f19baf2a4d04a40f9e04e8290ba5.png)