红外人体传感器选型和电路解析
背景:想要制作一套IoT系统,基于HA构建上层管理,蓝牙和蓝牙MESH构建无线网络,以及多种传感器和控制器作为底层,其中人体红外传感器作为一个重要的选项,需要考虑好。
红外人体传感器一般只能感应到人的动态变化,而不是人在传感器,因此有一定的缺陷。
优点是极低的功耗,一般小于20uA,利用电池或干电池,搭配低功耗蓝牙mesh可以运行几年。
一、电压选择
- 考虑到低功耗,采用2节干电池进行供电,有效电压在2.5V-3.3V之间,容量在1500mAh左右。
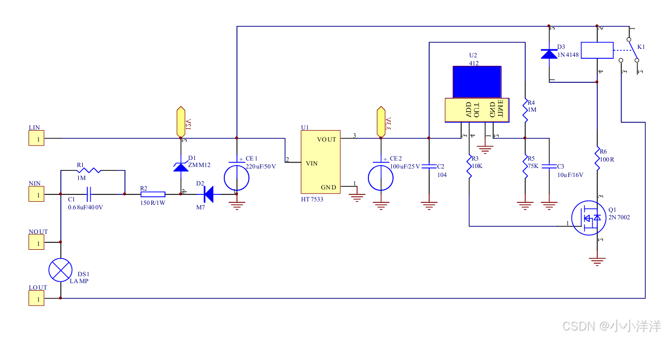
二、AM412人体红外传感器
- 特点:外部电路简单,无需额外的信号放大电路;电压范围2.7V-3.3V;功耗小于15uA,可调节响应时间。
- 典型电路:通过电阻分压调节响应时间;输出接NMOS即可。

三、RE200B-P
- 特点:学习使用,文档。供电电压2.2-15V。
- 典型电路:除供电引脚外,只有一个输出引脚,需要外部放大电路和RC电路来处理信号和延时控制。
- 放大电路:首先通过一个正向放大电路进行放大,但是通过了10uF的电容进行积分处理,同样也是滤波。
- 比较电路:通过反向放大器+两个运算放大器,构成比较器,信号响应能力比MOS电路要强,输出为高/低电平。
- 延时电路:控制输出高电平的时间,满足不同的需求。
- 评价:电路较为复杂, 但可以通过电阻电容进行调整,以调整响应强度和延时时间,满足不同的需求。

四、RDB226-S
- 特点:宽电压范围,1.5-4.5V,典型功耗10uA,可调整灵敏度和响应时间,集成内部信号处理电路。
- 内部框图:首先通过放大器和信号检测电路,随后经过带通滤波器,然后经过信号控制电路,输出TTL信号。

- 典型电路:前面为220V-DC的整流电路;TIME引脚通过电阻分压得到大概5s持续时间;灵敏度同样通过电阻分压得到141uv的灵敏度;OEN可以接入光敏电阻。

- 评价:电压宽、功耗低,电路简单并可调,非常适合。如果不需要调整,可选RDB223,直接输出预设好的,输出保持时间1S。


















