1 绪论
1.1 研究背景和意义
1.2国内外研究现状
1.3论文结构与章节安排
2 系统分析
2.1 可行性分析
2.1.1 技术可行性分析
2.1.2经济可行性分析
2.1.3操作可行性分析
2.2 系统功能分析
2.2.1 功能性分析
2.2.2 非功能性分析
2.3 系统用例分析
2.4 系统流程分析
2.4.1 数据新增流程
2.4.2 数据删除流程
2.5本章小结
3 总体设计
3.1 系统功能模块设计
3.1.1整体功能模块设计
3.1.2用户模块设计
3.1.3 评论管理模块设计
3.1.4领养信息管理模块设计
3.2 数据库设计
3.2.1 数据库概念结构设计
3.2.2 数据库逻辑结构设计
3.3本章小结
4 系统详细设计与实现
4.1普通用户功能模块
4.1.1 前台首页界面
4.1.2 用户登录界面
4.1.3用户注册界面
4.1.4密码修改界面
4.1.5新闻资讯界面
4.1.6流浪狗信息界面
4.2管理员功能模块
4.2.1系统用户管理界面
4.2.2流浪狗种类管理界面
4.2.3领养信息管理界面
4.2.4系统管理界面
4.2.5通知公告管理界面
4.2.6资源管理界面
5系统测试
5.1 系统测试用例
5.2 系统测试结果
结论
参考文献
随着城市化进程的加快,流浪狗问题逐渐成为社会关注的焦点。流浪狗不仅给城市卫生带来挑战,还可能引发安全问题。为了更好地管理流浪狗,提高救助效率,基于Java Web的流浪狗信息管理系统应运而生。该系统旨在通过信息化手段,实现对流浪狗信息的全面、高效管理,为救助机构和相关人员提供便捷的数据支持和决策依据。
在系统设计与实现过程中,我们选择了Spring、SpringMVC和MyBatis(简称SSM)作为核心技术栈。Spring作为开源框架,提供了全面的编程和配置模型,能够简化企业应用的开发;SpringMVC则是一个基于Java的轻量级Web框架,实现了模型-视图-控制器的设计模式,使得Web应用的开发更加简洁和高效;MyBatis则是一个优秀的持久层框架,它支持定制化SQL、存储过程以及高级映射,能够消除几乎所有的JDBC代码和参数的手动设置以及结果集的检索。
通过SSM框架的结合使用,我们能够快速搭建起一个稳定、可扩展的流浪狗信息管理系统。该系统不仅具备基本的信息录入、查询、修改和删除功能,还能够实现数据的统计分析、图表展示以及用户权限管理等高级功能。同时,系统还采用了先进的数据库设计,确保了数据的完整性和安全性。
总之,基于Java Web的流浪狗信息管理系统的设计与实现,将为流浪狗救助工作带来革命性的变革。通过信息化手段,我们能够更加高效地管理流浪狗信息,提高救助效率,为城市的和谐稳定做出积极贡献。
关键词:流浪狗信息管理系统 ;SSM框架;Mysql数据库;
With the acceleration of urbanization, the issue of stray dogs has gradually become a focus of social attention. Stray dogs not only pose challenges to urban hygiene, but may also lead to safety issues. In order to better manage stray dogs and improve rescue efficiency, a stray dog information management system based on Java Web has emerged. The system aims to achieve comprehensive and efficient management of stray dog information through information technology, providing convenient data support and decision-making basis for rescue organizations and related personnel.
In the process of system design and implementation, we chose Spring, SpringMVC, and MyBatis (SSM) as the core technology stacks. Spring, as an open-source framework, provides a comprehensive programming and configuration model that can simplify the development of enterprise applications; SpringMVC is a lightweight web framework based on Java, which implements a model view controller design pattern, making web application development more concise and efficient; MyBatis is an excellent persistence layer framework that supports customized SQL, stored procedures, and advanced mapping, eliminating almost all manual settings of JDBC code and parameters, as well as retrieval of result sets.
By combining the SSM framework, we can quickly build a stable and scalable stray dog information management system. This system not only has basic information input, query, modification, and deletion functions, but also enables advanced functions such as data statistical analysis, chart display, and user permission management. At the same time, the system also adopts advanced database design to ensure the integrity and security of data.
In summary, the design and implementation of a stray dog information management system based on Java Web will bring revolutionary changes to the rescue work of stray dogs. Through information technology, we can manage stray dog information more efficiently, improve rescue efficiency, and make positive contributions to the harmony and stability of the city.
Keywords:Stray dog information management system; SSM framework; MySQL database;
1 绪论
在现代社会中,随着城市化进程的快速推进,流浪狗问题逐渐凸显,成为了城市治理和社会关注的焦点。流浪狗不仅可能对市民的安全造成威胁,还可能传播疾病,影响城市的环境卫生。为了有效应对这一问题,许多救助机构和志愿者投身于流浪狗的救助和管理工作中。然而,传统的流浪狗管理方式往往依赖于人工记录和信息传递,这种方式不仅效率低下,而且容易出错,难以适应大规模、高效率的救助需求。
因此,基于Java Web的流浪狗信息管理系统的设计与实现显得尤为重要。该系统通过运用先进的Web技术和数据库管理手段,将流浪狗的信息进行数字化、网络化管理,从而实现对流浪狗信息的快速录入、查询、更新和统计。这样的系统不仅提高了信息管理的效率,减少了人为错误,还使得救助机构和志愿者能够更加方便地获取和分析流浪狗的数据,为救助决策提供有力的支持。
此外,该系统的推广和应用还具有深远的社会意义。首先,它有助于提升公众对流浪狗问题的认识和理解,增强社会对流浪狗的关注和关爱。同时,通过数据的共享和分析,可以促进救助机构之间的合作与交流,形成合力,共同应对流浪狗问题。最后,这样的系统还可以为政府制定相关政策提供数据支持和参考,推动流浪狗管理工作的科学化和规范化。
综上所述,基于Java Web的流浪狗信息管理系统的设计与实现不仅具有重要的技术价值,还具有深远的社会意义。它将为流浪狗救助工作带来革命性的变革,推动社会更加关注和关爱流浪狗,共同构建和谐的社会环境。
在流浪狗信息管理系统的研究领域,国内外都已经有一定的实践和探索。
国外研究现状:在国外,尤其是发达国家,对于动物保护及流浪动物管理的研究和实践起步较早。许多国家和地区已经建立了相对成熟的流浪动物管理系统,这些系统往往结合了先进的技术手段,以提高管理效率和动物保护力度。这些系统不仅具备基本的信息管理功能,还能够进行智能分析、预测和决策支持,为流浪狗救助工作提供了强大的技术支撑。
国内研究现状:相比之下,国内在流浪狗信息管理方面的研究和实践相对较晚,但近年来也逐渐受到了重视。一些城市开始尝试引入信息化管理系统来管理流浪狗,但这些系统往往还处于初级阶段,功能相对简单,且存在管理不规范、信息不透明等问题。同时,由于技术和资源的限制,这些系统在实际应用中也面临着一些挑战和困难。
总结:综上所述,虽然国内外在流浪狗信息管理方面都有一定的研究和实践,但整体上还存在一些不足和挑战。基于Java Web的流浪狗信息管理系统的设计与实现,将有望填补这一领域的空白,为流浪狗救助工作提供更加高效、便捷的技术支持。同时,这一研究也具有重要的现实意义和社会价值,有望推动流浪狗管理工作的科学化和规范化。
本文共分为六章,章节内容安排如下:
第一章为引言,此章节对所设计和实现的系统的背景和状况以及意义进行详细的论述以及说明,同时进行了论文整体框架的结构的简要介绍。
第二章为系统需求分析,章节所做的主要的工作是对系统进行了技术、经济和操作方面可行性的分析;对系统实行了总体功能的需求、用例分析。
第三章为系统的设计,主要是对系统的功能结构进行设计,并对系统数据库的概念结构以及物理结构的设计进行了分析。
第四章就是对系统的实现,根据系统功能的划分,分别的对系统所需要实现的前台客户功能和后台管理员功能进行了分析和说明。
第五章:系统测试。主要对系统的部分界面进行测试并对主要功能进行测试
2 系统分析
系统可行行分析是对系统对系统可行性进行一个探讨。在探讨系统的可行性上我们主要从技术上的可行性和经济上的可行性以及操作层面的可行性上进行分析,如果三个层面度通过,我们则认为系统是比较可行的。
基于Java Web的流浪狗信息管理系统采用SSM(Spring、SpringMVC、MyBatis)框架进行设计与实现,从技术可行性角度来看是完全可行的。SSM框架作为当前Java Web开发领域的主流技术栈,具有成熟稳定、高效灵活的特点,能够很好地满足该系统的开发需求。Spring框架提供了强大的依赖注入和事务管理功能,可以简化系统的开发过程;SpringMVC框架则负责处理HTTP请求和响应,实现了MVC设计模式的Web应用开发;MyBatis框架则负责数据库的访问和操作,提供了便捷的SQL映射和对象关系映射功能。此外,Java Web技术栈还具备丰富的生态系统和广泛的应用支持,无论是开发、部署还是维护,都有成熟的工具和方案可供选择。因此,采用SSM框架开发流浪狗信息管理系统,不仅能够满足系统的功能需求,还能够确保系统的性能稳定和易于维护,从技术层面来看是完全可行的。
在考虑基于Java Web的流浪狗信息管理系统的经济可行性时,我们首先要分析系统的开发成本、运营成本以及潜在的经济效益。从开发成本来看,Java Web技术栈作为成熟、稳定且广泛应用的开发技术,具有丰富的人才储备和大量的开源资源,这大大降低了系统的开发成本。同时,SSM框架作为开源技术,无需支付高昂的授权费用,进一步节约了成本。从运营成本来看,Java Web应用通常运行在常规的服务器和数据库上,无需特殊的高性能硬件,从而降低了硬件投入成本。此外,系统的维护和升级也相对简单,能够减少长期的维护成本。
在潜在的经济效益方面,该系统可以提高流浪狗救助工作的效率,减少人工成本和错误率,从而节约救助机构的运营成本。同时,通过数据的统计和分析,可以为救助机构提供更加科学的决策支持,有助于合理分配资源和优化救助策略。此外,系统的推广和应用还可以提升救助机构的品牌形象和公众认可度,进一步吸引更多的社会资源和资金支持。
综上所述,基于Java Web的流浪狗信息管理系统在经济上是可行的,其开发成本低、运营成本低,同时能够带来潜在的经济效益和社会效益。因此,该系统的设计与实现是符合经济可行性原则的。
基于Java Web的流浪狗信息管理系统的操作可行性非常高。系统采用直观的用户界面设计,使得救助机构和相关人员能够轻松上手并快速熟悉各项操作。通过简单的点击和填写,用户就能够完成流浪狗信息的录入、查询、修改和删除等操作。系统还提供了详细的使用手册和在线帮助文档,用户可以随时查阅相关操作说明和常见问题解答,从而更加便捷地使用系统。此外,系统还支持多种用户角色和权限管理,确保不同用户只能访问其权限范围内的功能,保障了系统的安全性和稳定性。
综上所述,基于Java Web的流浪狗信息管理系统的操作可行性非常高,其直观的用户界面、详细的使用手册和灵活的权限管理使得用户能够轻松、高效地完成各项操作,满足救助机构和相关人员的实际需求。
基于Java Web的流浪狗信息管理系统划分为了普通用户管理模块和管理员模块这两大部分。
普通用户管理模块功能如:
注册登录:提供用户注册和登录功能,允许用户创建自己的账户并登录系统。
首页:展示系统的整体信息和入口,包括最新动态、热门话题、流浪狗信息等,方便用户快速浏览和访问。
交流论坛:提供在线交流平台,让用户可以发帖讨论、回复问题、分享经验等,促进用户之间的互动交流。
通知公告:展示系统发布的各类通知公告,如领养政策变更、捐赠活动等,确保用户及时了解相关信息。
新闻资讯:提供流浪狗相关的新闻资讯,让用户掌握宠物领养、救助等方面的最新动态和信息。
流浪狗信息:允许用户查看系统收录的流浪狗信息,包括狗狗基本信息、照片、当前状态等,为用户提供领养或救助依据。用户可以根据自身条件筛选感兴趣的流浪狗,并进行领养申请。
我的账户:提供用户个人信息管理功能,让用户可以查看和编辑自己的基本资料等。
个人中心:
个人首页:展示用户的个人信息概览,包括已领养的流浪狗、参与的交流讨论等。
领养信息:显示用户已经领养的流浪狗信息,方便用户查看和管理。
提醒通知:接收系统发送的各类提醒通知,如领养申请进度等。
收藏:允许用户收藏感兴趣的流浪狗信息或论坛帖子,方便以后查看和关注。。
管理员管理模块功能如下:
登录:提供管理员账户登录功能,确保只有授权的管理员可以进入系统后台进行管理操作,以保障系统的安全性。
后台首页:显示系统的整体信息概览,包括系统运行状态、数据统计等,方便管理员快速了解系统运行情况。
系统用户管理:允许管理员管理系统用户,包括添加新用户、编辑用户信息、重置密码、删除用户等操作,确保系统用户管理的完整性和安全性。
流浪狗信息管理:提供管理流浪狗信息的功能,包括添加新的流浪狗信息、编辑已有信息、删除信息等,确保流浪狗信息的准确性和完整性。
流浪狗种类管理:允许管理员管理流浪狗的种类信息,包括添加新的种类、编辑种类信息、删除种类等操作,方便用户查找和筛选流浪狗信息。
领养信息管理:提供管理领养信息的功能,包括审核领养申请、更新领养状态、查看领养记录等,确保领养流程的顺利进行。
提醒通知管理:允许管理员发送和管理系统的提醒通知,包括领养提醒、捐赠活动提醒等,确保用户能及时接收到相关通知。
系统管理:允许管理员管理系统首页的轮播图内容,包括添加新轮播图、编辑轮播图信息、删除轮播图等操作。
通知公告管理:提供发布和管理系统通知公告的功能,包括发布新公告、编辑公告内容、设置公告展示周期等。
资源管理:管理新闻资讯和分类,包括添加新闻、编辑新闻内容、删除新闻、管理新闻分类等操作。
交流管理:管理系统内的交流讨论,确保交流内容的合理性和秩序性。
权限管理:管理系统用户的权限设置,包括角色分配、权限控制等,确保系统的安全性和稳定性。
基于Java Web的流浪狗信息管理系统的非功能性需求比如基于Java Web的流浪狗信息管理系统的安全性怎么样,可靠性怎么样,性能怎么样,可拓展性怎么样等。具体可以表示在如下2-1表格中:
表2-1基于Java Web的流浪狗信息管理系统非功能需求表
| 安全性 | 主要指基于Java Web的流浪狗信息管理系统数据库的安装,数据库的使用和密码的设定必须合乎规范。 |
| 可靠性 | 可靠性是指基于Java Web的流浪狗信息管理系统能够按照用户提交的指示进行操作,经过测试,可靠性90%以上。 |
| 性能 | 性能是影响基于Java Web的流浪狗信息管理系统占据市场的必要条件,所以性能最好要佳才好。 |
| 可扩展性 | 比如数据库预留多个属性,比如接口的使用等确保了系统的非功能性需求。 |
| 易用性 | 用户只要跟着基于Java Web的流浪狗信息管理系统的页面展示内容进行操作,就可以了。 |
| 可维护性 | 基于Java Web的流浪狗信息管理系统开发的可维护性是非常重要的,经过测试,可维护性没有问题 |
基于Java Web的流浪狗信息管理系统的完整UML用例图分别是图2-1、图2-1。
图2-2就是普通用户角色的用例展示。

图2-1基于Java Web的流浪狗信息管理系统普通用户角色用例图
图2-2就是管理员角色的用例展示。

图2-2基于Java Web的流浪狗信息管理系统管理员角色用例图
系统流程是用一些特定的符合和线条来进行演示用户在使用系统时的过程,在进行系统分析的时候,业务流程可以帮助开发人员更好的理解业务,发现错误,完善系统。
用户成功登入系统后就能够实现增加数据的操作,增加数据的编号由系统生成,用户不能随意填写,除了编号以外,其他增加信息用户自己填写,填写后的信息经过系统验证,验证通过后即可完成数据新增,数据新增的流程图如下图2-3所示。

图2-3 数据新增流程图
如果系统里面存在一些没有用的数据,相关的管理人员还可以对这些数据进行删除,数据删除时流程图如下图2-4所示。

图2-4 数据删除流程图
本章主要通过对基于Java Web的流浪狗信息管理系统的可行性分析、功能需求分析、系统用例分析、系统流程分析,确定整个基于Java Web的流浪狗信息管理系统要实现的功能。同时也为基于Java Web的流浪狗信息管理系统的代码实现和测试提供了标准。
本章主要讨论的内容包括基于Java Web的流浪狗信息管理系统的功能模块设计、数据库系统设计。
在上一章节中主要对系统的功能性需求和非功能性需求进行分析,并且根据需求分析了基于Java Web的流浪狗信息管理系统中的用例。那么接下来就要开始对基于Java Web的流浪狗信息管理系统的架构、主要功能和数据库开始进行设计。基于Java Web的流浪狗信息管理系统根据前面章节的需求分析得出,其总体设计模块图如图3-1所示。

图3-1 基于Java Web的流浪狗信息管理系统功能模块图
本系统的用户包括管理员和用户两种用户模块的功能基本是相同的,用户比管理员多了一个注册功能,所以以用户模块的结构图为例进行分析,用户模块结构图为例进行分析,如下图:

图3-2用户模块结构图
基于Java Web的流浪狗信息管理系统是一个交流性质的公开平台,用户在平台上提交评论,增加用户之间的互动性。但是同时也为了更好的规范评论的内容,给予管理员删除不合适的评论的功能,所以需要专门设计一个评论管理模块,具体的结构图如下:

图3-3评论管理模块结构图
基于Java Web的流浪狗信息管理系统最重要的一个功能就是领养信息,其模块功能结构,具体的结构图如下:

图3-4领养信息模块结构图
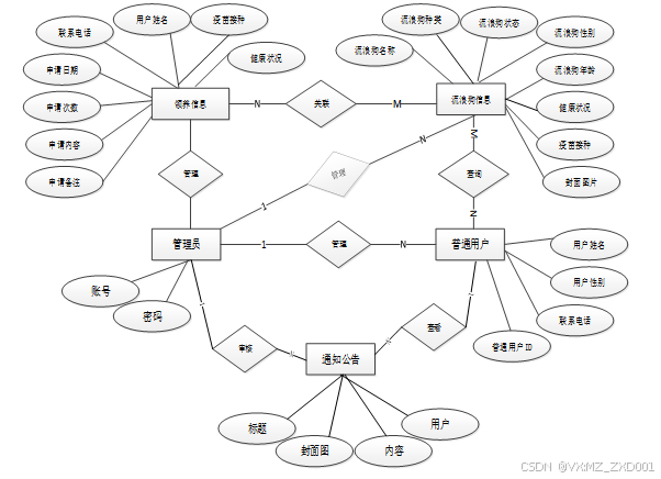
数据库设计一般包括需求分析、概念模型设计、数据库表建立三大过程,其中需求分析前面章节已经阐述,概念模型设计有概念模型和逻辑结构设计两部分。
下面是整个基于Java Web的流浪狗信息管理系统中主要的数据库表总E-R实体关系图。

图3-5基于Java Web的流浪狗信息管理系统总E-R关系图
通过上一小节中基于Java Web的流浪狗信息管理系统中总E-R关系图上得出一共需要创建很多个数据表。在此我主要罗列几个主要的数据库表结构设计。
| 编号 | 名称 | 数据类型 | 长度 | 小数位 | 允许空值 | 主键 | 默认值 | 说明 |
| 1 | token_id | int | 10 | 0 | N | Y | 临时访问牌ID | |
| 2 | token | varchar | 64 | 0 | Y | N | 临时访问牌 | |
| 3 | info | text | 65535 | 0 | Y | N | ||
| 4 | maxage | int | 10 | 0 | N | N | 2 | 最大寿命:默认2小时 |
| 5 | create_time | timestamp | 19 | 0 | N | N | CURRENT_TIMESTAMP | 创建时间: |
| 6 | update_time | timestamp | 19 | 0 | N | N | CURRENT_TIMESTAMP | 更新时间: |
| 7 | user_id | int | 10 | 0 | N | N | 0 | 用户编号: |
| 编号 | 名称 | 数据类型 | 长度 | 小数位 | 允许空值 | 主键 | 默认值 | 说明 |
| 1 | adoption_information_id | int | 10 | 0 | N | Y | 领养信息ID | |
| 2 | name_of_stray_dog | varchar | 64 | 0 | Y | N | 流浪狗名称 | |
| 3 | types_of_stray_dogs | varchar | 64 | 0 | Y | N | 流浪狗种类 | |
| 4 | gender_of_stray_dogs | varchar | 64 | 0 | Y | N | 流浪狗性别 | |
| 5 | age_of_stray_dogs | varchar | 64 | 0 | Y | N | 流浪狗年龄 | |
| 6 | health_condition | varchar | 64 | 0 | Y | N | 健康状况 | |
| 7 | vaccination | varchar | 64 | 0 | Y | N | 疫苗接种 | |
| 8 | user_information | int | 10 | 0 | Y | N | 0 | 用户信息 |
| 9 | user_name | varchar | 64 | 0 | Y | N | 用户姓名 | |
| 10 | contact_phone_number | varchar | 64 | 0 | Y | N | 联系电话 | |
| 11 | application_date | date | 10 | 0 | Y | N | 申请日期 | |
| 12 | number_of_applications | varchar | 64 | 0 | Y | N | 申请次数 | |
| 13 | application_content | text | 65535 | 0 | Y | N | 申请内容 | |
| 14 | application_remarks | text | 65535 | 0 | Y | N | 申请备注 | |
| 15 | examine_state | varchar | 16 | 0 | N | N | 未审核 | 审核状态 |
| 16 | examine_reply | varchar | 16 | 0 | Y | N | 审核回复 | |
| 17 | create_time | datetime | 19 | 0 | N | N | CURRENT_TIMESTAMP | 创建时间 |
| 18 | update_time | timestamp | 19 | 0 | N | N | CURRENT_TIMESTAMP | 更新时间 |
| 编号 | 名称 | 数据类型 | 长度 | 小数位 | 允许空值 | 主键 | 默认值 | 说明 |
| 1 | article_id | mediumint | 8 | 0 | N | Y | 文章id:[0,8388607] | |
| 2 | title | varchar | 125 | 0 | N | Y | 标题:[0,125]用于文章和html的title标签中 | |
| 3 | type | varchar | 64 | 0 | N | N | 0 | 文章分类:[0,1000]用来搜索指定类型的文章 |
| 4 | hits | int | 10 | 0 | N | N | 0 | 点击数:[0,1000000000]访问这篇文章的人次 |
| 5 | praise_len | int | 10 | 0 | N | N | 0 | 点赞数 |
| 6 | create_time | timestamp | 19 | 0 | N | N | CURRENT_TIMESTAMP | 创建时间: |
| 7 | update_time | timestamp | 19 | 0 | N | N | CURRENT_TIMESTAMP | 更新时间: |
| 8 | source | varchar | 255 | 0 | Y | N | 来源:[0,255]文章的出处 | |
| 9 | url | varchar | 255 | 0 | Y | N | 来源地址:[0,255]用于跳转到发布该文章的网站 | |
| 10 | tag | varchar | 255 | 0 | Y | N | 标签:[0,255]用于标注文章所属相关内容,多个标签用空格隔开 | |
| 11 | content | longtext | 2147483647 | 0 | Y | N | 正文:文章的主体内容 | |
| 12 | img | varchar | 255 | 0 | Y | N | 封面图 | |
| 13 | description | text | 65535 | 0 | Y | N | 文章描述 |
| 编号 | 名称 | 数据类型 | 长度 | 小数位 | 允许空值 | 主键 | 默认值 | 说明 |
| 1 | type_id | smallint | 5 | 0 | N | Y | 分类ID:[0,10000] | |
| 2 | display | smallint | 5 | 0 | N | N | 100 | 显示顺序:[0,1000]决定分类显示的先后顺序 |
| 3 | name | varchar | 16 | 0 | N | N | 分类名称:[2,16] | |
| 4 | father_id | smallint | 5 | 0 | N | N | 0 | 上级分类ID:[0,32767] |
| 5 | description | varchar | 255 | 0 | Y | N | 描述:[0,255]描述该分类的作用 | |
| 6 | icon | text | 65535 | 0 | Y | N | 分类图标: | |
| 7 | url | varchar | 255 | 0 | Y | N | 外链地址:[0,255]如果该分类是跳转到其他网站的情况下,就在该URL上设置 | |
| 8 | create_time | timestamp | 19 | 0 | N | N | CURRENT_TIMESTAMP | 创建时间: |
| 9 | update_time | timestamp | 19 | 0 | N | N | CURRENT_TIMESTAMP | 更新时间: |
| 编号 | 名称 | 数据类型 | 长度 | 小数位 | 允许空值 | 主键 | 默认值 | 说明 |
| 1 | auth_id | int | 10 | 0 | N | Y | 授权ID: | |
| 2 | user_group | varchar | 64 | 0 | Y | N | 用户组: | |
| 3 | mod_name | varchar | 64 | 0 | Y | N | 模块名: | |
| 4 | table_name | varchar | 64 | 0 | Y | N | 表名: | |
| 5 | page_title | varchar | 255 | 0 | Y | N | 页面标题: | |
| 6 | path | varchar | 255 | 0 | Y | N | 路由路径: | |
| 7 | position | varchar | 32 | 0 | Y | N | 位置: | |
| 8 | mode | varchar | 32 | 0 | N | N | _blank | 跳转方式: |
| 9 | add | tinyint | 3 | 0 | N | N | 1 | 是否可增加: |
| 10 | del | tinyint | 3 | 0 | N | N | 1 | 是否可删除: |
| 11 | set | tinyint | 3 | 0 | N | N | 1 | 是否可修改: |
| 12 | get | tinyint | 3 | 0 | N | N | 1 | 是否可查看: |
| 13 | field_add | text | 65535 | 0 | Y | N | 添加字段: | |
| 14 | field_set | text | 65535 | 0 | Y | N | 修改字段: | |
| 15 | field_get | text | 65535 | 0 | Y | N | 查询字段: | |
| 16 | table_nav_name | varchar | 500 | 0 | Y | N | 跨表导航名称: | |
| 17 | table_nav | varchar | 500 | 0 | Y | N | 跨表导航: | |
| 18 | option | text | 65535 | 0 | Y | N | 配置: | |
| 19 | create_time | timestamp | 19 | 0 | N | N | CURRENT_TIMESTAMP | 创建时间: |
| 20 | update_time | timestamp | 19 | 0 | N | N | CURRENT_TIMESTAMP | 更新时间: |
| 编号 | 名称 | 数据类型 | 长度 | 小数位 | 允许空值 | 主键 | 默认值 | 说明 |
| 1 | collect_id | int | 10 | 0 | N | Y | 收藏ID: | |
| 2 | user_id | int | 10 | 0 | N | N | 0 | 收藏人ID: |
| 3 | source_table | varchar | 255 | 0 | Y | N | 来源表: | |
| 4 | source_field | varchar | 255 | 0 | Y | N | 来源字段: | |
| 5 | source_id | int | 10 | 0 | N | N | 0 | 来源ID: |
| 6 | title | varchar | 255 | 0 | Y | N | 标题: | |
| 7 | img | varchar | 255 | 0 | Y | N | 封面: | |
| 8 | create_time | timestamp | 19 | 0 | N | N | CURRENT_TIMESTAMP | 创建时间: |
| 9 | update_time | timestamp | 19 | 0 | N | N | CURRENT_TIMESTAMP | 更新时间: |
| 编号 | 名称 | 数据类型 | 长度 | 小数位 | 允许空值 | 主键 | 默认值 | 说明 |
| 1 | comment_id | int | 10 | 0 | N | Y | 评论ID: | |
| 2 | user_id | int | 10 | 0 | N | N | 0 | 评论人ID: |
| 3 | reply_to_id | int | 10 | 0 | N | N | 0 | 回复评论ID:空为0 |
| 4 | content | longtext | 2147483647 | 0 | Y | N | 内容: | |
| 5 | nickname | varchar | 255 | 0 | Y | N | 昵称: | |
| 6 | avatar | varchar | 255 | 0 | Y | N | 头像地址:[0,255] | |
| 7 | create_time | timestamp | 19 | 0 | N | N | CURRENT_TIMESTAMP | 创建时间: |
| 8 | update_time | timestamp | 19 | 0 | N | N | CURRENT_TIMESTAMP | 更新时间: |
| 9 | source_table | varchar | 255 | 0 | Y | N | 来源表: | |
| 10 | source_field | varchar | 255 | 0 | Y | N | 来源字段: | |
| 11 | source_id | int | 10 | 0 | N | N | 0 | 来源ID: |
| 编号 | 名称 | 数据类型 | 长度 | 小数位 | 允许空值 | 主键 | 默认值 | 说明 |
| 1 | forum_id | mediumint | 8 | 0 | N | Y | 论坛id | |
| 2 | display | smallint | 5 | 0 | N | N | 100 | 排序 |
| 3 | user_id | mediumint | 8 | 0 | N | N | 0 | 用户ID |
| 4 | nickname | varchar | 16 | 0 | Y | N | 昵称:[0,16] | |
| 5 | praise_len | int | 10 | 0 | Y | N | 0 | 点赞数 |
| 6 | hits | int | 10 | 0 | N | N | 0 | 访问数 |
| 7 | title | varchar | 125 | 0 | N | N | 标题 | |
| 8 | keywords | varchar | 125 | 0 | Y | N | 关键词 | |
| 9 | description | varchar | 255 | 0 | Y | N | 描述 | |
| 10 | url | varchar | 255 | 0 | Y | N | 来源地址 | |
| 11 | tag | varchar | 255 | 0 | Y | N | 标签 | |
| 12 | img | text | 65535 | 0 | Y | N | 封面图 | |
| 13 | content | longtext | 2147483647 | 0 | Y | N | 正文 | |
| 14 | create_time | timestamp | 19 | 0 | N | N | CURRENT_TIMESTAMP | 创建时间: |
| 15 | update_time | timestamp | 19 | 0 | N | N | CURRENT_TIMESTAMP | 更新时间: |
| 16 | avatar | varchar | 255 | 0 | Y | N | 发帖人头像: | |
| 17 | type | varchar | 64 | 0 | N | N | 0 | 论坛分类:[0,1000]用来搜索指定类型的论坛帖 |
| 编号 | 名称 | 数据类型 | 长度 | 小数位 | 允许空值 | 主键 | 默认值 | 说明 |
| 1 | type_id | smallint | 5 | 0 | N | Y | 分类ID:[0,10000] | |
| 2 | name | varchar | 16 | 0 | N | N | 分类名称:[2,16] | |
| 3 | description | varchar | 255 | 0 | Y | N | 描述:[0,255]描述该分类的作用 | |
| 4 | url | varchar | 255 | 0 | Y | N | 外链地址:[0,255]如果该分类是跳转到其他网站的情况下,就在该URL上设置 | |
| 5 | father_id | smallint | 5 | 0 | N | N | 0 | 上级分类ID:[0,32767] |
| 6 | icon | varchar | 255 | 0 | Y | N | 分类图标: | |
| 7 | create_time | timestamp | 19 | 0 | N | N | CURRENT_TIMESTAMP | 创建时间: |
| 8 | update_time | timestamp | 19 | 0 | N | N | CURRENT_TIMESTAMP | 更新时间: |
| 编号 | 名称 | 数据类型 | 长度 | 小数位 | 允许空值 | 主键 | 默认值 | 说明 |
| 1 | hits_id | int | 10 | 0 | N | Y | 点赞ID: | |
| 2 | user_id | int | 10 | 0 | N | N | 0 | 点赞人: |
| 3 | create_time | timestamp | 19 | 0 | N | N | CURRENT_TIMESTAMP | 创建时间: |
| 4 | update_time | timestamp | 19 | 0 | N | N | CURRENT_TIMESTAMP | 更新时间: |
| 5 | source_table | varchar | 255 | 0 | Y | N | 来源表: | |
| 6 | source_field | varchar | 255 | 0 | Y | N | 来源字段: | |
| 7 | source_id | int | 10 | 0 | N | N | 0 | 来源ID: |
| 编号 | 名称 | 数据类型 | 长度 | 小数位 | 允许空值 | 主键 | 默认值 | 说明 |
| 1 | notice_id | mediumint | 8 | 0 | N | Y | 公告id: | |
| 2 | title | varchar | 125 | 0 | N | N | 标题: | |
| 3 | content | longtext | 2147483647 | 0 | Y | N | 正文: | |
| 4 | create_time | timestamp | 19 | 0 | N | N | CURRENT_TIMESTAMP | 创建时间: |
| 5 | update_time | timestamp | 19 | 0 | N | N | CURRENT_TIMESTAMP | 更新时间: |
| 编号 | 名称 | 数据类型 | 长度 | 小数位 | 允许空值 | 主键 | 默认值 | 说明 |
| 1 | praise_id | int | 10 | 0 | N | Y | 点赞ID: | |
| 2 | user_id | int | 10 | 0 | N | N | 0 | 点赞人: |
| 3 | create_time | timestamp | 19 | 0 | N | N | CURRENT_TIMESTAMP | 创建时间: |
| 4 | update_time | timestamp | 19 | 0 | N | N | CURRENT_TIMESTAMP | 更新时间: |
| 5 | source_table | varchar | 255 | 0 | Y | N | 来源表: | |
| 6 | source_field | varchar | 255 | 0 | Y | N | 来源字段: | |
| 7 | source_id | int | 10 | 0 | N | N | 0 | 来源ID: |
| 8 | status | bit | 1 | 0 | N | N | 1 | 点赞状态:1为点赞,0已取消 |
| 编号 | 名称 | 数据类型 | 长度 | 小数位 | 允许空值 | 主键 | 默认值 | 说明 |
| 1 | regular_users_id | int | 10 | 0 | N | Y | 普通用户ID | |
| 2 | user_name | varchar | 64 | 0 | Y | N | 用户姓名 | |
| 3 | user_gender | varchar | 64 | 0 | Y | N | 用户性别 | |
| 4 | contact_phone_number | varchar | 16 | 0 | Y | N | 联系电话 | |
| 5 | examine_state | varchar | 16 | 0 | N | N | 已通过 | 审核状态 |
| 6 | user_id | int | 10 | 0 | N | N | 0 | 用户ID |
| 7 | create_time | datetime | 19 | 0 | N | N | CURRENT_TIMESTAMP | 创建时间 |
| 8 | update_time | timestamp | 19 | 0 | N | N | CURRENT_TIMESTAMP | 更新时间 |
表reminder_notifications (提醒通知)
| 编号 | 名称 | 数据类型 | 长度 | 小数位 | 允许空值 | 主键 | 默认值 | 说明 |
| 1 | reminder_notifications_id | int | 10 | 0 | N | Y | 提醒通知ID | |
| 2 | title_name | varchar | 64 | 0 | Y | N | 标题名称 | |
| 3 | user_information | int | 10 | 0 | Y | N | 0 | 用户信息 |
| 4 | reminder_date | date | 10 | 0 | Y | N | 提醒日期 | |
| 5 | reminder_content | text | 65535 | 0 | Y | N | 提醒内容 | |
| 6 | reminder_remarks | text | 65535 | 0 | Y | N | 提醒备注 | |
| 7 | create_time | datetime | 19 | 0 | N | N | CURRENT_TIMESTAMP | 创建时间 |
| 8 | update_time | timestamp | 19 | 0 | N | N | CURRENT_TIMESTAMP | 更新时间 |
| 编号 | 名称 | 数据类型 | 长度 | 小数位 | 允许空值 | 主键 | 默认值 | 说明 |
| 1 | slides_id | int | 10 | 0 | N | Y | 轮播图ID: | |
| 2 | title | varchar | 64 | 0 | Y | N | 标题: | |
| 3 | content | varchar | 255 | 0 | Y | N | 内容: | |
| 4 | url | varchar | 255 | 0 | Y | N | 链接: | |
| 5 | img | varchar | 255 | 0 | Y | N | 轮播图: | |
| 6 | hits | int | 10 | 0 | N | N | 0 | 点击量: |
| 7 | create_time | timestamp | 19 | 0 | N | N | CURRENT_TIMESTAMP | 创建时间: |
| 8 | update_time | timestamp | 19 | 0 | N | N | CURRENT_TIMESTAMP | 更新时间: |
表stray_dog_information (流浪狗信息)
| 编号 | 名称 | 数据类型 | 长度 | 小数位 | 允许空值 | 主键 | 默认值 | 说明 |
| 1 | stray_dog_information_id | int | 10 | 0 | N | Y | 流浪狗信息ID | |
| 2 | name_of_stray_dog | varchar | 64 | 0 | Y | N | 流浪狗名称 | |
| 3 | types_of_stray_dogs | varchar | 64 | 0 | Y | N | 流浪狗种类 | |
| 4 | wandering_dog_status | varchar | 64 | 0 | Y | N | 流浪狗状态 | |
| 5 | gender_of_stray_dogs | varchar | 64 | 0 | Y | N | 流浪狗性别 | |
| 6 | age_of_stray_dogs | varchar | 64 | 0 | Y | N | 流浪狗年龄 | |
| 7 | health_condition | varchar | 64 | 0 | Y | N | 健康状况 | |
| 8 | vaccination | varchar | 64 | 0 | Y | N | 疫苗接种 | |
| 9 | cover_photo | varchar | 255 | 0 | Y | N | 封面图片 | |
| 10 | details_introduction | longtext | 2147483647 | 0 | Y | N | 详情介绍 | |
| 11 | hits | int | 10 | 0 | N | N | 0 | 点击数 |
| 12 | praise_len | int | 10 | 0 | N | N | 0 | 点赞数 |
| 13 | recommend | int | 10 | 0 | N | N | 0 | 智能推荐 |
| 14 | create_time | datetime | 19 | 0 | N | N | CURRENT_TIMESTAMP | 创建时间 |
| 15 | update_time | timestamp | 19 | 0 | N | N | CURRENT_TIMESTAMP | 更新时间 |
| 编号 | 名称 | 数据类型 | 长度 | 小数位 | 允许空值 | 主键 | 默认值 | 说明 |
| 1 | types_of_stray_dogs_id | int | 10 | 0 | N | Y | 流浪狗种类ID | |
| 2 | types_of_stray_dogs | varchar | 64 | 0 | Y | N | 流浪狗种类 | |
| 3 | create_time | datetime | 19 | 0 | N | N | CURRENT_TIMESTAMP | 创建时间 |
| 4 | update_time | timestamp | 19 | 0 | N | N | CURRENT_TIMESTAMP | 更新时间 |
| 编号 | 名称 | 数据类型 | 长度 | 小数位 | 允许空值 | 主键 | 默认值 | 说明 |
| 1 | upload_id | int | 10 | 0 | N | Y | 上传ID | |
| 2 | name | varchar | 64 | 0 | Y | N | 文件名 | |
| 3 | path | varchar | 255 | 0 | Y | N | 访问路径 | |
| 4 | file | varchar | 255 | 0 | Y | N | 文件路径 | |
| 5 | display | varchar | 255 | 0 | Y | N | 显示顺序 | |
| 6 | father_id | int | 10 | 0 | Y | N | 0 | 父级ID |
| 7 | dir | varchar | 255 | 0 | Y | N | 文件夹 | |
| 8 | type | varchar | 32 | 0 | Y | N | 文件类型 |
| 编号 | 名称 | 数据类型 | 长度 | 小数位 | 允许空值 | 主键 | 默认值 | 说明 |
| 1 | user_id | mediumint | 8 | 0 | N | Y | 用户ID:[0,8388607]用户获取其他与用户相关的数据 | |
| 2 | state | smallint | 5 | 0 | N | N | 1 | 账户状态:[0,10](1可用|2异常|3已冻结|4已注销) |
| 3 | user_group | varchar | 32 | 0 | Y | N | 所在用户组:[0,32767]决定用户身份和权限 | |
| 4 | login_time | timestamp | 19 | 0 | N | N | CURRENT_TIMESTAMP | 上次登录时间: |
| 5 | phone | varchar | 11 | 0 | Y | N | 手机号码:[0,11]用户的手机号码,用于找回密码时或登录时 | |
| 6 | phone_state | smallint | 5 | 0 | N | N | 0 | 手机认证:[0,1](0未认证|1审核中|2已认证) |
| 7 | username | varchar | 16 | 0 | N | N | 用户名:[0,16]用户登录时所用的账户名称 | |
| 8 | nickname | varchar | 16 | 0 | Y | N | 昵称:[0,16] | |
| 9 | password | varchar | 64 | 0 | N | N | 密码:[0,32]用户登录所需的密码,由6-16位数字或英文组成 | |
| 10 | | varchar | 64 | 0 | Y | N | 邮箱:[0,64]用户的邮箱,用于找回密码时或登录时 | |
| 11 | email_state | smallint | 5 | 0 | N | N | 0 | 邮箱认证:[0,1](0未认证|1审核中|2已认证) |
| 12 | avatar | varchar | 255 | 0 | Y | N | 头像地址:[0,255] | |
| 13 | open_id | varchar | 255 | 0 | Y | N | 针对获取用户信息字段 | |
| 14 | create_time | timestamp | 19 | 0 | N | N | CURRENT_TIMESTAMP | 创建时间: |
| 15 | vip_level | varchar | 255 | 0 | Y | N | 会员等级 | |
| 16 | vip_discount | double | 11 | 2 | Y | N | 0.00 | 会员折扣 |
| 编号 | 名称 | 数据类型 | 长度 | 小数位 | 允许空值 | 主键 | 默认值 | 说明 |
| 1 | group_id | mediumint | 8 | 0 | N | Y | 用户组ID:[0,8388607] | |
| 2 | display | smallint | 5 | 0 | N | N | 100 | 显示顺序:[0,1000] |
| 3 | name | varchar | 16 | 0 | N | N | 名称:[0,16] | |
| 4 | description | varchar | 255 | 0 | Y | N | 描述:[0,255]描述该用户组的特点或权限范围 | |
| 5 | source_table | varchar | 255 | 0 | Y | N | 来源表: | |
| 6 | source_field | varchar | 255 | 0 | Y | N | 来源字段: | |
| 7 | source_id | int | 10 | 0 | N | N | 0 | 来源ID: |
| 8 | register | smallint | 5 | 0 | Y | N | 0 | 注册位置: |
| 9 | create_time | timestamp | 19 | 0 | N | N | CURRENT_TIMESTAMP | 创建时间: |
| 10 | update_time | timestamp | 19 | 0 | N | N | CURRENT_TIMESTAMP | 更新时间: |
整个基于Java Web的流浪狗信息管理系统的需求分析主要对系统总体架构以及功能模块的设计,通过建立E-R模型和数据库逻辑系统设计完成了数据库系统设计。
4 系统详细设计与实现
基于Java Web的流浪狗信息管理系统的详细设计与实现主要是根据前面的基于Java Web的流浪狗信息管理系统的需求分析和基于Java Web的流浪狗信息管理系统的总体设计来设计页面并实现业务逻辑。主要从基于Java Web的流浪狗信息管理系统界面实现、业务逻辑实现这两部分进行介绍。
当进入基于Java Web的流浪狗信息管理系统的时候,系统以上中下的布局进行展示,首先映入眼帘的是系统的导航栏,下面是轮播图,再往下是通知公告,其主界面展示如下图4-1所示。

图4-1 前台首页界面图
基于Java Web的流浪狗信息管理系统中的前台上注册后的用户是可以通过自己的账户名和密码进行登录的,当会员输入完整的自己的账户名和密码信息并点击“登录”按钮后,将会首先验证输入的有没有空数据,再次验证输入的账户名+密码和数据库中当前保存的用户信息是否一致,只有在一致后将会登录成功并自动跳转到基于Java Web的流浪狗信息管理系统的首页中;否则将会提示相应错误信息,用户登录界面如下图4-2所示。

图4-2用户登录界面图
登录代码如下:
public Map<String, Object> login(@RequestBody Map<String, String> data, HttpServletRequest httpServletRequest) {
log.info("[执行登录接口]");
String username = data.get("username");
String email = data.get("email");
String phone = data.get("phone");
String password = data.get("password");
List resultList = null;
QueryWrapper wrapper = new QueryWrapper<User>();
Map<String, String> map = new HashMap<>();
基于Java Web的流浪狗信息管理系统的普通用户时可以进行注册登录,当用户右上角“注册”按钮的时候,当填写上自己的账号+密码+确认密码+昵称+邮箱等后再点击“注册”按钮后将会先验证输入的有没有空数据,再次验证密码和确认密码是否是一样的,最后验证输入的账户名和数据库表中已经注册的账户名是否重复,只有都验证没问题后即可会员注册成功。注册界面展示如下图4-3所示。

图4-3注册界面图
注册关键代码如下:
@PostMapping("register")
public Map<String, Object> signUp(HttpServletRequest request) throws IOException {
Map<String, String> query = new HashMap<>();
Map<String,Object> map = service.readBody(request.getReader());
query.put("username",String.valueOf(map.get("username")));
List list = service.selectBaseList(service.select(query, new HashMap<>()));
if (list.size()>0){
return error(30000, "用户已存在");
}
map.put("password",service.encryption(String.valueOf(map.get("password"))));
service.insert(map);
return success(1);
}
用户使用该系统注册完成后,用户对登录密码有修改需求时,系统也可以提供用户修改密码权限。系统中所有的操作者能够变更自己的密码信息,执行该功能首先必须要登入系统,然后选择密码变更选项以后在给定的文本框中填写初始密码和新密码来完成修改密码的操作。在填写的时候,假如两次密码填写存在差异,那么此次密码变更操作失败。密码修改界面如下图4-4所示。

图4-4密码修改界面图
修改密码代码如下
public String encryption(String plainText) {
String re_md5 = new String();
try {
MessageDigest md = MessageDigest.getInstance("MD5");
md.update(plainText.getBytes());
byte b[] = md.digest();
int i;
StringBuffer buf = new StringBuffer("");
for (int offset = 0; offset < b.length; offset++) {
i = b[offset];
if (i < 0)
i += 256;
if (i < 16)
buf.append("0");
buf.append(Integer.toHexString(i));
}
re_md5 = buf.toString();
} catch (Exception e) {
e.printStackTrace();
}
return re_md5;
}
用户可以查看新闻资讯,在查询到自己想要了解的新闻的时候,可以进入查看详细的介绍,在新闻资讯这个界面,同时支持用户对喜欢的资讯进行收藏、点赞以及评论的功能,新闻资讯界面如下图4-5所示。

图4-5新闻资讯界面图
允许用户查看系统收录的流浪狗信息,包括狗狗基本信息、照片、当前状态等,为用户提供领养或救助依据。用户可以根据自身条件筛选感兴趣的流浪狗,并进行领养申请。流浪狗信息界面如下图4-6所示。

图4-6流浪狗信息界面图
流浪狗信息界面代码:
@RequestMapping("/get_list")
public Map<String, Object> getList(HttpServletRequest request) {
Map<String, Object> map = service.selectToPage(service.readQuery(request), service.readConfig(request));
return success(map);
}
4.2.1系统用户管理界面
系统用户管理模块包含了管理员、普通用户两个部分,管理员在后台都可以查看到用户的信息,但是只有管理员进行增删改查操作;管理员可以对用户进行增删改查,界面如下图4-7所示。

图4-7系统用户界面图
系统用户代码如下:
package com.project.demo.constant;
public class FindConfig {
public static String PAGE = "page";
public static String SIZE = "size";
public static String LIKE = "like";
public static String ORDER_BY = "orderby";
public static String FIELD = "field";
public static String GROUP_BY = "groupby";
public static String MIN_ = "_min";
public static String MAX_ = "_max";
}
允许管理员管理流浪狗的种类信息,包括添加新的种类、编辑种类信息、删除种类等操作,方便用户查找和筛选流浪狗信息。流浪狗种类管理界面如下图4-8和4-9所示。

图4-8流浪狗种类列表界面图

图4-9流浪狗种类添加界面图
流浪狗种类添加代码如下:
@Data
@EqualsAndHashCode(callSuper = false)
public class AccessToken implements Serializable {
private static final long serialVersionUID = 913269304437207500L;
@TableId(value = "token_id", type = IdType.AUTO)
private Integer tokenId;
@TableField(value = "token")
private String token;
@TableField(value = "maxage")
private Integer maxage;
提供管理领养信息的功能,包括审核领养申请、更新领养状态、查看领养记录等,确保领养流程的顺利进行。界面如下图4-10所示。

图4-10领养信息管理界面图
管理员可以对系统前台展示的轮播图增删改查,方便用户进行查看。轮播图管理界面如下图4-11所示。

图4-11系统管理界面图
管理员点击“通知公告管理”这个菜单,可以查看到系统中所有添加的系统公告,支持通过标题对系统公告进行查询,添加、删除等操作。通知公告管理界面如下图4-12所示。

图4-12通知公告管理界面图
资源管理:管理新闻资讯和分类,包括添加新闻、编辑新闻内容、删除新闻、管理新闻分类等操作。资源管理界面如下图4-13所示。

图4-13资源管理界面图
5系统测试
系统测试包括:用户登录功能测试、新闻资讯展示功能测试、流浪狗信息搜索、密码修改、领养信息申请测试,如表5-1、5-2、5-3、5-4、5-5所示:
表5-1 用户登录功能测试表
| 用例名称 | 用户登录系统 |
| 目的 | 测试用户通过正确的用户名和密码可否登录功能 |
| 前提 | 未登录的情况下 |
| 测试流程 | 1) 进入登录页面 2) 输入正确的用户名和密码 |
| 预期结果 | 用户名和密码正确的时候,跳转到登录成功界面,反之则显示错误信息,提示重新输入 |
| 实际结果 | 实际结果与预期结果一致 |
新闻资讯查看功能测试:
表5-2 新闻资讯查看功能测试表
| 用例名称 | 新闻资讯查看 |
| 目的 | 测试新闻资讯查看功能 |
| 前提 | 用户登录 |
| 测试流程 | 点击新闻资讯列表 |
| 预期结果 | 可以查看到所有新闻资讯信息 |
| 实际结果 | 实际结果与预期结果一致 |
流浪狗信息搜索功能测试:
表5-3流浪狗信息功能测试表
| 用例名称 | 流浪狗信息测试 |
| 目的 | 测试流浪狗信息搜索功能 |
| 前提 | 无 |
| 测试流程 | 1)在搜索框填入搜索关键字。 2)点击搜索按钮。 |
| 预期结果 | 页面显示包含有搜索关键字的流浪狗信息 |
| 实际结果 | 实际结果与预期结果一致 |
密码修改搜索功能测试:
表5-4 密码修改功能测试表
| 用例名称 | 密码修改测试用例 |
| 目的 | 测试管理员密码修改功能 |
| 前提 | 管理员用户正常登录情况下 |
| 测试流程 | 1)管理员密码修改并完成填写。 2)点击进行提交。 |
| 预期结果 | 使用新的密码可以登录 |
| 实际结果 | 实际结果与预期结果一致 |
领养信息测试:
表5-5领养信息测试表
| 用例名称 | 领养信息测试用例 |
| 目的 | 测试用户领养信息申请功能 |
| 前提 | 用户正常登录情况下 |
| 测试流程 | 1)搜索查看领养动物,点击领养。 2)填写领养信息,点击进行提交。 |
| 预期结果 | 领养成功 |
| 实际结果 | 实际结果与预期结果一致 |
通过编写基于Java Web的流浪狗信息管理系统的测试用例,已经检测完毕用户登录功能测试、新闻资讯展示功能测试、流浪狗信息搜索、密码修改、领养信息申请测试,通过这5大模块为基于Java Web的流浪狗信息管理系统的后期推广运营提供了强力的技术支撑。
本文描述了基于Java Web的流浪狗信息管理系统设计与实现的原理和开发过程,该系统是通过SSM框架来搭建后台,中间件使用的是Tomcat服务器,数据库管理平台采用开源的Mysql,前台使用的是JQuery框架,同时使用Validate校验框架,这样就可以减少前端代码的输入量,而且基于JQuery框架的Validat框架使用简单,是流行的前端使用框架,前端使用的主要是Jsp页面展示技术。
在开发前做了许多的准备,在本系统的设计和开发过程中阅览和学习了许多文献资料,从开发这个基于Java Web的流浪狗信息管理系统的过程中我也收获了许许多多宝贵的方法以及设计思路,对系统的开发也起到了很重要的作用,系统的开发技术选用的都是自己比较熟悉的,比如Web、SSM、Mysql,这些技术都是在以前的学习中学到了,其中许多的设计思路和方法都是在以前不断地学习中摸索出来的经验,其实对于我们来说工作量还是比较大的,但是正是由于之前的积累与准备,才能顺利的完成这个项目,由此看来,积累经验跟做好准备是十分重要的事情。
当然在该系统的设计与实现的过程中也离不开老师以及同学们的帮助,正是因为他们的指导与帮助,我才能够成功的在预期内完成了这个系统。同时在这个过程当中我也收获了很多东西,此系统也有需要改进的地方,但是由于专业知识的浅薄,并不能做到十分完美,希望以后有机会可以让其真正的投入到使用之中。
[1]林红.基于SSM的共享单车管理系统设计[J].现代信息科技,2024,8(05):17-20+26.DOI:10.19850/j.cnki.2096-4706.2024.05.004.
[2]申娇娣.基于SSM框架的大学生创新创业申报系统构建[J].中国新技术新产品,2024,(03):27-30.DOI:10.13612/j.cnki.cntp.2024.03.018.
[3]Rahmawati B R ,Hardiwinoto S ,Widiyatno, et al.Productivity of Clonal Teak Plantation Under Different Spacing and Thinning Intensity in Java Monsoon Forest[J].IOP Conference Series: Earth and Environmental Science,2024,1299(1):
[4]Dhanistha L W ,Suntoyo,Rosyid M D , et al.Design of wave spectrum in the Java Sea[J].IOP Conference Series: Earth and Environmental Science,2024,1298(1):
[5]Mustain M ,Ariyanti D A .Increasing Globalization Business and Ecotourism Branding on the Beach of Delegan, Gresik, East Java[J].IOP Conference Series: Earth and Environmental Science,2024,1298(1):
[6]Wahyudi ,Tiffany K V ,Mulyadi Y , et al.Morpho-dynamic Induced Rip Currents in Klayar Beach, Pacitan, East Java, Indonesia[J].IOP Conference Series: Earth and Environmental Science,2024,1298(1):
[7]Wardhani K M ,Sulistiyorini A D .Assessment of the Quality of Raw Water for Salt Production in Pangarengan, Sampang, East Java[J].IOP Conference Series: Earth and Environmental Science,2024,1298(1):
[8]高俊杰,孙鹏霞,刘义汉,等.基于SSM的网上订餐管理系统[J].软件,2024,45(01):168-173.
[9]王云亮,胡琳.基于SSM框架结构的高职学生岗位实习过程管理系统设计[J].信息与电脑(理论版),2024,36(01):251-253.
[10]袁爱平,陈畅,孙士兵,等.基于SSM框架的高校学生信息管理系统设计与实现[J].工业控制计算机,2023,36(12):127-129.
[11]单厚信,刘舒心,程文远,等.基于SSM架构的图书资料管理系统设计与实现[J].现代信息科技,2023,7(23):46-51.DOI:10.19850/j.cnki.2096-4706.2023.23.010.
[12]张雨蝶,周春柳.高校流浪动物的数字化管理探索[J].中国动物检疫,2023,40(11):41-45+88.
[13]刘方磊.基于SSM框架的旅游大数据分析系统设计与实现[J].中国新技术新产品,2023,(21):22-25.DOI:10.13612/j.cnki.cntp.2023.21.002.
[14]李超.基于和谐社会视角下社会工作介入社区流浪动物现状及对策分析[D].山东大学,2023.DOI:10.27272/d.cnki.gshdu.2023.005558.
[15]陈雷.流浪动物致人损害侵权责任研究[D].兰州大学,2023.DOI:10.27204/d.cnki.glzhu.2023.003035.
[16]姚文静.流浪狗常见疾病类型、危害及有效防治策略[J].中兽医学杂志,2022,(10):67-69.
[17]王明珠.流浪动物管理制度研究[D].青海师范大学,2021.DOI:10.27778/d.cnki.gqhzy.2021.000512.
[18]姜苏.基于互联网平台解决社会流浪动物问题的可行性研究[D].山东农业大学,2020.DOI:10.27277/d.cnki.gsdnu.2020.001043.
[19]刘琴琴.我国流浪动物规范管理的法律研究[D].西北大学,2020.DOI:10.27405/d.cnki.gxbdu.2020.002158.
[20]李建聪.武汉市主城区流浪猫狗管理研究[D].华中科技大学,2020.DOI:10.27157/d.cnki.ghzku.2020.003851.
致 谢
首先,我要感谢我的论文指导老师。在论文完成的整个过程中,指导老师始终给予我无微不至的关爱与指导。在论文写作的过程中,导师那耐心细致的指导,以及提出的具有建设性的意见,都给予了我极大的帮助,让我受益匪浅。导师严谨的治学态度、敬业精神以及高水平的教学能力,都给我树立了追求卓越的典范,这对我以后的人生道路和学业成就都产生了极大的积极影响。
此外,我还要感谢我班的同学们,他们既是我的同窗好友,又是我的良师益友。正是由于你们的支持和关怀,使得我在大学期间的学习和生活都变得异常充实。感谢那些在大学期间给予我帮助的所有老师和同学们,是你们给予了我在学业道路上的前进动力。
当然,我也不能忘记我的父母,是他们用无私的爱抚养我成人。你们的养育之恩我将永生难忘,将来我一定会用我的成绩回报你们。在成长的道路上,我会不断努力,不负众望,用实际行动来回报你们对我的期望。
总之,在这篇论文中,我要感谢所有给予我帮助的人,包括指导老师、同学们、家人和朋友们。是你们的支持与关爱,让我在学术和个人生活中取得了优异的成绩。我会珍惜这份感恩之情,将这份力量用于学习和未来的生活中,不断追求卓越,成为一个更加优秀的人。
免费领取项目源码,请关注❥点赞收藏并私信博主,谢谢~



















