🚩 WRITE IN FRONT 🚩
- 🔎 介绍:"謓泽"正在路上朝着"攻城狮"方向"前进四" 🔎
- 🏅 荣誉:2021|2022年度博客之星物联网与嵌入式开发TOP5|TOP4、2021|2222年获评百大博主、华为云享专家、阿里云专家博主、掘金优秀创作者、腾讯云年度进取作者、全网粉丝量8w+、个人社区人数累计4w+、全网访问量100w+ 🏅
- 🆔 本文章内容由 謓泽 原创 如需相关转载请提前告知博主 ⚠
- 📑 创作时间:2022 年 2 月 2 日 📅
- 📝 个人主页:謓泽的博客 📃
- 📣 专栏系列:📃
- 🙌 Gitee:謓泽 (wsxsx) - Gitee.com ⭐️
- 🎁 点赞👍+ 收藏⭐️+ 留言📝
✉️ 我们并非登上我们所选择的舞台,演出并非我们所选择的剧本 📩
电子制作
实训→🔧简单变调电子门铃🔧
互补型自激多谐音振荡器
互补型自激多谐音频振荡器是由两个三极管所构成的,利用电容和电阻在这二管间构成一个正负反馈网络使得电路达到起振的目的。
那么在这里简单的说下怎么去判断一个正负的反馈↓
- 首先是找一个反馈路径看输出端与输入端是否存在联系。
- 正、负反馈的判断,实际上也就是判断到底是正反馈还是负反馈。这里可以用瞬时极性法来进行判断。
- 串联、并联的反馈。通常来说这上一步和这一步通常是在一起的。
- 电压、电流的反馈判断。
- 直流、交流的反馈判断。
介绍完如何去判断正负的反馈,那么再来说说正反馈和负反馈的区别是什么?
正反馈→引入反馈后使放大器净输入量增强,放大倍数得到提高《输出量变大》
负反馈→引入反馈后使放大器净输入量减弱,放大倍数降低《输出量变小》
电路元器件
| 名称 | 编号 | 参考数值 |
| 电阻 | R1 | 10kΩ |
| 电阻 | R2 | 47kΩ |
| 电阻 | R3 | 4.7kΩ |
| 电解电容 | C1 | 47uF |
| 瓷片电容 | C2 | 103(10nF) |
| 电解电容 | C3 | 47uF |
| 三极管 | VT1 Q1 | 9013 |
| 三极管 | VT2 Q2 | 9012 |
| 扬声器 | BP | 8Ω |
| 开关 | S1 | . |
| 电池 | BT3 | 2节五号电池 |
实物图

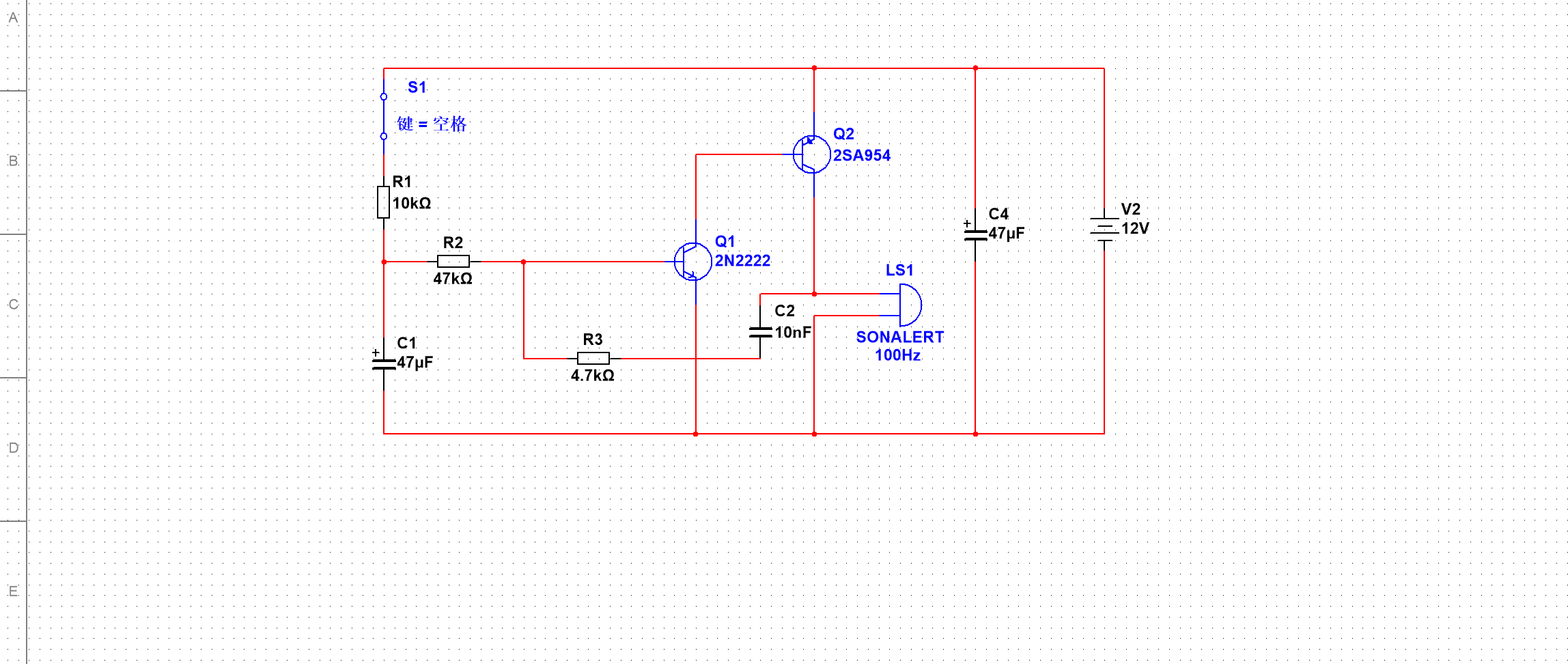
仿真图

电路简介
这是一个音频变换的门铃电路,它主要是利用电容器C1的充电、放电来改变振荡器的频率来进行实现的。
三极管的VT1 Q1与VT2 Q2组成了互补型多谐音频振荡器,电阻的R3和电容的R2构成了正负反馈的一个网络给电路进行一个起振,R1、C1构成了一个电容的充放电的状态。在S1按钮没有按下的时候,此时三极管处于截止状态,电路当中不会发生振荡,那么BP扬声器也就不会发出声音。
当我们此时按下按键S1的时候,此时电源电流通过R1并且向C1的电容开始进行充电,那么此时VT1 Q1的基极电位逐渐上升,当电位上升至0.7V的时候,此时的扬声器BP开始发出声音。随着电位不断地升高那么此时音调也会发生变换,当C1的两端电压为1.5V的时候,扬声器BP的声音则不会发生变换趋向于稳定,可以理解为饱和状态。
当松开按键S1的时候,C1电容此时存储的一个电荷就会通过R2向VT1 Q1的发射极进行放电状态,此时的扬声器由于有电流还是会继续发出声音,音色会逐渐降低。当C1电容存储的电容放电完成了时候,扬声器停止发声,电路停止振荡恢复原先的静止状态。
最后
简单变调电子门铃的电路实验我们也就完成了




















