
嵌入式设计
- STM32四轴飞行器
- 原理图解析
- 小马哥 DragonFly四轴
- 软件开发 13 STM32 SPI总线通讯
- SPI 总线协议简介
- SPI 物理层
- SPI 协议层
- SPI 通信时序
- STM32硬件SPI接口简介
- SPI接口 利用库函数初始化配置
- ESP32
“F:\res\marlin-2.0.x”
“F:\res\Marlin-2.1.2”
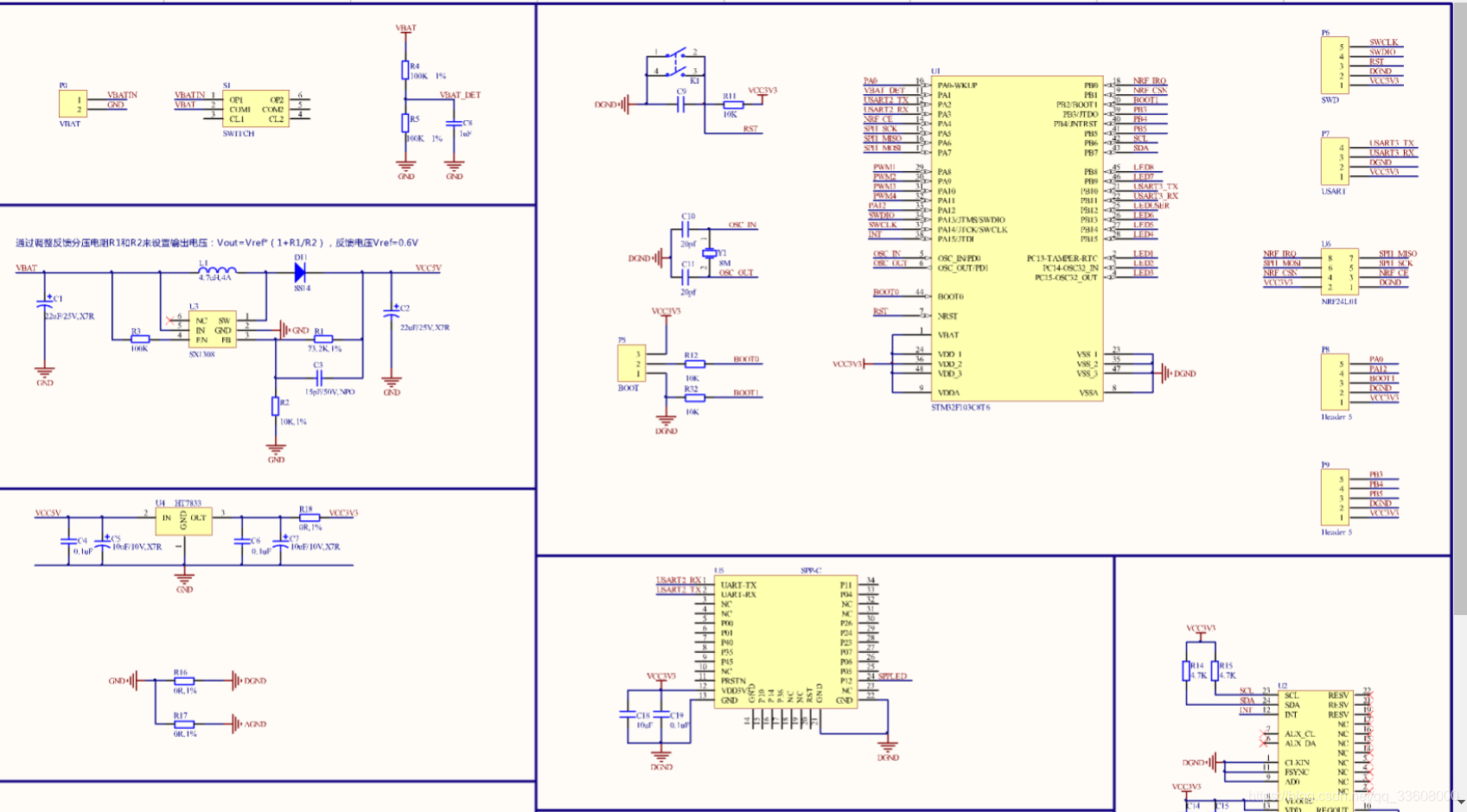
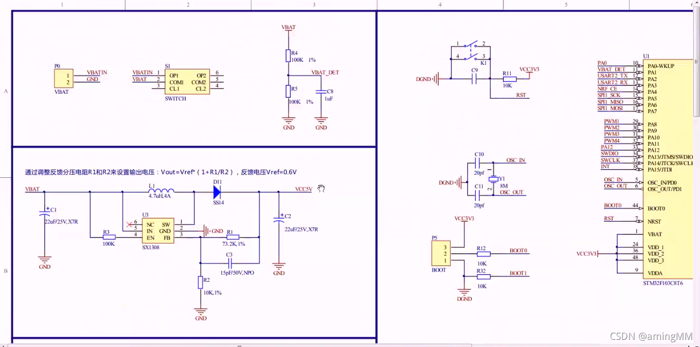
STM32四轴飞行器
小马哥STM32四轴飞行器
原理图解析




西安小马哥四轴/ArduPilot Mega系列飞控/MWC
小四轴/四轴/穿越机
硬件层面
PCB做结构板
MOS管控制
空心杯电机调速
供电系统
Intel® Core™ i5-8300H 2.30GHz
16.0 GB (15.9 GB 可用)
飞控程序如何写
STM32F103C8T6做主控
手柄
STM32F411
STM32F103
• 3路USART,速度高达12.5 Mbit/s,
• 5路SPI(I2S复用),速度高达50 Mbit/s,
• 3路I²C,高达1Mbps
• 1x SDIO,频率高达48MHz,且所有封装均提供,
• 1个USB 2.0 OTG(全速),
• 2路全双工I²S,高达32位/192KHz,
• 3路单工I²S,高达32位/192KHz,
• 速度高达2.4 MSPS的12位ADC,
• 11个频率高达100 MHz的16和32位定时器
性能: 在100 MHz频率下,
从Flash存储器执行时,STM32F411单片机能够提供125 DMIPS/339 CoreMark性能,
并且利用意法半导体的ART加速器实现了FLASH零等待状态。DSP指令和浮点运算单元扩大了产品的应用范围。
功效: 该系列产品采用意法半导体90 nm工艺和ART加速器,
具有动态功耗调整功能,能够在从Flash存储器执行时实现低至100 µA/MHz的电流消耗。
停机模式下,功耗低至10 µA。
一、四轴硬件设计课程
1、小马哥四轴第1讲、 Altium Designer安装与介绍
2、小马哥四轴第2讲上、原理图讲解之MCU最小系统讲解
3、小马哥四轴第2讲下、原理图各模块讲解
4、小马哥四轴第3讲上、AD库制作之原理图库的制作
5、小马哥四轴第3讲下、AD库制作之PCB封装库的制作
6、小马哥四轴第4讲上、原理图绘制
7、小马哥四轴第4讲下、原理图绘制
8、小马哥四轴第5讲、 用CAD绘制小四轴PCB外形
9、小马哥四轴第6讲、 四轴PCB板元器件布局
10、小马哥四轴第7讲上、PCB布线与2.4G模块布线
11、小马哥四轴第7讲下、PCB布线之电源布线与敷铜
12、小马哥四轴第8讲、 四轴四层板PCB板设计
二、四轴STM32软件设计入门课程与飞控算法课程
第1讲、 KEIL(MDK-ARM)安装
第2讲上、Keil使用固件库创建STM32工程
第2讲下、KEIL5快速创建STM32工程
第3讲上、初识STM32
第3讲下、初识STM32
第4讲、 STM32标准库的封装
第5讲上、点亮LED与GPIO介绍
第5讲下、点亮LED之标准库使用
第6讲上、利用串口实现打印
第6讲下、串口打印重定向函数
第7讲上、系统时钟与滴答定时
第7讲下、滴答定时器计时延时
第8讲、 RGB全彩灯编程与调试
第9讲上、STM32外部中断及NVIC
第9讲中、STM32中断及NVIC原理
第9讲下、STM32中断代码实现
第10讲上、STM32 IIC通讯时序讲解
第10讲下、STM32 IIC 代码实现
第11讲上、陀螺仪MPU9250讲解
第11讲下、陀螺仪MPU9250讲解
姿态解算、数据通讯协议

电量LED
熟练使用外设
飞控算法
小马哥 DragonFly四轴
电子开发学习
- 开发环境 Keil(MDK_ARM)
- STM32 F1、F4 标准库
原理图
源码
芯片、模块

软件开发 13 STM32 SPI总线通讯
SPI 总线协议简介
常用 通讯总线(单片机与单片机、单片机与外围设备的总线协议)
串口USART、IIC、SPI(高速)、CAN
遥控 NRF24L01通信 走 SPI
STM32F4 硬件SPI接口配置使用
实现NRF24L01 芯片 寄存器 读写
涉及 外设 GPIO 、SPI外设 、NRF24L01
STM32中文参考手册 refenence manual
DS10314_STM32F411CCU6_Datasheet 芯片手册
NRF24L01 中文说明书
SPI协议 摩托罗拉公司 通信协议 Serial Peripheral Interface
串行外围设备接口
高速 同步 全双工通信总线
( 通信分类
串口 异步 全双工
IIC 同步 半双工
)什么单工
SPI 物理层
从 物理层 和 协议层 讲解

外围设备 该怎么接
有多少根 信号线
SPI 支持的 通信模式
一主一从 (图中展示的)
一主多从
不支持 多主模式
(IIC 可以 11,1多,多主机1从机通信)
从机 可以是MCU、外围设备、传感器
四轴上 MCU + NRF模块 (一主一从)
SPI 协议 四根线 (信号线 连接关系)
NSS/CS 片选线(片选信号 主机控制)
SCK 时钟线(同步时钟 主机控制)
两根数据线
MOSI (主到从)
MISO
SCK、MOSI、MISO可以共用(一主多从)
片选线 单独 (SPI 是 IO口控制 片选引脚)
(IIC 一主多从 主机广播一个地址 从机对比地址、返回应答信号、建立通信)
SPI IO口 电平拉低 (选中从机进行通信 独占共享线)
硬件连接关系
通信协议通信模式的切换
SPI 协议层
与IIC协议层 一样

SPI 通信时序

四个引脚 信号 时序
片选线 选中开始(起始信号 电平拉低 默认高电平 1)(停止信号 拉高 6)
SCK同步时钟
剩下两个 数据线
通信选择状态 低电平
高电平(释放总线)
时钟脉搏 一个周期 一位数据 交换
一个完整方波为一个周期
上升沿 为 准备数据
下降沿 为 采集数据
期间 保证 信号线的电平 是稳定的(数据有效性)
MOSI/MISO上数据也是同时进行的
SPI数据传输流程

STM32硬件SPI接口简介
SPI接口 利用库函数初始化配置
ESP32
https://www.eepw.com.cn/zhuanlan/315164.html



















